Suppr超能文献

多巴胺转运体(DAT)和酪氨酸羟化酶(TH)表达在外周免疫细胞中标记人类帕金森病。

DAT and TH expression marks human Parkinson's disease in peripheral immune cells.

作者信息

Gopinath Adithya, Mackie Phillip, Hashimi Basil, Buchanan Anna Marie, Smith Aidan R, Bouchard Rachel, Shaw Gerry, Badov Martin, Saadatpour Leila, Gittis Aryn, Ramirez-Zamora Adolfo, Okun Michael S, Streit Wolfgang J, Hashemi Parastoo, Khoshbouei Habibeh

机构信息

Department of Neuroscience, University of Florida, Gainesville, FL, USA.

University of South Carolina, Columbia, SC, USA.

出版信息

NPJ Parkinsons Dis. 2022 Jun 7;8(1):72. doi: 10.1038/s41531-022-00333-8.

Abstract

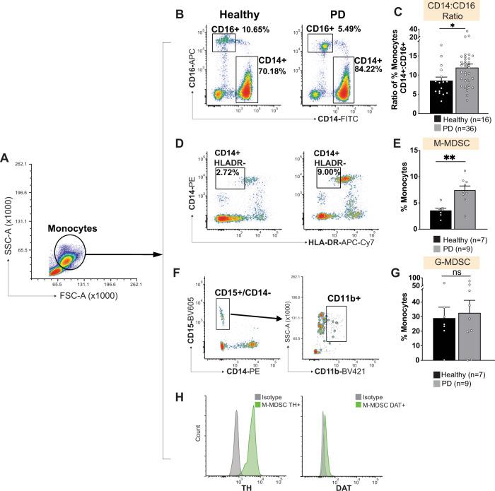
Parkinson's disease (PD) is marked by a loss of dopamine neurons, decreased dopamine transporter (DAT) and tyrosine hydroxylase (TH) expression. However, this validation approach cannot be used for diagnostic, drug effectiveness or investigational purposes in human patients because midbrain tissue is accessible postmortem. PD pathology affects both the central nervous and peripheral immune systems. Therefore, we immunophenotyped blood samples of PD patients for the presence of myeloid derived suppressor cells (MDSCs) and discovered that DAT/TH monocytic MDSCs, but not granulocytic MDSCs are increased, suggesting a targeted immune response to PD. Because in peripheral immune cells DAT activity underlies an immune suppressive mechanism, we investigated whether expression levels of DAT and TH in the peripheral immune cells marks PD. We found drug naïve PD patients exhibit differential DAT/TH expression in peripheral blood mononuclear cells (PBMCs) compared to aged/sex matched healthy subjects. While total PBMCs are not different between the groups, the percentage of DAT/TH PBMCs was significantly higher in drug naïve PD patients compared to healthy controls irrespective of age, gender, disease duration, disease severity or treatment type. Importantly, treatment for PD negatively modulates DAT/TH expressing PBMCs. Neither total nor the percentage of DAT/TH PBMCs were altered in the Alzheimer's disease cohort. The mechanistic underpinning of this discovery in human PD was revealed when these findings were recapitulated in animal models of PD. The reverse translational experimental strategy revealed that alterations in dopaminergic markers in peripheral immune cells are due to the disease associated changes in the CNS. Our study demonstrates that the dopaminergic machinery on peripheral immune cells displays an association with human PD, with exciting implications in facilitating diagnosis and investigation of human PD pathophysiology.

摘要

帕金森病(PD)的特征是多巴胺神经元丧失、多巴胺转运体(DAT)和酪氨酸羟化酶(TH)表达降低。然而,这种验证方法不能用于人类患者的诊断、药物疗效评估或研究目的,因为中脑组织只能在死后获取。PD病理影响中枢神经系统和外周免疫系统。因此,我们对PD患者的血液样本进行免疫表型分析,以检测髓源性抑制细胞(MDSC)的存在,发现DAT/TH单核细胞MDSC而非粒细胞MDSC增加,提示对PD存在靶向免疫反应。由于在外周免疫细胞中DAT活性是免疫抑制机制的基础,我们研究了外周免疫细胞中DAT和TH的表达水平是否可作为PD的标志物。我们发现,与年龄/性别匹配的健康受试者相比,未经药物治疗的PD患者外周血单核细胞(PBMC)中DAT/TH表达存在差异。虽然两组之间总的PBMC数量没有差异,但无论年龄、性别、病程、疾病严重程度或治疗类型如何,未经药物治疗的PD患者中DAT/TH PBMC的百分比均显著高于健康对照组。重要的是,PD治疗会对表达DAT/TH的PBMC产生负向调节作用。在阿尔茨海默病队列中,DAT/TH PBMC的总数和百分比均未改变。当这些发现在PD动物模型中得到重现时,揭示了人类PD这一发现的机制基础。反向转化实验策略表明,外周免疫细胞中多巴胺能标志物的改变是由于中枢神经系统中与疾病相关的变化所致。我们的研究表明,外周免疫细胞上的多巴胺能机制与人类PD存在关联,这对促进人类PD病理生理学的诊断和研究具有令人兴奋的意义。

https://cdn.ncbi.nlm.nih.gov/pmc/blobs/ec31/9174333/0d878ed71123/41531_2022_333_Fig1_HTML.jpg

文献AI研究员

20分钟写一篇综述,助力文献阅读效率提升50倍。

立即体验

用中文搜PubMed

大模型驱动的PubMed中文搜索引擎

马上搜索

文档翻译

学术文献翻译模型,支持多种主流文档格式。

立即体验