Suppr超能文献

低级别胶质瘤中与复发和恶性进展相关的生物标志物及其在免疫治疗中的作用。

Recurrence- and Malignant Progression-Associated Biomarkers in Low-Grade Gliomas and Their Roles in Immunotherapy.

机构信息

Department of Neurosurgery, Xiangya Hospital, Central South University, Changsha, China.

Hunan International Scientific and Technological Cooperation Base of Brain Tumor Research, Xiangya Hospital, Central South University, Changsha, China.

出版信息

Front Immunol. 2022 May 23;13:899710. doi: 10.3389/fimmu.2022.899710. eCollection 2022.

Abstract

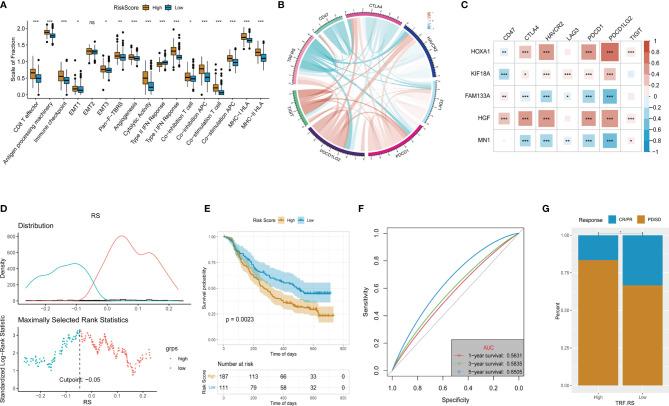
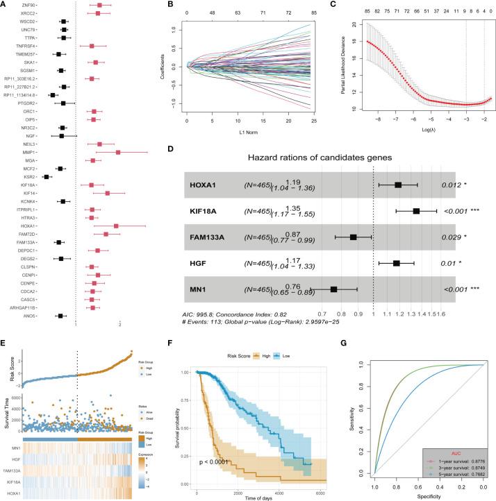
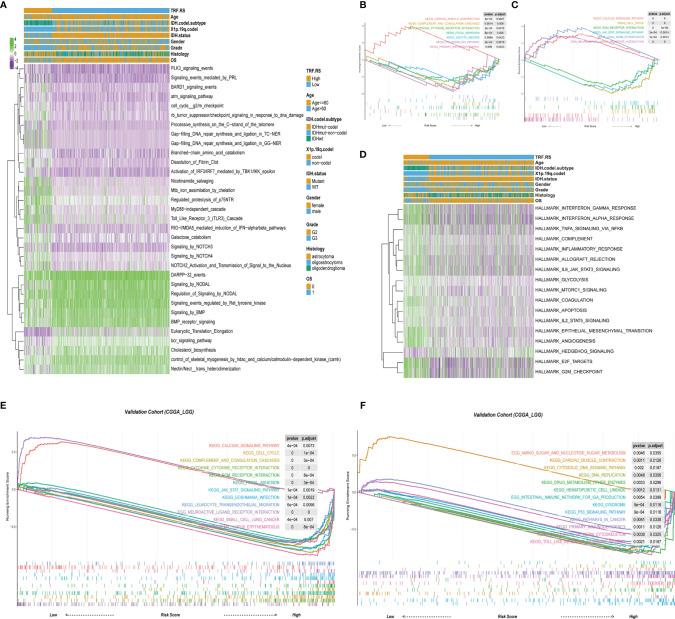
Despite a generally better prognosis than high-grade glioma (HGG), recurrence and malignant progression are the main causes for the poor prognosis and difficulties in the treatment of low-grade glioma (LGG). It is of great importance to learn about the risk factors and underlying mechanisms of LGG recurrence and progression. In this study, the transcriptome characteristics of four groups, namely, normal brain tissue and recurrent LGG (rLGG), normal brain tissue and secondary glioblastoma (sGBM), primary LGG (pLGG) and rLGG, and pLGG and sGBM, were compared using Chinese Glioma Genome Atlas (CGGA) and Genotype-Tissue Expression Project (GTEx) databases. In this study, 296 downregulated and 396 upregulated differentially expressed genes (DEGs) with high consensus were screened out. Univariate Cox regression analysis of data from The Cancer Genome Atlas (TCGA) yielded 86 prognostically relevant DEGs; a prognostic prediction model based on five key genes (HOXA1, KIF18A, FAM133A, HGF, and MN1) was established using the least absolute shrinkage and selection operator (LASSO) regression dimensionality reduction and multivariate Cox regression analysis. LGG was divided into high- and low-risk groups using this prediction model. Gene Set Enrichment Analysis (GSEA) revealed that signaling pathway differences in the high- and low-risk groups were mainly seen in tumor immune regulation and DNA damage-related cell cycle checkpoints. Furthermore, the infiltration of immune cells in the high- and low-risk groups was analyzed, which indicated a stronger infiltration of immune cells in the high-risk group than that in the low-risk group, suggesting that an immune microenvironment more conducive to tumor growth emerged due to the interaction between tumor and immune cells. The tumor mutational burden and tumor methylation burden in the high- and low-risk groups were also analyzed, which indicated higher gene mutation burden and lower DNA methylation level in the high-risk group, suggesting that with the accumulation of genomic mutations and epigenetic changes, tumor cells continued to evolve and led to the progression of LGG to HGG. Finally, the value of potential therapeutic targets for the five key genes was analyzed, and findings demonstrated that KIF18A was the gene most likely to be a potential therapeutic target. In conclusion, the prediction model based on these five key genes can better identify the high- and low-risk groups of LGG and lay a solid foundation for evaluating the risk of LGG recurrence and malignant progression.

摘要

尽管低级别胶质瘤(LGG)的预后一般优于高级别胶质瘤(HGG),但复发和恶性进展仍然是导致预后不良和治疗困难的主要原因。了解 LGG 复发和进展的危险因素和潜在机制非常重要。本研究利用中国脑胶质瘤基因组图谱(CGGA)和基因型组织表达项目(GTEx)数据库,比较了正常脑组织和复发性 LGG(rLGG)、正常脑组织和继发性胶质母细胞瘤(sGBM)、原发性 LGG(pLGG)和 rLGG 以及 pLGG 和 sGBM 四组的转录组特征。本研究筛选出 296 个下调和 396 个上调且具有高一致性的差异表达基因(DEGs)。对癌症基因组图谱(TCGA)数据进行单变量 Cox 回归分析,得到 86 个具有预后意义的 DEGs;使用最小绝对收缩和选择算子(LASSO)回归降维和多变量 Cox 回归分析,建立了基于 5 个关键基因(HOXA1、KIF18A、FAM133A、HGF 和 MN1)的预后预测模型。使用该预测模型将 LGG 分为高风险组和低风险组。基因集富集分析(GSEA)显示,高低风险组之间信号通路的差异主要表现在肿瘤免疫调节和与 DNA 损伤相关的细胞周期检查点。此外,还分析了高低风险组免疫细胞的浸润情况,结果表明高风险组的免疫细胞浸润更强,提示由于肿瘤与免疫细胞的相互作用,出现了更有利于肿瘤生长的免疫微环境。还分析了高低风险组的肿瘤突变负担和肿瘤甲基化负担,结果表明高风险组的基因突变负担更高,DNA 甲基化水平更低,提示随着基因组突变和表观遗传变化的积累,肿瘤细胞不断进化,导致 LGG 向 HGG 进展。最后,分析了 5 个关键基因的潜在治疗靶点的价值,结果表明 KIF18A 是最有可能成为潜在治疗靶点的基因。总之,基于这 5 个关键基因的预测模型可以更好地识别 LGG 的高低风险组,为评估 LGG 复发和恶性进展的风险奠定基础。

https://cdn.ncbi.nlm.nih.gov/pmc/blobs/f94a/9168984/c7c1bfdcc0b7/fimmu-13-899710-g001.jpg

文献AI研究员

20分钟写一篇综述,助力文献阅读效率提升50倍。

立即体验

用中文搜PubMed

大模型驱动的PubMed中文搜索引擎

马上搜索

文档翻译

学术文献翻译模型,支持多种主流文档格式。

立即体验