Suppr超能文献

FAM109B 在低级别胶质瘤中发挥致癌作用,并与肿瘤相关巨噬细胞(TAMs)有关。

FAM109B plays a tumorigenic role in low-grade gliomas and is associated with tumor-associated macrophages (TAMs).

机构信息

Department of Neurosurgery, The Second Affiliated Hospital, Jiangxi Medical College, Nanchang University, Jiangxi, China.

Institute of Neuroscience, Nanchang University, Jiangxi, China.

出版信息

J Transl Med. 2024 Sep 10;22(1):833. doi: 10.1186/s12967-024-05641-6.

Abstract

BACKGROUND

Family with sequence similarity 109, member B (FAM109B) is involved in endocytic transport and affects genetic variation in brain methylation. It is one of the important genes related to immune cell-associated diseases. In the tumor immune system, methylation can regulate tumor immunity and influence the maturation and functional response of immune cells. Whether FAM109B is involved in tumor progression and its correlation with the tumor immune microenvironment has not yet been disclosed.

METHODS

A comprehensive pan-cancer analysis of FAM109B expression, prognosis, immunity, and TMB was conducted. The expression, clinical features, and prognostic value of FAM109B in low-grade gliomas (LGG) were evaluated using TCGA, CGGA, and Gravendeel databases. The expression of FAM109B was validated by qRT-PCR, immunohistochemistry (IHC), and Western blotting (WB). The relationship between FAM109B and methylation, Copy Number Variation (CNV), prognosis, immune checkpoints (ICs), and common chemotherapy drug sensitivity in LGG was explored through Cox regression, Kaplan-Meier curves, and Spearman correlation analysis. FAM109B levels and their distribution were studied using the TIMER database and single-cell analysis. The potential role of FAM109B in gliomas was further investigated through in vitro and in vivo experiments.

RESULTS

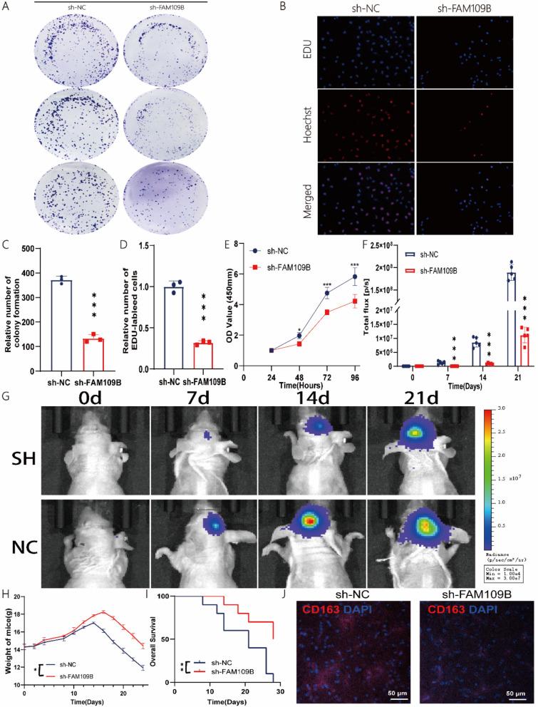
FAM109B was significantly elevated in various tumor types and was associated with poor prognosis. Its expression was related to aggressive progression and poor prognosis in low-grade glioma patients, serving as an independent prognostic marker for LGG. Glioma grade was negatively correlated with FAM109B DNA promoter methylation. Immune infiltration and single-cell analysis showed significant expression of FAM109B in tumor-associated macrophages (TAMs). The expression of FAM109B was closely related to gene mutations, immune checkpoints (ICs), and chemotherapy drugs in LGG. In vitro studies showed increased FAM109B expression in LGG, closely related to cell proliferation. In vivo studies showed that mice in the sh-FAM109B group had slower tumor growth, slower weight loss, and longer survival times.

CONCLUSIONS

FAM109B, as a novel prognostic biomarker for low-grade gliomas, exhibits specific overexpression in TAMs and may be a potential therapeutic target for LGG patients.

摘要

背景

家族性序列相似性 109 成员 B(FAM109B)参与内吞运输,并影响大脑甲基化的遗传变异。它是与免疫细胞相关疾病相关的重要基因之一。在肿瘤免疫中,甲基化可以调节肿瘤免疫,并影响免疫细胞的成熟和功能反应。FAM109B 是否参与肿瘤进展及其与肿瘤免疫微环境的相关性尚未被揭示。

方法

对 FAM109B 的表达、预后、免疫和 TMB 进行了全面的泛癌分析。使用 TCGA、CGGA 和 Gravendeel 数据库评估 FAM109B 在低级别胶质瘤(LGG)中的表达、临床特征和预后价值。通过 qRT-PCR、免疫组织化学(IHC)和 Western blot(WB)验证 FAM109B 的表达。通过 Cox 回归、Kaplan-Meier 曲线和 Spearman 相关性分析,探讨 FAM109B 与 LGG 中的甲基化、拷贝数变异(CNV)、预后、免疫检查点(ICs)和常见化疗药物敏感性的关系。通过 TIMER 数据库和单细胞分析研究 FAM109B 水平及其分布。通过体外和体内实验进一步研究 FAM109B 在神经胶质瘤中的潜在作用。

结果

FAM109B 在各种肿瘤类型中均显著升高,与不良预后相关。其表达与低级别胶质瘤患者的侵袭性进展和不良预后相关,是 LGG 的独立预后标志物。胶质瘤分级与 FAM109B DNA 启动子甲基化呈负相关。免疫浸润和单细胞分析显示肿瘤相关巨噬细胞(TAMs)中 FAM109B 表达显著。FAM109B 的表达与 LGG 中的基因突变、免疫检查点(ICs)和化疗药物密切相关。体外研究表明,LGG 中 FAM109B 表达增加,与细胞增殖密切相关。体内研究表明,sh-FAM109B 组小鼠的肿瘤生长速度较慢,体重下降较慢,生存时间较长。

结论

FAM109B 作为一种新的低级别神经胶质瘤预后生物标志物,在 TAMs 中特异性过表达,可能是 LGG 患者的潜在治疗靶点。

https://cdn.ncbi.nlm.nih.gov/pmc/blobs/34f4/11389277/393dcee7d18e/12967_2024_5641_Fig1_HTML.jpg

文献AI研究员

20分钟写一篇综述,助力文献阅读效率提升50倍。

立即体验

用中文搜PubMed

大模型驱动的PubMed中文搜索引擎

马上搜索

文档翻译

学术文献翻译模型,支持多种主流文档格式。

立即体验