Suppr超能文献

蛋白质组学分析揭示了从香叶天竺葵叶片中鉴定出的β-香茅醇作用模式中涉及的蛋白质,该β-香茅醇对……有效 。(原文此处against后内容缺失)

Proteomic Analysis Reveals Proteins Involved in the Mode of Action of β-Citronellol Identified From DC. Leaf Against .

作者信息

Buakaew Watunyoo, Pankla Sranujit Rungnapa, Noysang Chanai, Krobthong Sucheewin, Yingchutrakul Yodying, Thongsri Yordhathai, Potup Pachuen, Daowtak Krai, Usuwanthim Kanchana

机构信息

Cellular and Molecular Immunology Research Unit, Faculty of Allied Health Sciences, Naresuan University, Phitsanulok, Thailand.

Faculty of Integrative Medicine, Rajamangala University of Technology Thanyaburi, Pathum Thani, Thailand.

出版信息

Front Microbiol. 2022 May 23;13:894637. doi: 10.3389/fmicb.2022.894637. eCollection 2022.

Abstract

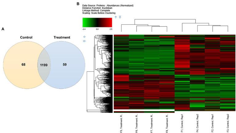
is a fungus that lives primarily on the mucosal surfaces of healthy humans, such as the oral cavity, vagina, and gastrointestinal tract. This commensal organism can be controlled by other microbiota, while certain conditions can increase the risk of outgrowth and cause disease. Prevalence of the drug-resistant phenotype, as well as the severity of infection in immunocompromised patients, presents a challenge for scientists to develop novel, effective treatment, and prevention strategies. β-Citronellol is an intriguing active compound of several plants that has been linked to antifungal activity, but data on the mechanism of action in terms of proteomic profiling are lacking. Here, β-citronellol identified from DC. leaf against were evaluated. A proteomic approach was used to identify potential target proteins involved in the mode of action of β-citronellol. This study identified and discussed three protein groups based on the 126 major proteins that were altered in response to β-citronellol treatment, 46 of which were downregulated and 80 of which were upregulated. Significant protein groups include cell wall proteins (e.g., Als2p, Rbt1p, and Pga4p), cellular stress response enzymes (e.g., Sod1p, Gst2p, and Ddr48p), and ATP synthesis-associated proteins (e.g., Atp3p, Atp7p, Cox1p, and Cobp). Results demonstrated the complexities of protein interactions influenced by β-citronellol treatment and highlighted the potential of antifungal activity for future clinical and drug development research.

摘要

是一种主要寄生于健康人体黏膜表面的真菌,如口腔、阴道和胃肠道。这种共生生物可由其他微生物群控制,而某些条件会增加其过度生长并引发疾病的风险。耐药表型的流行以及免疫功能低下患者感染的严重程度,给科学家开发新的有效治疗和预防策略带来了挑战。β-香茅醇是几种植物中一种有趣的活性化合物,已被证明具有抗真菌活性,但缺乏关于其蛋白质组学分析作用机制的数据。在此,对从DC.叶中鉴定出的针对的β-香茅醇进行了评估。采用蛋白质组学方法来鉴定参与β-香茅醇作用模式的潜在靶蛋白。本研究基于126种因β-香茅醇处理而发生变化的主要蛋白质,鉴定并讨论了三个蛋白质组,其中46种下调,80种上调。重要的蛋白质组包括细胞壁蛋白(如Als2p、Rbt1p和Pga4p)、细胞应激反应酶(如Sod1p、Gst2p和Ddr48p)以及与ATP合成相关的蛋白质(如Atp3p、Atp7p、Cox1p和Cobp)。结果证明了β-香茅醇处理影响的蛋白质相互作用的复杂性,并突出了其抗真菌活性在未来临床和药物开发研究中的潜力。

https://cdn.ncbi.nlm.nih.gov/pmc/blobs/f789/9168680/51223c318c40/fmicb-13-894637-g001.jpg

文献AI研究员

20分钟写一篇综述,助力文献阅读效率提升50倍。

立即体验

用中文搜PubMed

大模型驱动的PubMed中文搜索引擎

马上搜索

文档翻译

学术文献翻译模型,支持多种主流文档格式。

立即体验