Suppr超能文献

通过 STARD3 信号通路调控外源性胆固醇在人呼吸道上皮细胞线粒体功能中的作用。

Regulatory roles of external cholesterol in human airway epithelial mitochondrial function through STARD3 signalling.

机构信息

Department of Pulmonary and Critical Care Medicine, Zhongshan Hospital, Fudan University Shanghai Medical College, Shanghai, China.

Center of Molecular Diagnosis and Therapy, The Second Hospital of Fujian Medical University, Quanzhou, Fujian, China.

出版信息

Clin Transl Med. 2022 Jun;12(6):e902. doi: 10.1002/ctm2.902.

Abstract

BACKGROUND

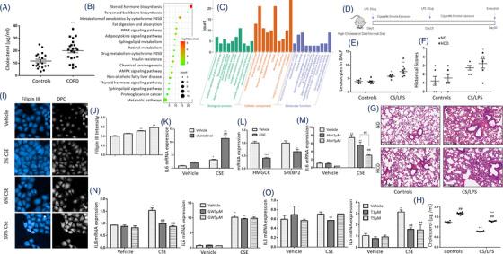
Hypercholesterolemia is found in patients with chronic lung inflammation, during which airway epithelial cells play important roles in maintenance of inflammatory responses to pathogens. The present study aims at molecular mechanisms by which cholesterol changes airway epithelial sensitivity in response to smoking.

METHODS

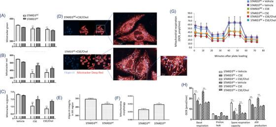
Human bronchial epithelial cells (HBEs) were stimulated with cigarette smoke extract (CSE) and mice were exposed to CS/lipopolysaccharide (LPS) as models in vitro and in vivo. Severe COPD patients and healthy volunteers were also enrolled and the level of cholesterol in plasma was detected by metabolomics. Filipin III and elisa kits were used to stain free cholesterol. Mitochondrial function was detected by mitotracker green, mitotracker green, and Seahorse. Mitochondrial morphology was detected by high content screening and electron microscopy. The mRNA and protein levels of mitochondrial dynamics-related proteins were detected by RT-qPCR and Western blot,respectively. BODIPY 493/503 was used to stain lipid droplets. Lipidomics was used to detect intracellular lipid components. The mRNA level of interleukin (IL)-6 and IL-8 were detected by RT-qPCR.

RESULTS

We found that the cholesterol overload was associated with chronic obstructive pulmonary disease (COPD) and airway epithelia-driven inflammation, evidenced by hypercholesterolemia in patients with COPD and preclinical models, alteration of lipid metabolism-associated genes in CSE-induced airway epithelia and production of ILs. External cholesterol altered airway epithelial sensitivity of inflammation in response to CSE, through the regulation of STARD3-MFN2 pathway, cholesterol re-distribution, altered transport and accumulation of cholesterol, activities of lipid transport regulators and disorder of mitochondrial function and dynamics. MFN2 down-regulation increased airway epithelial sensitivity and production of ILs after smoking, at least partially by injuring fatty acid oxidation and activating mTOR phosphorylation.

CONCLUSIONS

Our data provide new insights for understanding molecular mechanisms of cholesterol-altered airway epithelial inflammation and for developing diagnostic biomarkers and therapeutic targets to improve patient outcomes.

摘要

背景

慢性肺部炎症患者会出现高胆固醇血症,在此过程中,气道上皮细胞在维持对病原体的炎症反应中发挥重要作用。本研究旨在探讨胆固醇改变气道上皮细胞对吸烟反应敏感性的分子机制。

方法

采用香烟烟雾提取物(CSE)刺激人支气管上皮细胞(HBE),并采用香烟/脂多糖(LPS)暴露的小鼠模型进行体外和体内实验。还招募了严重 COPD 患者和健康志愿者,并通过代谢组学检测血浆中的胆固醇水平。使用 Filipin III 和 ELISA 试剂盒对游离胆固醇进行染色。通过 mitotracker green、mitotracker green 和 Seahorse 检测线粒体功能。通过高内涵筛选和电子显微镜检测线粒体形态。通过 RT-qPCR 和 Western blot 分别检测线粒体动力学相关蛋白的 mRNA 和蛋白水平。使用 BODIPY 493/503 对脂滴进行染色。通过脂质组学检测细胞内脂质成分。通过 RT-qPCR 检测白细胞介素(IL)-6 和 IL-8 的 mRNA 水平。

结果

我们发现胆固醇过载与慢性阻塞性肺疾病(COPD)和气道上皮细胞驱动的炎症有关,这一点可从 COPD 患者和临床前模型中胆固醇升高、CSE 诱导的气道上皮细胞中脂质代谢相关基因改变以及白细胞介素的产生得到证实。外源性胆固醇通过调节 STARD3-MFN2 通路、胆固醇再分布、胆固醇转运和积累的改变、脂质转运调节剂的活性以及线粒体功能和动力学的紊乱,改变气道上皮细胞对 CSE 的炎症敏感性。MFN2 下调增加了吸烟后气道上皮细胞的敏感性和白细胞介素的产生,至少部分是通过损伤脂肪酸氧化和激活 mTOR 磷酸化实现的。

结论

我们的数据为理解胆固醇改变气道上皮炎症的分子机制提供了新的见解,并为开发诊断生物标志物和治疗靶点以改善患者预后提供了依据。

https://cdn.ncbi.nlm.nih.gov/pmc/blobs/8e0e/9178408/9e7833ef8553/CTM2-12-e902-g002.jpg

文献AI研究员

20分钟写一篇综述,助力文献阅读效率提升50倍。

立即体验

用中文搜PubMed

大模型驱动的PubMed中文搜索引擎

马上搜索

文档翻译

学术文献翻译模型,支持多种主流文档格式。

立即体验