Suppr超能文献

脂质组学揭示EHHADH在肺鳞状细胞中的作用。

Lipidomics reveals effect of EHHADH in lung squamous cell.

作者信息

Huang Jianan, Zhang Linlin, Duan Wanxin, Li Liyang, Liu Xiaoxia, Wang Xiangdong

机构信息

Department of Pulmonary and Critical Care Medicine, Zhongshan Hospital, Fudan University, Shanghai, China.

出版信息

Cell Biol Toxicol. 2025 May 31;41(1):94. doi: 10.1007/s10565-025-10044-4.

Abstract

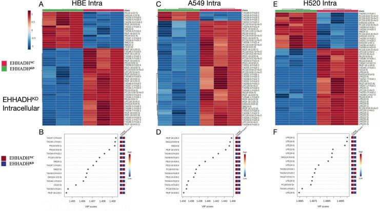
Lung squamous cell carcinoma (LUSC) and lung adenocarcinoma (LUAD) are two major pathological types of non-small cell lung cancer (NSCLC), characterized by distinct patterns of lipid metabolism. However, the molecular mechanisms underlying lipid metabolism reprogramming specific to LUSC remain poorly understood. This study aims to fill this gap by identifying and characterizing EHHADH (enoyl-CoA, hydratase/3-hydroxyacyl CoA dehydrogenase) as a key regulator of medium-chain fatty acid metabolism in LUSC. The peroxisomal L-bifunctional enzyme is one of the important elements to control the peroxisomal fatty acid beta-oxidation pathway. Through high-expression genes related to lipid metabolism were identified by data mining, the expression and regulatory effects of EHHADH in different cell lines were investigated. EHHADH was highly expressed in LUSC cells and exhibited different expression patterns from those in LUAD cells. Knockdown of EHHADH in LUSC cell lines led to a marked reduction in cell proliferation. RNA sequencing following EHHADH silencing demonstrated significant changes in the expression of lipid metabolism-related genes in different cell lines, such as AZGP1, CAV1, CYP3A4, NR2F2, NR3C2, and RARG. Lipidomics analysis further demonstrated that EHHADH plays a crucial role in regulating intracellular and extracellular lipid profiles. EHHADH knockdown resulted in increased levels of long-chain fatty acids and storage lipids, while decreased levels of medium-chain fatty acids. Conversely, overexpression of EHHADH reduced long-chain fatty acids and storage lipids, while increasing specific medium-chain fatty acids. These metabolic alterations were consistent with changes in lipid metabolism-related protein expression, supporting the molecular mechanistic role of EHHADH in lipid regulation. In conclusion, EHHADH functions as an important regulator of lipid metabolism in LUSC and plays a key role in the occurrence, progression, and treatment of lung cancer. The important impact of EHHADH in lipid metabolism disorders suggests potential utility as a biomarker for diagnosis and a target for personalized treatment strategies in lung cancer.

摘要

肺鳞状细胞癌(LUSC)和肺腺癌(LUAD)是非小细胞肺癌(NSCLC)的两种主要病理类型,其特征在于脂质代谢模式不同。然而,LUSC特有的脂质代谢重编程的分子机制仍知之甚少。本研究旨在通过鉴定和表征EHHADH(烯酰辅酶A水合酶/3-羟酰基辅酶A脱氢酶)作为LUSC中链脂肪酸代谢的关键调节因子来填补这一空白。过氧化物酶体L-双功能酶是控制过氧化物酶体脂肪酸β-氧化途径的重要元件之一。通过数据挖掘鉴定与脂质代谢相关的高表达基因,研究了EHHADH在不同细胞系中的表达及调节作用。EHHADH在LUSC细胞中高表达,并且与LUAD细胞呈现出不同的表达模式。在LUSC细胞系中敲低EHHADH导致细胞增殖显著减少。EHHADH沉默后的RNA测序表明不同细胞系中脂质代谢相关基因的表达发生了显著变化,如AZGP1、CAV1、CYP3A4、NR2F2、NR3C2和RARG。脂质组学分析进一步表明EHHADH在调节细胞内和细胞外脂质谱方面起着关键作用。敲低EHHADH导致长链脂肪酸和储存脂质水平升高,而中链脂肪酸水平降低。相反,EHHADH的过表达降低了长链脂肪酸和储存脂质,同时增加了特定的中链脂肪酸。这些代谢改变与脂质代谢相关蛋白表达的变化一致,支持了EHHADH在脂质调节中的分子机制作用。总之,EHHADH作为LUSC中脂质代谢的重要调节因子,在肺癌的发生、发展和治疗中起关键作用。EHHADH在脂质代谢紊乱中的重要影响表明其作为肺癌诊断生物标志物和个性化治疗策略靶点的潜在效用。

https://cdn.ncbi.nlm.nih.gov/pmc/blobs/76a7/12126335/f72bc0d614dc/10565_2025_10044_Fig1_HTML.jpg

文献AI研究员

20分钟写一篇综述,助力文献阅读效率提升50倍。

立即体验

用中文搜PubMed

大模型驱动的PubMed中文搜索引擎

马上搜索

文档翻译

学术文献翻译模型,支持多种主流文档格式。

立即体验