Suppr超能文献

谷氨酰丙酮酸转氨酶 2 在吸烟后气道上皮脂质组学和代谢组学特征重编程中的作用。

Roles of glutamic pyruvate transaminase 2 in reprogramming of airway epithelial lipidomic and metabolomic profiles after smoking.

机构信息

Center for Tumor Diagnosis & Therapy, Jinshan Hospital, Fudan University, Shanghai, China.

Department of Pulmonary and Critical Care Medicine, Zhongshan Hospital, Fudan University, Shanghai, China.

出版信息

Clin Transl Med. 2024 May;14(5):e1679. doi: 10.1002/ctm2.1679.

Abstract

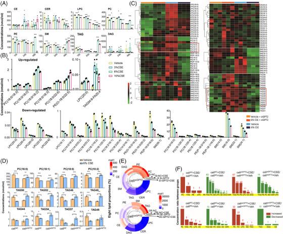
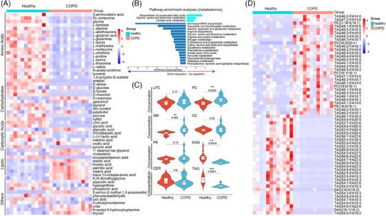
Metabolic abnormalities represent one of the pathological features of chronic obstructive pulmonary disease (COPD). Glutamic pyruvate transaminase 2 (GPT2) is involved in glutamate metabolism and lipid synthesis pathways, whilst the exact roles of GPT2 in the occurrence and development of COPD remains uncertain. This study aims at investigating how GPT2 and the associated genes modulate smoking-induced airway epithelial metabolism and damage by reprogramming lipid synthesis. The circulating or human airway epithelial metabolomic and lipidomic profiles of COPD patients or cell-lines explored with smoking were assessed to elucidate the pivotal roles of GPT2 in reprogramming processes. We found that GPT2 regulate the reprogramming of lipid metabolisms caused by smoking, especially phosphatidylcholine (PC) and triacylglycerol (TAG), along with changes in the expression of lipid metabolism-associated genes. GPT2 modulated cell sensitivities and survival in response to smoking by enhancing mitochondrial functions and maintaining lipid and energy homeostasis. Our findings provide evidence for the involvement of GPT2 in the reprogramming of airway epithelial lipids following smoking, as well as the molecular mechanisms underlying GPT2-mediated regulation, which may offer an alternative of therapeutic strategies for chronic lung diseases.

摘要

代谢异常是慢性阻塞性肺疾病(COPD)的病理特征之一。谷丙转氨酶 2(GPT2)参与谷氨酸代谢和脂质合成途径,而 GPT2 在 COPD 的发生和发展中的确切作用尚不清楚。本研究旨在探讨 GPT2 及其相关基因如何通过重编程脂质合成来调节吸烟引起的气道上皮代谢和损伤。评估 COPD 患者或细胞系的循环或人气道上皮代谢组学和脂质组学图谱,以阐明 GPT2 在重编程过程中的关键作用。我们发现 GPT2 调节吸烟引起的脂质代谢重编程,特别是磷脂酰胆碱(PC)和三酰甘油(TAG),以及脂质代谢相关基因的表达变化。GPT2 通过增强线粒体功能和维持脂质和能量平衡来调节细胞对吸烟的敏感性和存活。我们的研究结果为 GPT2 在吸烟后气道上皮脂质重编程中的作用以及 GPT2 介导的调节的分子机制提供了证据,这可能为慢性肺部疾病提供了一种新的治疗策略。

https://cdn.ncbi.nlm.nih.gov/pmc/blobs/47ca/11070440/a83f2d9e87bc/CTM2-14-e1679-g010.jpg

文献AI研究员

20分钟写一篇综述,助力文献阅读效率提升50倍。

立即体验

用中文搜PubMed

大模型驱动的PubMed中文搜索引擎

马上搜索

文档翻译

学术文献翻译模型,支持多种主流文档格式。

立即体验