Suppr超能文献

玉米 ZmBES1/BZR1-3 和 -9 转录因子负调控转基因. 的耐旱性

Maize ZmBES1/BZR1-3 and -9 Transcription Factors Negatively Regulate Drought Tolerance in Transgenic .

机构信息

Key Laboratory of Biology and Genetic Improvement of Maize in Southwest Region, Ministry of Agriculture, Maize Research Institute, Sichuan Agricultural University, Chengdu 611130, China.

International Maize and Wheat Improvement Center (CIMMYT), Texcoco 56237, Mexico.

出版信息

Int J Mol Sci. 2022 May 27;23(11):6025. doi: 10.3390/ijms23116025.

Abstract

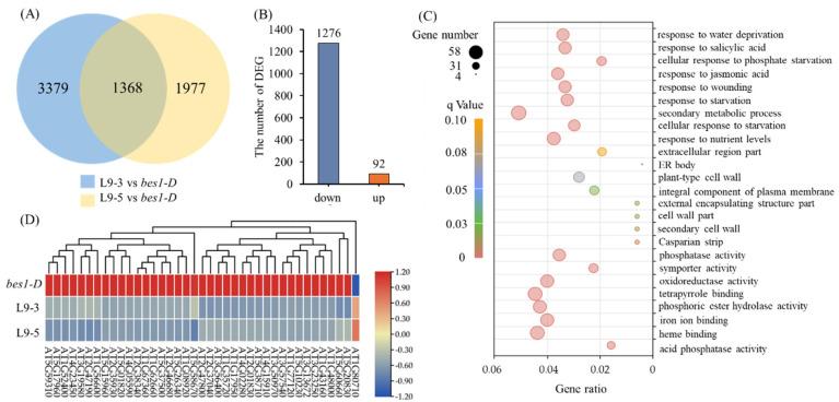
The BRI1-EMS suppressor 1 (BES1)/brassinazole-resistant 1(BZR1) transcription factors play crucial roles in plant growth, development, and stress response. However, little is known about the function of maize's BES1/BZR1s. In this study, the and genes were cloned from maize's inbred line, B73, and they were functionally evaluated by analyzing their expression pattern, subcellular localization, transcriptional activation activity, as well as their heterologous expression in , respectively. The results of the qRT-PCR showed that the and genes were predominantly expressed in the root, and their expression was significantly down-regulated by drought stress. The ZmBES1/BZR1-3 and ZmBES1/BZR1-9 proteins localized in the nucleus but showed no transcriptional activation activity as a monomer. Subsequently, it was found that the heterologous expression of the and genes in decreased drought tolerance, respectively. The transgenic lines showed a more serious wilting phenotype, shorter root length, lower fresh weight, and higher relative electrolyte leakage (REL) and malondialdehyde (MDA) content compared to the control under drought stress. The RNA-sequencing data showed that the 70.67% and 93.27% differentially expressed genes (DEGs) were significantly down-regulated in and transgenic , respectively. The DEGs of gene's expressing lines were mainly associated with oxidative stress response and amino acid metabolic process and enriched in phenylpropanoid biosynthesis and protein processing in the endoplasmic reticulum. But the DEGs of the gene's expressing lines were predominantly annotated with water deprivation, extracellular stimuli, and jasmonic acid and enriched in phenylpropanoid biosynthesis and plant hormone signal transduction. Moreover, increased stomatal aperture in transgenic under drought stress. This study indicates that ZmBES1/BZR1-3 and ZmBES1/BZR1-9 negatively regulate drought tolerance via different pathways in transgenic , and it provides insights into the underlying the function of BES1/BZR1s in crops.

摘要

BRI1-EMS 抑制子 1(BES1)/油菜素内酯抗性 1(BZR1)转录因子在植物生长、发育和应激反应中发挥着关键作用。然而,关于玉米 BES1/BZR1 的功能知之甚少。本研究从玉米自交系 B73 中克隆了 和 基因,并通过分析它们的表达模式、亚细胞定位、转录激活活性以及在 中的异源表达,分别对它们的功能进行了评估。qRT-PCR 结果表明, 基因在根中表达水平较高,受干旱胁迫显著下调。ZmBES1/BZR1-3 和 ZmBES1/BZR1-9 蛋白定位于细胞核,但作为单体无转录激活活性。随后发现, 基因和 基因在 中的异源表达分别降低了耐旱性。与对照相比,干旱胁迫下转基因株系表现出更严重的萎蔫表型、较短的根长、较低的鲜重以及相对较高的电解质渗透率(REL)和丙二醛(MDA)含量。RNA-seq 数据显示,在 基因和 基因的表达转基因 中,70.67%和 93.27%的差异表达基因(DEGs)显著下调。 基因表达株系的 DEGs 主要与氧化应激反应和氨基酸代谢过程相关,并富集在苯丙烷生物合成和内质网蛋白质加工中。但是, 基因表达株系的 DEGs 主要注释为水分胁迫、细胞外刺激、茉莉酸和苯丙烷生物合成以及植物激素信号转导。此外,干旱胁迫下, 增加了转基因 中的气孔开度。本研究表明,ZmBES1/BZR1-3 和 ZmBES1/BZR1-9 通过不同途径负调控干旱胁迫下的转基因 的耐旱性,并为深入了解 BES1/BZR1 在作物中的功能提供了线索。

https://cdn.ncbi.nlm.nih.gov/pmc/blobs/f1c5/9181540/ff8a105c9378/ijms-23-06025-g001.jpg

文献AI研究员

20分钟写一篇综述,助力文献阅读效率提升50倍。

立即体验

用中文搜PubMed

大模型驱动的PubMed中文搜索引擎

马上搜索

文档翻译

学术文献翻译模型,支持多种主流文档格式。

立即体验