Suppr超能文献

转录组、蛋白质组和磷酸化蛋白质组的综合分析揭示了光合天线蛋白在玉米响应油菜素类固醇信号中的潜在作用。

Integrative Analysis of Transcriptome, Proteome, and Phosphoproteome Reveals Potential Roles of Photosynthesis Antenna Proteins in Response to Brassinosteroids Signaling in Maize.

作者信息

Li Hui, He Xuewu, Gao Yuanfen, Liu Wenjuan, Song Jun, Zhang Junjie

机构信息

Institute of Quality Standard and Testing Technology Research, Sichuan Academy of Agricultural Sciences, Chengdu 611130, China.

College of Life Science, Sichuan Agricultural University, Ya'an 625014, China.

出版信息

Plants (Basel). 2023 Mar 13;12(6):1290. doi: 10.3390/plants12061290.

Abstract

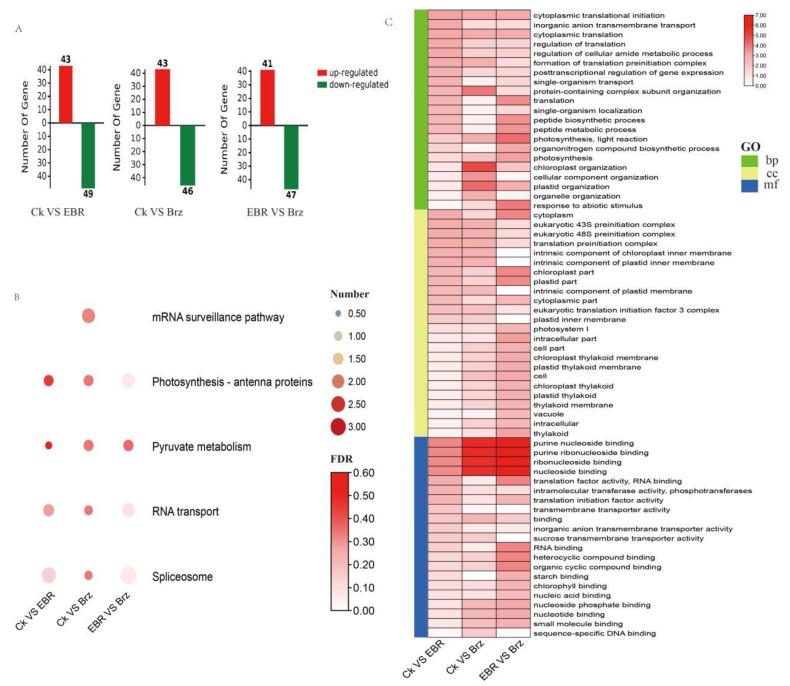
Brassinosteroids are a recently discovered group of substances that promote plant growth and productivity. Photosynthesis, which is vital for plant growth and high productivity, is strongly influenced by brassinosteroid signaling. However, the molecular mechanism underlying the photosynthetic response to brassinosteroid signaling in maize remains obscure. Here, we performed integrated transcriptome, proteome, and phosphoproteomic analyses to identify the key photosynthesis pathway that responds to brassinosteroid signaling. Transcriptome analysis suggested that photosynthesis antenna proteins and carotenoid biosynthesis, plant hormone signal transduction, and MAPK signaling in CK VS EBR and CK VS Brz were significantly enriched in the list of differentially expressed genes upon brassinosteroids treatment. Consistently, proteome and phosphoproteomic analyses indicated that photosynthesis antenna and photosynthesis proteins were significantly enriched in the list of differentially expressed proteins. Thus, transcriptome, proteome, and phosphoproteome analyses showed that major genes and proteins related to photosynthesis antenna proteins were upregulated by brassinosteroids treatment in a dose-dependent manner. Meanwhile, 42 and 186 transcription factor (TF) responses to brassinosteroid signals in maize leaves were identified in the CK VS EBR and CK VS Brz groups, respectively. Our study provides valuable information for a better understanding of the molecular mechanism underlying the photosynthetic response to brassinosteroid signaling in maize.

摘要

油菜素甾醇是最近发现的一类促进植物生长和提高产量的物质。光合作用对植物生长和高产至关重要,它受到油菜素甾醇信号的强烈影响。然而,玉米中油菜素甾醇信号介导的光合反应的分子机制仍不清楚。在这里,我们进行了转录组、蛋白质组和磷酸化蛋白质组的综合分析,以确定响应油菜素甾醇信号的关键光合作用途径。转录组分析表明,在油菜素甾醇处理后,CK与EBR以及CK与Brz之间差异表达基因列表中,光合作用天线蛋白和类胡萝卜素生物合成、植物激素信号转导以及MAPK信号通路显著富集。一致地,蛋白质组和磷酸化蛋白质组分析表明,光合作用天线蛋白和光合作用相关蛋白在差异表达蛋白列表中显著富集。因此,转录组、蛋白质组和磷酸化蛋白质组分析表明,与光合作用天线蛋白相关的主要基因和蛋白在油菜素甾醇处理后呈剂量依赖性上调。同时,在CK与EBR组和CK与Brz组中,分别鉴定出42个和186个玉米叶片对油菜素甾醇信号的转录因子(TF)响应。我们的研究为更好地理解玉米中油菜素甾醇信号介导的光合反应的分子机制提供了有价值的信息。

https://cdn.ncbi.nlm.nih.gov/pmc/blobs/a560/10058427/6adcc038ddd3/plants-12-01290-g001.jpg

文献AI研究员

20分钟写一篇综述,助力文献阅读效率提升50倍。

立即体验

用中文搜PubMed

大模型驱动的PubMed中文搜索引擎

马上搜索

文档翻译

学术文献翻译模型,支持多种主流文档格式。

立即体验