Suppr超能文献

在接受辅助免疫治疗的 III 期黑色素瘤患者中,CD39+肿瘤驻留细胞毒性 T 细胞比例较高与无复发生存相关。

Higher proportions of CD39+ tumor-resident cytotoxic T cells predict recurrence-free survival in patients with stage III melanoma treated with adjuvant immunotherapy.

机构信息

Melanoma Institute Australia, The University of Sydney, Sydney, New South Wales, Australia.

Faculty of Medicine and Health, The University of Sydney, Sydney, New South Wales, Australia.

出版信息

J Immunother Cancer. 2022 Jun;10(6). doi: 10.1136/jitc-2022-004771.

Abstract

BACKGROUND

Adjuvant immune checkpoint inhibitor (ICI) immunotherapies have significantly reduced the recurrence rate in high-risk patients with stage III melanoma compared with surgery alone. However, 48% of anti-PD-1-treated patients will develop recurrent disease within 4 years. There is a need to identify biomarkers of recurrence after adjuvant ICI to enable identification of patients in need of alternative treatment strategies. As cytotoxic T cells are critical for the antitumor response to anti-PD-1, we sought to determine whether specific subsets were predictive of recurrence in anti-PD-1-treated high-risk patients with stage III melanoma.

METHODS

Associations with recurrence in patients with stage III melanoma were sought by analyzing resection specimens (n=103) taken prior to adjuvant nivolumab/pembrolizumab±low-dose/low-interval ipilimumab. Multiplex immunohistochemistry was used to quantify intratumoral CD8+ T-cell populations using phenotypical markers CD39, CD103, and PD-1.

RESULTS

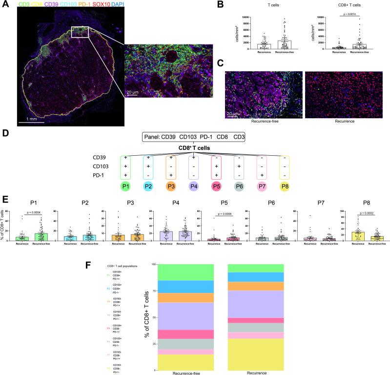
With a median follow-up of 19.3 months, 37/103 (36%) of patients had a recurrence. Two CD8+ T-cell subpopulations were significantly associated with recurrence. First, CD39+ tumor-resident memory cells (CD39+CD103+PD-1+CD8+ (CD39+ Trm)) comprised a significantly higher proportion of CD8+ T cells in recurrence-free patients (p=0.0004). Conversely, bystander T cells (CD39-CD103-PD-1-CD8+) comprised a significantly greater proportion of T cells in patients who developed recurrence (p=0.0002). Spatial analysis identified that CD39+ Trms localized significantly closer to melanoma cells than bystander T cells. Multivariable analysis confirmed significantly improved recurrence-free survival (RFS) in patients with a high proportion of intratumoral CD39+ Trms (1-year RFS high 78.1% vs low 49.9%, HR 0.32, 95% CI 0.15 to 0.69), no complete lymph node dissection performed, and less advanced disease stage (HR 2.85, 95% CI 1.13 to 7.19, and HR 1.29, 95% CI 0.59 to 2.82). The final Cox regression model identified patients who developed recurrence with an area under the curve of 75.9% in the discovery cohort and 69.5% in a separate validation cohort (n=33) to predict recurrence status at 1 year.

CONCLUSIONS

Adjuvant immunotherapy-treated patients with a high proportion of CD39+ Trms in their baseline melanoma resection have a significantly reduced risk of melanoma recurrence. This population of T cells may not only represent a biomarker of RFS following anti-PD-1 therapy, but may also be an avenue for therapeutic manipulation and enhancing outcomes for immunotherapy-treated patients with cancer.

摘要

背景

与单独手术相比,辅助免疫检查点抑制剂(ICI)免疫疗法显著降低了高危 III 期黑色素瘤患者的复发率。然而,48%接受抗 PD-1 治疗的患者在 4 年内会出现疾病复发。因此,有必要确定辅助 ICI 后复发的生物标志物,以便识别需要替代治疗策略的患者。由于细胞毒性 T 细胞对抗 PD-1 的抗肿瘤反应至关重要,我们试图确定在接受抗 PD-1 治疗的高危 III 期黑色素瘤患者中,特定亚群是否可以预测复发。

方法

通过分析 103 例接受辅助纳武利尤单抗/帕博丽珠单抗±低剂量/低间隔伊匹单抗治疗的 III 期黑色素瘤患者的切除标本,寻找与复发相关的因素。采用多重免疫组化技术,使用表型标志物 CD39、CD103 和 PD-1 来定量肿瘤内 CD8+T 细胞群。

结果

中位随访 19.3 个月后,103 例患者中有 37 例(36%)出现复发。两种 CD8+T 细胞亚群与复发显著相关。首先,在无复发患者中,CD39+肿瘤驻留记忆细胞(CD39+CD103+PD-1+CD8+(CD39+ Trm))占 CD8+T 细胞的比例显著更高(p=0.0004)。相反,旁观者 T 细胞(CD39-CD103-PD-1-CD8+)在发生复发的患者中占 T 细胞的比例显著更高(p=0.0002)。空间分析表明,CD39+ Trms 与黑色素瘤细胞的定位明显更近。多变量分析证实,在肿瘤内 CD39+ Trm 比例较高的患者中,无复发生存率(RFS)显著提高(1 年 RFS 高 78.1%与低 49.9%,HR 0.32,95%CI 0.15 至 0.69),未进行完全淋巴结清扫,且疾病分期较轻(HR 2.85,95%CI 1.13 至 7.19,HR 1.29,95%CI 0.59 至 2.82)。最终 Cox 回归模型在发现队列中识别出了发生复发的患者,其曲线下面积为 75.9%,在另一项独立验证队列(n=33)中为 69.5%,以预测 1 年时的复发状态。

结论

在基线黑色素瘤切除标本中 CD39+ Trm 比例较高的辅助免疫治疗患者,其黑色素瘤复发风险显著降低。这些 T 细胞群不仅可以作为抗 PD-1 治疗后 RFS 的生物标志物,而且可能是治疗干预和增强免疫治疗癌症患者疗效的途径。

https://cdn.ncbi.nlm.nih.gov/pmc/blobs/9c4e/9189855/0dde6c71aa29/jitc-2022-004771f01.jpg

文献AI研究员

20分钟写一篇综述,助力文献阅读效率提升50倍。

立即体验

用中文搜PubMed

大模型驱动的PubMed中文搜索引擎

马上搜索

文档翻译

学术文献翻译模型,支持多种主流文档格式。

立即体验