Suppr超能文献

心肌内注射人脐带间充质干细胞(HucMSCs)通过 CCL5/CCR5 信号促进心脏功能的恢复和 CD4 T 细胞向梗死心脏的迁移。

Intramyocardial injected human umbilical cord-derived mesenchymal stem cells (HucMSCs) contribute to the recovery of cardiac function and the migration of CD4 T cells into the infarcted heart via CCL5/CCR5 signaling.

机构信息

Research Center for Translational Medicine, Shanghai East Hospital, Tongji University School of Medicine, 150 Jimo Rd, Pudong, Shanghai, 200120, People's Republic of China.

Department of Burn and Plastic Surgery, Beijing Children's Hospital, Capital Medical University, National Center for Children's Health, Beijing, 100045, People's Republic of China.

出版信息

Stem Cell Res Ther. 2022 Jun 11;13(1):247. doi: 10.1186/s13287-022-02914-z.

Abstract

BACKGROUND

Human umbilical cord-derived mesenchymal stem cells (HucMSCs) have been recognized as a promising cell for treating myocardial infarction (MI). Inflammatory response post MI is critical in determining the cardiac function and subsequent adverse left ventricular remodeling. However, the local inflammatory effect of HucMSCs after intramyocardial injection in murine remains unclear.

METHODS

HucMSCs were cultured and transplanted into the mice after MI surgery. Cardiac function of mice were analyzed among MI-N.S, MI-HucMSC and MI-HucMSC-C-C Motif Chemokine receptor 5 (CCR5) antagonist groups, and angiogenesis, fibrosis and hypertrophy, and immune cells infiltration of murine hearts were evaluated between MI-N.S and MI-HucMSC groups. We detected the expression of inflammatory cytokines and their effects on CD4 T cells migration.

RESULTS

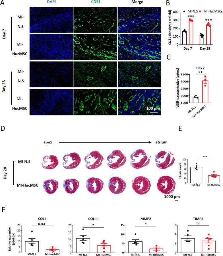
HucMSCs treatment can significantly improve the cardiac function and some cells can survive at least 28 days after MI. Intramyocardial administration of HucMSCs also improved angiogenesis and alleviated cardiac fibrosis and hypertrophy. Moreover, we found the much higher numbers of CD4 T cells and CD4FoxP3 regulatory T cells (Tregs) in the heart with HucMSCs than that with N.S treatment on day 7 post MI. In addition, the protein level of C-C Motif Chemokine Ligand 5 (CCL5) greatly increased in HucMSCs treated heart compared to MI-N.S group. In vitro, HucMSCs inhibited CD4 T cells migration and addition of CCL5 antibody or CCR5 antagonist significantly reversed this effect. In vivo results further showed that addition of CCR5 antagonist can reduce the cardioprotective effect of HucMSCs administration on day 7 post MI injury.

CONCLUSION

These findings indicated that HucMSCs contributed to cardiac functional recovery and attenuated cardiac remodeling post MI. Intramyocardial injection of HucMSCs upregulated the CD4FoxP3 Tregs and contributed to the migration of CD4 T cells into the injured heart via CCL5/CCR5 pathway.

摘要

背景

人脐带间充质干细胞(HucMSCs)已被认为是治疗心肌梗死(MI)的一种很有前途的细胞。MI 后炎症反应对于确定心脏功能和随后的不良左心室重构至关重要。然而,HucMSCs 经心肌内注射后在小鼠体内的局部炎症效应尚不清楚。

方法

在 MI 手术后培养和移植 HucMSCs 进入小鼠体内。在 MI-N.S、MI-HucMSC 和 MI-HucMSC-CC 趋化因子受体 5(CCR5)拮抗剂组之间分析小鼠的心脏功能,并在 MI-N.S 和 MI-HucMSC 组之间评估小鼠心脏的血管生成、纤维化和肥大以及免疫细胞浸润。我们检测了炎症细胞因子的表达及其对 CD4 T 细胞迁移的影响。

结果

HucMSCs 治疗可显著改善心脏功能,至少有部分细胞在 MI 后 28 天仍存活。心肌内给予 HucMSCs 还可改善血管生成,减轻心肌纤维化和肥大。此外,我们发现 MI 后 7 天,与 N.S 治疗相比,HucMSCs 组心脏中的 CD4 T 细胞和 CD4FoxP3 调节性 T 细胞(Tregs)数量明显增加。此外,与 MI-N.S 组相比,HucMSCs 处理的心脏中 C-C 基序趋化因子配体 5(CCL5)的蛋白水平显著增加。体外,HucMSCs 抑制 CD4 T 细胞迁移,加入 CCL5 抗体或 CCR5 拮抗剂可显著逆转这种作用。体内结果进一步表明,在 MI 损伤后 7 天,加入 CCR5 拮抗剂可降低 HucMSCs 给药的心脏保护作用。

结论

这些发现表明,HucMSCs 有助于 MI 后心脏功能的恢复和心脏重构的减轻。心肌内注射 HucMSCs 上调 CD4FoxP3 Tregs,并通过 CCL5/CCR5 途径促进 CD4 T 细胞向受损心脏迁移。

https://cdn.ncbi.nlm.nih.gov/pmc/blobs/426c/9188247/de0d337091cd/13287_2022_2914_Fig1_HTML.jpg

文献AI研究员

20分钟写一篇综述,助力文献阅读效率提升50倍。

立即体验

用中文搜PubMed

大模型驱动的PubMed中文搜索引擎

马上搜索

文档翻译

学术文献翻译模型,支持多种主流文档格式。

立即体验