Suppr超能文献

TLR4 通过促进 DDX3X 介导的 NLRP3 炎性小体激活,经由 JAK2/STAT1 通路加重脊髓损伤后的小胶质细胞焦亡。

TLR4 aggravates microglial pyroptosis by promoting DDX3X-mediated NLRP3 inflammasome activation via JAK2/STAT1 pathway after spinal cord injury.

机构信息

Department of Orthopedics, Huashan Hospital, Fudan University, Shanghai, P. R. China.

Department of Orthopedics, Shanghai Fifth People's Hospital, Fudan University, Shanghai, P. R. China.

出版信息

Clin Transl Med. 2022 Jun;12(6):e894. doi: 10.1002/ctm2.894.

Abstract

BACKGROUND

Toll-like receptor 4 (TLR4) participates in the initiation of neuroinflammation in various neurological diseases, including central nervous system injuries. NLR family pyrin domain containing 3 (NLRP3) inflammasome-mediated microglial pyroptosis is crucial for the inflammatory response during secondary spinal cord injury (SCI). However, the underlying mechanism by which TLR4 regulates NLRP3 inflammasome activation and microglial pyroptosis after SCI remains uncertain.

METHODS

We established an in vivo mouse model of SCI using TLR4-knockout (TLR4-KO) and wild-type (WT) mice. The levels of pyroptosis, tissue damage and neurological function recovery were evaluated in the three groups (Sham, SCI, SCI-TLR4-KO). To identify differentially expressed proteins, tandem mass tag (TMT)-based proteomics was conducted using spinal cord tissue between TLR4-KO and WT mice after SCI. For our in vitro model, mouse microglial BV2 cells were exposed to lipopolysaccharides (1 µg/ml, 8 h) and adenosine triphosphate (ATP) (5 mM, 2 h) to induce pyroptosis. A series of molecular biological experiments, including Western blot (WB), real-time quantitative polymerase chain reaction (RT-qPCR), enzyme-linked immunosorbent assay (ELISA), immunofluorescence (IF), immunohistochemical (IHC), chromatin immunoprecipitation (ChIP), Dual-Luciferase Reporter assay (DLA) and co-immunoprecipitation (Co-IP), were performed to explore the specific mechanism of microglial pyroptosis in vivo and in vitro.

RESULTS

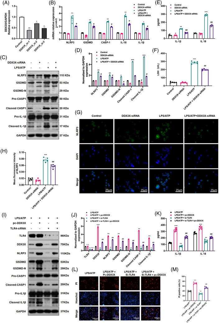
Our results indicated that TLR4 promoted the expression of dead-box helicase 3 X-linked (DDX3X), which mediated NLRP3 inflammasome activation and microglial pyroptosis after SCI. Further analysis revealed that TLR4 upregulated the DDX3X/NLRP3 axis by activating the JAK2/STAT1 signalling pathway, and importantly, STAT1 was identified as a transcription factor promoting DDX3X expression. In addition, we found that biglycan was increased after SCI and interacted with TLR4 to jointly regulate microglial pyroptosis through the JAK2/STAT1/DDX3X/NLRP3 axis after SCI.

CONCLUSION

Our study preliminarily identified a novel mechanism by which TLR4 regulates NLRP3 inflammasome-mediated microglial pyroptosis in response to SCI-providing a novel and promising therapeutic target for SCI.

摘要

背景

Toll 样受体 4(TLR4)参与了包括中枢神经系统损伤在内的各种神经疾病的神经炎症的启动。NLR 家族 pyrin 结构域包含 3(NLRP3)炎性小体介导的小胶质细胞焦亡对于继发性脊髓损伤(SCI)后的炎症反应至关重要。然而,TLR4 调节 SCI 后 NLRP3 炎性小体激活和小胶质细胞焦亡的潜在机制尚不清楚。

方法

我们使用 TLR4 敲除(TLR4-KO)和野生型(WT)小鼠建立了体内 SCI 小鼠模型。在三组(Sham、SCI、SCI-TLR4-KO)中评估焦亡、组织损伤和神经功能恢复水平。使用 TLR4-KO 和 WT 小鼠 SCI 后的脊髓组织进行串联质量标签(TMT)-基于蛋白质组学,以鉴定差异表达蛋白。对于我们的体外模型,将小鼠小胶质细胞 BV2 细胞暴露于脂多糖(1μg/ml,8h)和三磷酸腺苷(ATP)(5mM,2h)以诱导焦亡。进行了一系列分子生物学实验,包括 Western blot(WB)、实时定量聚合酶链反应(RT-qPCR)、酶联免疫吸附测定(ELISA)、免疫荧光(IF)、免疫组织化学(IHC)、染色质免疫沉淀(ChIP)、双荧光素酶报告基因测定(DLA)和免疫共沉淀(Co-IP),以探索体内和体外小胶质细胞焦亡的特定机制。

结果

我们的结果表明,TLR4 促进了 DEAD 框解旋酶 3 X 连锁(DDX3X)的表达,DDX3X 介导了 SCI 后的 NLRP3 炎性小体激活和小胶质细胞焦亡。进一步分析表明,TLR4 通过激活 JAK2/STAT1 信号通路上调 DDX3X/NLRP3 轴,重要的是,STAT1 被鉴定为促进 DDX3X 表达的转录因子。此外,我们发现,在 SCI 后 biglycan 增加,并与 TLR4 相互作用,通过 SCI 后的 JAK2/STAT1/DDX3X/NLRP3 轴共同调节小胶质细胞焦亡。

结论

我们的研究初步确定了 TLR4 调节 NLRP3 炎性小体介导的 SCI 后小胶质细胞焦亡的新机制,为 SCI 提供了一个新的有前途的治疗靶点。

https://cdn.ncbi.nlm.nih.gov/pmc/blobs/b8c9/9189419/1f1fb38247c2/CTM2-12-e894-g007.jpg

文献AI研究员

20分钟写一篇综述,助力文献阅读效率提升50倍。

立即体验

用中文搜PubMed

大模型驱动的PubMed中文搜索引擎

马上搜索

文档翻译

学术文献翻译模型,支持多种主流文档格式。

立即体验