Suppr超能文献

海洋 DNA MAG 目录包含了超过 50000 个源自各种海洋环境的原核生物基因组。

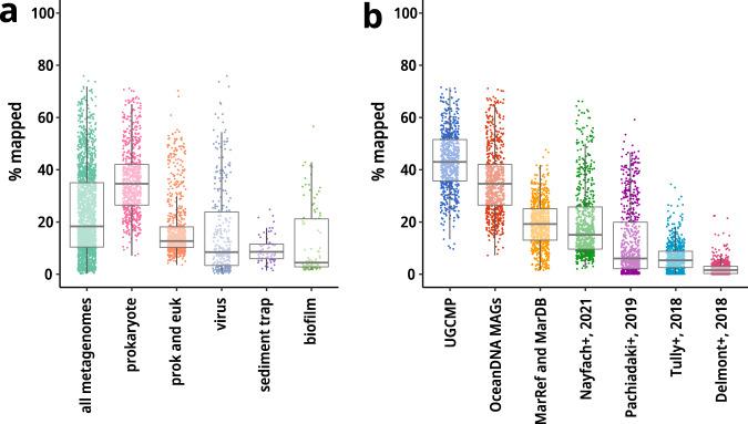
The OceanDNA MAG catalog contains over 50,000 prokaryotic genomes originated from various marine environments.

机构信息

Atmosphere and Ocean Research Institute, The University of Tokyo, Chiba, 277-8564, Japan.

Research Center for Bioscience and Nanoscience (CeBN), Research Institute for Marine Resources Utilization, Japan Agency for Marine-Earth Science and Technology (JAMSTEC), Yokosuka, Kanagawa, 237-0061, Japan.

出版信息

Sci Data. 2022 Jun 17;9(1):305. doi: 10.1038/s41597-022-01392-5.

Abstract

Marine microorganisms are immensely diverse and play fundamental roles in global geochemical cycling. Recent metagenome-assembled genome studies, with particular attention to large-scale projects such as Tara Oceans, have expanded the genomic repertoire of marine microorganisms. However, published marine metagenome data is still underexplored. We collected 2,057 marine metagenomes covering various marine environments and developed a new genome reconstruction pipeline. We reconstructed 52,325 qualified genomes composed of 8,466 prokaryotic species-level clusters spanning 59 phyla, including genomes from the deep-sea characterized as deeper than 1,000 m (n = 3,337), low-oxygen zones of <90 μmol O2 per kg water (n = 7,884), and polar regions (n = 7,752). Novelty evaluation using a genome taxonomy database shows that 6,256 species (73.9%) are novel and include genomes of high taxonomic novelty, such as new class candidates. These genomes collectively expanded the known phylogenetic diversity of marine prokaryotes by 34.2%, and the species representatives cover 26.5-42.0% of prokaryote-enriched metagenomes. Thoroughly leveraging accumulated metagenomic data, this genome resource, named the OceanDNA MAG catalog, illuminates uncharacterized marine microbial 'dark matter' lineages.

摘要

海洋微生物种类繁多,在全球地球化学循环中发挥着基础性作用。最近的宏基因组组装基因组研究,特别是关注 Tara Oceans 等大型项目的研究,扩展了海洋微生物的基因组资源。然而,已发表的海洋宏基因组数据仍未得到充分利用。我们收集了 2057 个涵盖各种海洋环境的海洋宏基因组,并开发了一个新的基因组重建管道。我们重建了 52325 个合格的基因组,这些基因组由 8466 个原核物种水平聚类组成,涵盖了 59 个门,包括来自深海(深度超过 1000 米,n=3337)、低氧区(<90 μmol O2/kg 水,n=7884)和极地地区(n=7752)的海洋微生物。使用基因组分类数据库进行新颖性评估表明,其中 6256 个物种(73.9%)是新颖的,包括具有高分类学新颖性的基因组,如新候选类。这些基因组共同将海洋原核生物已知的系统发育多样性扩展了 34.2%,其物种代表涵盖了富含原核生物的宏基因组的 26.5-42.0%。通过充分利用积累的宏基因组数据,这个名为 OceanDNA MAG catalog 的基因组资源揭示了未被描述的海洋微生物“暗物质”谱系。

https://cdn.ncbi.nlm.nih.gov/pmc/blobs/8ce8/9205870/fd1a58981b66/41597_2022_1392_Fig1_HTML.jpg

文献AI研究员

20分钟写一篇综述,助力文献阅读效率提升50倍。

立即体验

用中文搜PubMed

大模型驱动的PubMed中文搜索引擎

马上搜索

文档翻译

学术文献翻译模型,支持多种主流文档格式。

立即体验