Suppr超能文献

对人类肠道微生物生物合成基因簇的全面分析揭示了……的主导作用。 (原文此处不完整)

A comprehensive analysis of human gut microbial biosynthesis gene clusters unveiling the dominant role of .

作者信息

Gao Han, Zhuang Daohua, Zhou Hong, Su Qian, Hu Xintong, Wang Yuan, Bao Wandong, Zhu Lei

机构信息

Cancer Research Institute & Cancer Biotherapy Center, Yunnan Cancer Hospital, The Third Affiliated Hospital of Kunming Medical University, Peking University Cancer Hospital Yunnan, Kunming, Yunnan, China.

State Key Laboratory of Genetic Resources and Evolution, Kunming Institute of Zoology, Chinese Academy of Sciences, Kunming, Yunnan, China.

出版信息

mSystems. 2025 Jul 22;10(7):e0061025. doi: 10.1128/msystems.00610-25. Epub 2025 Jun 9.

Abstract

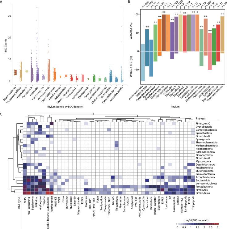
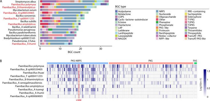
The secondary metabolites produced by the gut microbiota serve as crucial signaling molecules and substrates for gastrointestinal metabolic reactions, thereby playing a pivotal role in human physiological and pathological processes. In this study, we explore the complex symbiotic relationship between the gut microbiota and the human host by systematically annotating the biosynthetic gene clusters (BGCs) across 4,744 human gut microbiota genomes, sourced from the Unified Human Gastrointestinal Genome database. Our comprehensive analysis compares the differential biosynthetic potentials of microbiota from diverse continents and phyla while also elucidating the biosynthetic profiles of gut archaea. Notably, our findings identify as a dominant genus within the human gut microbiota, characterized by its extensive biosynthetic capacity. This study presents the first global atlas of BGCs within the human gut microbiome, offering valuable insights into gut-derived secondary metabolic pathways and their intricate interactions with host physiology. These results lay the groundwork for future investigations into the microbiota's role in health and disease, underscoring the importance of understanding microbiota-derived metabolites in microbiology and gastroenterology.IMPORTANCEThis study provides a comprehensive analysis of biosynthetic gene clusters in the human gut microbiome, revealing a vast diversity of natural products with potential therapeutic applications. We identified as a key genus with exceptional biosynthetic capabilities, including the production of leinamycin, a potent anticancer compound previously thought to be exclusive to . The findings highlight the gut microbiome as a rich, untapped resource for novel drug discovery, particularly in cancer therapy and immune modulation.

摘要

肠道微生物群产生的次生代谢产物作为关键的信号分子和胃肠道代谢反应的底物,从而在人类生理和病理过程中发挥关键作用。在本研究中,我们通过系统注释来自统一人类胃肠道基因组数据库的4744个人类肠道微生物群基因组中的生物合成基因簇(BGC),探索肠道微生物群与人类宿主之间复杂的共生关系。我们的综合分析比较了来自不同大陆和门的微生物群的差异生物合成潜力,同时也阐明了肠道古菌的生物合成概况。值得注意的是,我们的研究结果确定 为人类肠道微生物群中的优势属,其特点是具有广泛的生物合成能力。本研究展示了人类肠道微生物组中BGC的首张全球图谱,为肠道衍生的次生代谢途径及其与宿主生理学的复杂相互作用提供了有价值的见解。这些结果为未来研究微生物群在健康和疾病中的作用奠定了基础,强调了在微生物学和胃肠病学中理解微生物群衍生代谢产物的重要性。重要性本研究对人类肠道微生物组中的生物合成基因簇进行了全面分析,揭示了具有潜在治疗应用的大量天然产物。我们确定 为具有卓越生物合成能力的关键属,包括生产连霉素,一种以前被认为仅由 产生的强效抗癌化合物。这些发现突出了肠道微生物组作为新型药物发现的丰富、未开发资源,特别是在癌症治疗和免疫调节方面。

https://cdn.ncbi.nlm.nih.gov/pmc/blobs/8688/12282132/c5bc9ff97099/msystems.00610-25.f001.jpg

文献AI研究员

20分钟写一篇综述,助力文献阅读效率提升50倍。

立即体验

用中文搜PubMed

大模型驱动的PubMed中文搜索引擎

马上搜索

文档翻译

学术文献翻译模型,支持多种主流文档格式。

立即体验