Suppr超能文献

人脐带间充质干细胞不仅通过 MAPK/ERK 信号通路介导的旁分泌机制改善血糖,而且还保护血管内皮免受糖尿病损伤。

Human umbilical cord-derived mesenchymal stem cells not only ameliorate blood glucose but also protect vascular endothelium from diabetic damage through a paracrine mechanism mediated by MAPK/ERK signaling.

机构信息

School of Pharmaceutical Sciences, Zhejiang Chinese Medical University, Hangzhou, China.

The First Affiliated Hospital, Zhejiang Chinese Medical University, Hangzhou, China.

出版信息

Stem Cell Res Ther. 2022 Jun 17;13(1):258. doi: 10.1186/s13287-022-02927-8.

Abstract

BACKGROUND

Endothelial damage is an initial step of macro- and micro-vasculature dysfunctions in diabetic patients, accounting for a high incidence of diabetic vascular complications, such as atherosclerosis, nephropathy, retinopathy, and neuropathy. However, clinic lacks effective therapeutics targeting diabetic vascular complications. In field of regenerative medicine, mesenchymal stem cells, such as human umbilical cord-derived MSCs (hucMSCs), have great potential in treating tissue damage.

METHODS

To determine whether hucMSCs infusion could repair diabetic vascular endothelial damage and how it works, this study conducted in vivo experiment on streptozotocin-induced diabetic rat model to test body weight, fasting blood glucose (FBG), serum ICAM-1 and VCAM-1 levels, histopathology and immunohistochemical staining of aorta segments. In vitro experiment was further conducted to determine the effects of hucMSCs on diabetic vascular endothelial damage, applying assays of resazurin staining, MTT cell viability, wound healing, transwell migration, and matrigel tube formation on human umbilical vein endothelial cells (HUVECs). RNA sequencing (RNAseq) and molecular experiment were conducted to clarify the mechanism of hucMSCs.

RESULTS

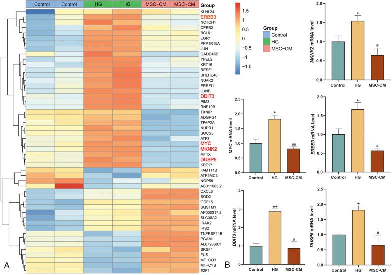
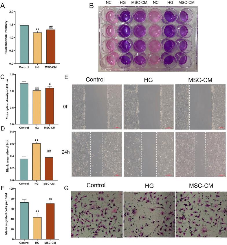
The in vivo data revealed that hucMSCs partially restore the alterations of body weight, FBG, serum ICAM-1 and VCAM-1 levels, histopathology of aorta and reversed the abnormal phosphorylation of ERK in diabetic rats. By using the conditioned medium of hucMSCs (MSC-CM), the in vitro data revealed that hucMSCs improved cell viability, wound healing, migration and angiogenesis of the high glucose-damaged HUVECs through a paracrine action mode, and the altered gene expressions of IL-6, TNF-α, ICAM-1, VCAM-1, BAX, P16, P53 and ET-1 were significantly restored by MSC-CM. RNAseq incorporated with real-time PCR and Western blot results clarified that high glucose activated MAPK/ERK signaling in HUVECs, while MSC-CM reversed the abnormal phosphorylation of ERK and overexpressions of MKNK2, ERBB3, MYC and DUSP5 in MAPK/ERK signaling pathway.

CONCLUSIONS

HucMSCs not only ameliorated blood glucose but also protected vascular endothelium from diabetic damage, in which MAPK/ERK signaling mediated its molecular mechanism of paracrine action. Our findings provided novel knowledge of hucMSCs in the treatment of diabetes and suggested a prospective strategy for the clinical treatment of diabetic vascular complications.

摘要

背景

内皮损伤是糖尿病患者大、微血管功能障碍的初始步骤,导致糖尿病血管并发症(如动脉粥样硬化、肾病、视网膜病变和神经病)的发病率很高。然而,临床上缺乏针对糖尿病血管并发症的有效治疗方法。在再生医学领域,间充质干细胞,如人脐带来源的间充质干细胞(hucMSCs),在治疗组织损伤方面具有巨大的潜力。

方法

为了确定 hucMSCs 输注是否可以修复糖尿病血管内皮损伤以及其作用机制,本研究通过链脲佐菌素诱导的糖尿病大鼠模型进行了体内实验,以检测体重、空腹血糖(FBG)、血清 ICAM-1 和 VCAM-1 水平、主动脉节段的组织病理学和免疫组织化学染色。进一步进行了体外实验,以确定 hucMSCs 对糖尿病血管内皮损伤的影响,应用 resazurin 染色、MTT 细胞活力、伤口愈合、Transwell 迁移和 Matrigel 管形成实验检测人脐静脉内皮细胞(HUVECs)。进行 RNA 测序(RNAseq)和分子实验以阐明 hucMSCs 的作用机制。

结果

体内数据显示,hucMSCs 部分恢复了糖尿病大鼠体重、FBG、血清 ICAM-1 和 VCAM-1 水平、主动脉组织病理学和异常 ERK 磷酸化的改变。通过使用 hucMSCs 的条件培养基(MSC-CM),体外数据显示,hucMSCs 通过旁分泌作用模式改善了高糖损伤的 HUVECs 的细胞活力、伤口愈合、迁移和血管生成,MSC-CM 显著恢复了 IL-6、TNF-α、ICAM-1、VCAM-1、BAX、P16、P53 和 ET-1 的异常基因表达。RNAseq 结合实时 PCR 和 Western blot 结果表明,高糖激活了 HUVECs 中的 MAPK/ERK 信号通路,而 MSC-CM 逆转了 ERK 的异常磷酸化以及 MAPK/ERK 信号通路中 MKNK2、ERBB3、MYC 和 DUSP5 的过度表达。

结论

hucMSCs 不仅改善了血糖水平,还保护了血管内皮免受糖尿病损伤,其中 MAPK/ERK 信号通路介导了其旁分泌作用的分子机制。我们的研究结果为 hucMSCs 在糖尿病治疗中的应用提供了新的认识,并为糖尿病血管并发症的临床治疗提供了有前景的策略。

https://cdn.ncbi.nlm.nih.gov/pmc/blobs/f8b7/9205155/1b255aead9da/13287_2022_2927_Fig1_HTML.jpg

文献AI研究员

20分钟写一篇综述,助力文献阅读效率提升50倍。

立即体验

用中文搜PubMed

大模型驱动的PubMed中文搜索引擎

马上搜索

文档翻译

学术文献翻译模型,支持多种主流文档格式。

立即体验