Suppr超能文献

胶质母细胞瘤中铁死亡相关改变及其预后意义的综合分析

Comprehensive Analyses of Ferroptosis-Related Alterations and Their Prognostic Significance in Glioblastoma.

作者信息

Tian Yuan, Liu Hongtao, Zhang Caiqing, Liu Wei, Wu Tong, Yang Xiaowei, Zhao Junyan, Sun Yuping

机构信息

Somatic Radiotherapy Department, Shandong Second Provincial General Hospital, Jinan, China.

Department of Pathology, Shandong Medicine and Health Key Laboratory of Clinical Pathology, The First Affiliated Hospital of Shandong First Medical University and Shandong Provincial Qianfoshan Hospital, Shandong Lung Cancer Institute, Shandong Institute of Nephrology, Jinan, China.

出版信息

Front Mol Biosci. 2022 Jun 3;9:904098. doi: 10.3389/fmolb.2022.904098. eCollection 2022.

Abstract

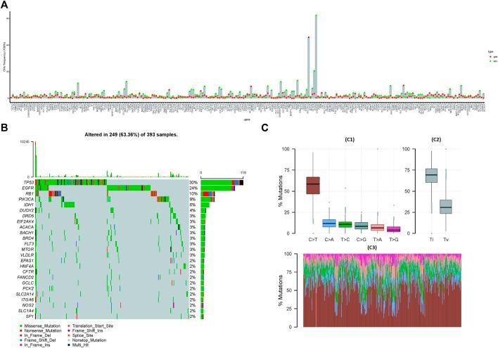
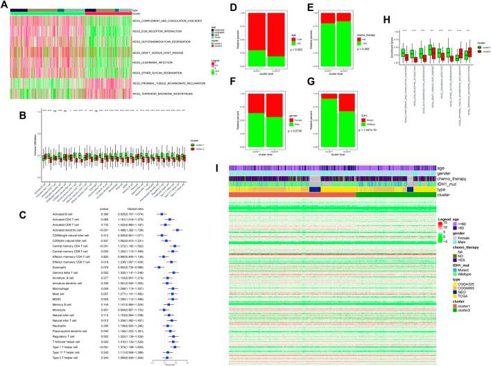
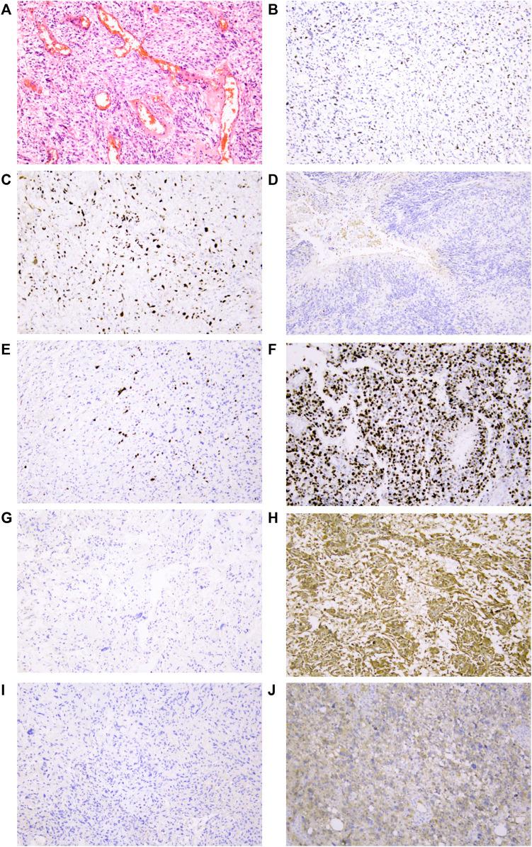
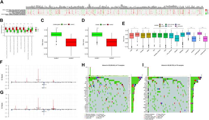
This study was designed to explore the implications of ferroptosis-related alterations in glioblastoma patients. After obtaining the data sets CGGA325, CGGA623, TCGA-GBM, and GSE83300 online, extensive analysis and mutual verification were performed using R language-based analytic technology, followed by further immunohistochemistry staining verification utilizing clinical pathological tissues. The analysis revealed a substantial difference in the expression of ferroptosis-related genes between malignant and paracancerous samples, which was compatible with immunohistochemistry staining results from clinicopathological samples. Three distinct clustering studies were run sequentially on these data. All of the findings were consistent and had a high prediction value for glioblastoma. Then, the risk score predicting model containing 23 genes (, and ) on the basis of "Ferroptosis.gene.cluster" was constructed. In the subsequent correlation analysis of clinical characteristics, tumor mutation burden, HRD, neoantigen burden and chromosomal instability, mRNAsi, TIDE, and GDSC, all the results indicated that the risk score model might have a better predictive efficiency. In glioblastoma, there were a large number of abnormal ferroptosis-related alterations, which were significant for the prognosis of patients. The risk score-predicting model integrating 23 genes would have a higher predictive value.

摘要

本研究旨在探讨胶质母细胞瘤患者中与铁死亡相关改变的意义。在在线获取数据集CGGA325、CGGA623、TCGA-GBM和GSE83300后,使用基于R语言的分析技术进行了广泛分析和相互验证,随后利用临床病理组织进行了进一步的免疫组化染色验证。分析显示,恶性样本和癌旁样本中铁死亡相关基因的表达存在显著差异,这与临床病理样本的免疫组化染色结果相符。对这些数据依次进行了三项不同的聚类研究。所有结果均一致,对胶质母细胞瘤具有较高的预测价值。然后,基于“Ferroptosis.gene.cluster”构建了包含23个基因(……和……)的风险评分预测模型。在随后对临床特征、肿瘤突变负荷、HRD、新抗原负荷和染色体不稳定性、mRNAsi、TIDE和GDSC的相关性分析中,所有结果均表明风险评分模型可能具有更好的预测效率。在胶质母细胞瘤中,存在大量与铁死亡相关的异常改变,这对患者的预后具有重要意义。整合23个基因的风险评分预测模型将具有更高的预测价值。

https://cdn.ncbi.nlm.nih.gov/pmc/blobs/21c7/9204216/e1272a20a8ce/fmolb-09-904098-g001.jpg

文献AI研究员

20分钟写一篇综述,助力文献阅读效率提升50倍。

立即体验

用中文搜PubMed

大模型驱动的PubMed中文搜索引擎

马上搜索

文档翻译

学术文献翻译模型,支持多种主流文档格式。

立即体验