Suppr超能文献

疟原虫裂殖生殖过程中的 DNA 复制动态,包括恶性疟原虫和诺氏疟原虫。

DNA replication dynamics during erythrocytic schizogony in the malaria parasites Plasmodium falciparum and Plasmodium knowlesi.

机构信息

Department of Pathology, University of Cambridge, Tennis Court Road, Cambridge, United Kingdom.

出版信息

PLoS Pathog. 2022 Jun 22;18(6):e1010595. doi: 10.1371/journal.ppat.1010595. eCollection 2022 Jun.

Abstract

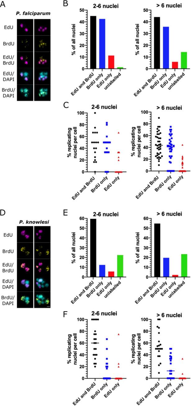
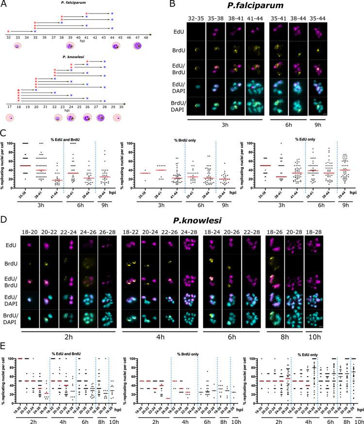
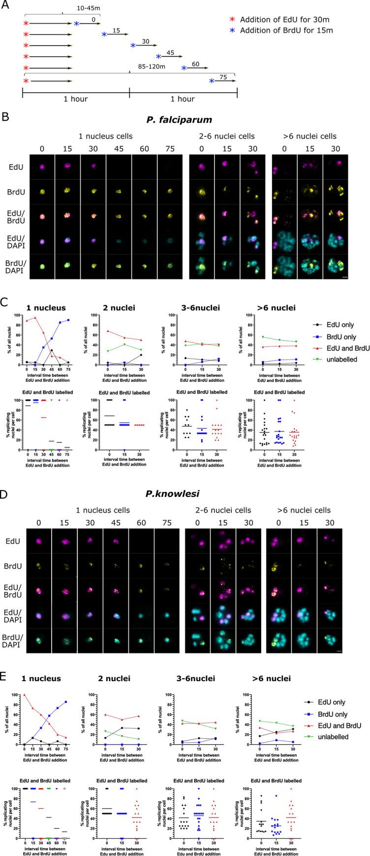
Malaria parasites are unusual, early-diverging protozoans with non-canonical cell cycles. They do not undergo binary fission, but divide primarily by schizogony. This involves the asynchronous production of multiple nuclei within the same cytoplasm, culminating in a single mass cytokinesis event. The rate and efficiency of parasite reproduction is fundamentally important to malarial disease, which tends to be severe in hosts with high parasite loads. Here, we have studied for the first time the dynamics of schizogony in two human malaria parasite species, Plasmodium falciparum and Plasmodium knowlesi. These differ in their cell-cycle length, the number of progeny produced and the genome composition, among other factors. Comparing them could therefore yield new information about the parameters and limitations of schizogony. We report that the dynamics of schizogony differ significantly between these two species, most strikingly in the gap phases between successive nuclear multiplications, which are longer in P. falciparum and shorter, but more heterogenous, in P. knowlesi. In both species, gaps become longer as schizogony progresses, whereas each period of active DNA replication grows shorter. In both species there is also extreme variability between individual cells, with some schizonts producing many more nuclei than others, and some individual nuclei arresting their DNA replication for many hours while adjacent nuclei continue to replicate. The efficiency of schizogony is probably influenced by a complex set of factors in both the parasite and its host cell.

摘要

疟原虫是一种非典型的、早期分化的原生动物,具有非典型的细胞周期。它们不进行二分分裂,而是主要通过裂殖作用进行分裂。这涉及到同一细胞质内多个核的异步产生,最终导致一个单一的细胞质分裂事件。寄生虫的繁殖速度和效率对疟疾疾病至关重要,在寄生虫负荷高的宿主中,疾病往往更为严重。在这里,我们首次研究了两种人类疟原虫,即恶性疟原虫和食蟹猴疟原虫的裂殖作用动力学。这些因素在细胞周期长度、产生的后代数量和基因组组成等方面存在差异。因此,对它们进行比较可以为裂殖作用的参数和限制提供新的信息。我们报告说,这两种疟原虫的裂殖作用动力学存在显著差异,最显著的是在连续核多次增殖之间的间隙阶段,恶性疟原虫的间隙阶段较长,而食蟹猴疟原虫的间隙阶段较短,但更具异质性。在这两种疟原虫中,随着裂殖作用的进行,间隙阶段变得更长,而每个活跃的 DNA 复制阶段变得更短。在这两种疟原虫中,个体细胞之间也存在极端的可变性,一些裂殖体产生的核比其他裂殖体多得多,一些核的 DNA 复制会停滞数小时,而相邻的核则继续复制。裂殖作用的效率可能受到寄生虫及其宿主细胞中一系列复杂因素的影响。

https://cdn.ncbi.nlm.nih.gov/pmc/blobs/2cf4/9255763/e4b79a02d746/ppat.1010595.g001.jpg

文献AI研究员

20分钟写一篇综述,助力文献阅读效率提升50倍。

立即体验

用中文搜PubMed

大模型驱动的PubMed中文搜索引擎

马上搜索

文档翻译

学术文献翻译模型,支持多种主流文档格式。

立即体验