Suppr超能文献

丝状噬菌体延缓铜绿假单胞菌感染伤口的愈合。

Filamentous bacteriophage delays healing of Pseudomonas-infected wounds.

机构信息

Division of Infectious Diseases and Geographic Medicine, Department of Medicine, Stanford University, Stanford, CA 94305, USA; Stanford Immunology, Stanford University, Stanford, CA 94305, USA.

Division of Infectious Diseases and Geographic Medicine, Department of Medicine, Stanford University, Stanford, CA 94305, USA.

出版信息

Cell Rep Med. 2022 Jun 21;3(6):100656. doi: 10.1016/j.xcrm.2022.100656.

Abstract

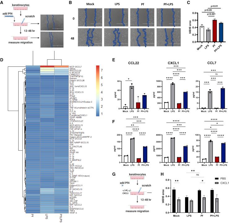
Chronic wounds infected by Pseudomonas aeruginosa (Pa) are characterized by disease progression and increased mortality. We reveal Pf, a bacteriophage produced by Pa that delays healing of chronically infected wounds in human subjects and animal models of disease. Interestingly, impairment of wound closure by Pf is independent of its effects on Pa pathogenesis. Rather, Pf impedes keratinocyte migration, which is essential for wound healing, through direct inhibition of CXCL1 signaling. In support of these findings, a prospective cohort study of 36 human patients with chronic Pa wound infections reveals that wounds infected with Pf-positive strains of Pa are more likely to progress in size compared with wounds infected with Pf-negative strains. Together, these data implicate Pf phage in the delayed wound healing associated with Pa infection through direct manipulation of mammalian cells. These findings suggest Pf may have potential as a biomarker and therapeutic target in chronic wounds.

摘要

铜绿假单胞菌(Pa)感染的慢性伤口的特征是疾病进展和死亡率增加。我们揭示了 Pf,一种由 Pa 产生的噬菌体,它会延迟人类和疾病动物模型中慢性感染伤口的愈合。有趣的是,Pf 对伤口闭合的损害不依赖于其对 Pa 发病机制的影响。相反,Pf 通过直接抑制 CXCL1 信号来阻碍对伤口愈合至关重要的角质形成细胞迁移。支持这些发现的是一项对 36 名患有慢性 Pa 伤口感染的人类患者的前瞻性队列研究表明,与 Pf 阴性菌株感染的伤口相比,感染 Pf 阳性菌株的 Pa 慢性伤口更有可能增大。总之,这些数据表明 Pf 噬菌体通过直接操纵哺乳动物细胞,在与 Pa 感染相关的延迟伤口愈合中起作用。这些发现表明 Pf 可能有作为慢性伤口的生物标志物和治疗靶点的潜力。

https://cdn.ncbi.nlm.nih.gov/pmc/blobs/3c83/9244996/0b11aa4561f1/fx1.jpg

文献AI研究员

20分钟写一篇综述,助力文献阅读效率提升50倍。

立即体验

用中文搜PubMed

大模型驱动的PubMed中文搜索引擎

马上搜索

文档翻译

学术文献翻译模型,支持多种主流文档格式。

立即体验