Suppr超能文献

转录组学和代谢组学分析揭示番茄植株在遭受潜叶蝇攻击时酚酰胺途径的高诱导表达 。

Transcriptomics and Metabolomics Analyses Reveal High Induction of the Phenolamide Pathway in Tomato Plants Attacked by the Leafminer .

作者信息

Roumani Marwa, Le Bot Jacques, Boisbrun Michel, Magot Florent, Péré Arthur, Robin Christophe, Hilliou Frédérique, Larbat Romain

机构信息

UMR1121 Laboratoire Agronomie et Environnement (LAE), Université de Lorraine, INRAE, F-54000 Nancy, France.

INRAE, UR1115 Plantes et Systèmes de Culture Horticole, 84000 Avignon, France.

出版信息

Metabolites. 2022 May 26;12(6):484. doi: 10.3390/metabo12060484.

Abstract

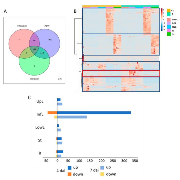
Tomato plants are attacked by a variety of herbivore pests and among them, the leafminer , which is currently a major threat to global tomato production. Although the commercial tomato is susceptible to attacks, a better understanding of the defensive plant responses to this pest will help in defining plant resistance traits and broaden the range of agronomic levers that can be used for an effective integrated pest management strategy over the crop cycle. In this study, we developed an integrative approach combining untargeted metabolomic and transcriptomic analyses to characterize the local and systemic metabolic responses of young tomato plants to larvae herbivory. From metabolomic analyses, the tomato response appeared to be both local and systemic, with a local response in infested leaves being much more intense than in other parts of the plant. The main response was a massive accumulation of phenolamides with great structural diversity, including rare derivatives composed of spermine and dihydrocinnamic acids. The accumulation of this family of specialized metabolites was supported by transcriptomic data, which showed induction of both phenylpropanoid and polyamine precursor pathways. Moreover, our transcriptomic data identified two genes strongly induced by herbivory, that we functionally characterized as putrescine hydroxycinnamoyl transferases. They catalyze the biosynthesis of several phenolamides, among which is caffeoylputrescine. Overall, this study provided new mechanistic clues of the tomato/ interaction.

摘要

番茄植株受到多种食草害虫的侵害,其中潜叶蛾目前是全球番茄生产的主要威胁。尽管商业番茄易受攻击,但更好地了解植物对这种害虫的防御反应将有助于确定植物抗性特征,并拓宽可用于作物全周期有效综合害虫管理策略的农艺手段范围。在本研究中,我们开发了一种综合方法,结合非靶向代谢组学和转录组学分析,以表征番茄幼苗对幼虫取食的局部和系统代谢反应。从代谢组学分析来看,番茄的反应似乎既有局部的也有系统的,受侵染叶片的局部反应比植株其他部位强烈得多。主要反应是大量积累结构多样的酚酰胺,包括由精胺和二氢肉桂酸组成的稀有衍生物。转录组数据支持了这一特殊代谢物家族的积累,该数据显示苯丙烷类和多胺前体途径均被诱导。此外,我们的转录组数据鉴定出两个因取食而强烈诱导的基因,我们对其进行了功能表征,确定它们为腐胺羟基肉桂酰转移酶。它们催化几种酚酰胺的生物合成,其中包括咖啡酰腐胺。总体而言,本研究为番茄/[此处原文缺失相关内容]相互作用提供了新的机制线索。

https://cdn.ncbi.nlm.nih.gov/pmc/blobs/63e9/9230075/6acc123fa69b/metabolites-12-00484-g001.jpg

文献AI研究员

20分钟写一篇综述,助力文献阅读效率提升50倍。

立即体验

用中文搜PubMed

大模型驱动的PubMed中文搜索引擎

马上搜索

文档翻译

学术文献翻译模型,支持多种主流文档格式。

立即体验