Suppr超能文献

血管内皮生长因子(VEGF)的过表达显著增强了纳米颗粒介导的小干扰RNA(siRNA)递送及靶基因下调。

VEGF Overexpression Significantly Increases Nanoparticle-Mediated siRNA Delivery and Target-Gene Downregulation.

作者信息

Tan Shanshan, Chen Zhihang, Mironchik Yelena, Mori Noriko, Penet Marie-France, Si Ge, Krishnamachary Balaji, Bhujwalla Zaver M

机构信息

Division of Cancer Imaging Research, The Russell H Morgan Department of Radiology and Radiological Science, Baltimore, MD 21205, USA.

Sidney Kimmel Comprehensive Cancer Center, Baltimore, MD 21205, USA.

出版信息

Pharmaceutics. 2022 Jun 14;14(6):1260. doi: 10.3390/pharmaceutics14061260.

Abstract

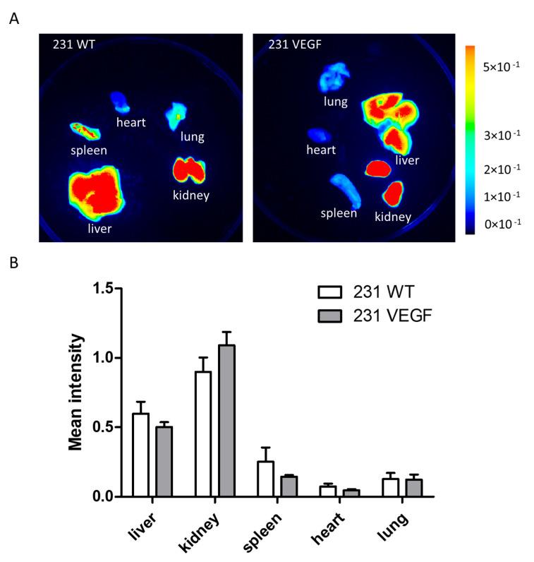
The availability of nanoparticles (NPs) to deliver small interfering RNA (siRNA) has significantly expanded the specificity and range of 'druggable' targets for precision medicine in cancer. This is especially important for cancers such as triple negative breast cancer (TNBC) for which there are no targeted treatments. Our purpose here was to understand the role of tumor vasculature and vascular endothelial growth factor (VEGF) overexpression in a TNBC xenograft in improving the delivery and function of siRNA NPs using in vivo as well as ex vivo imaging. We used triple negative MDA-MB-231 human breast cancer xenografts derived from cells engineered to overexpress VEGF to understand the role of VEGF and vascularization in NP delivery and function. We used polyethylene glycol (PEG) conjugated polyethylenimine (PEI) NPs to deliver siRNA that downregulates choline kinase alpha (Chkα), an enzyme that is associated with malignant transformation and tumor progression. Because Chkα converts choline to phosphocholine, effective delivery of Chkα siRNA NPs resulted in functional changes of a significant decrease in phosphocholine and total choline that was detected with H magnetic resonance spectroscopy (MRS). We observed a significant increase in NP delivery and a significant decrease in Chkα and phosphocholine in VEGF overexpressing xenografts. Our results demonstrated the importance of tumor vascularization in achieving effective siRNA delivery and downregulation of the target gene Chkα and its function.

摘要

纳米颗粒(NPs)用于递送小干扰RNA(siRNA),这显著扩展了癌症精准医学中“可成药”靶点的特异性和范围。这对于三阴性乳腺癌(TNBC)等没有靶向治疗方法的癌症尤为重要。我们在此的目的是,通过体内和体外成像,了解肿瘤脉管系统和血管内皮生长因子(VEGF)过表达在TNBC异种移植瘤中对改善siRNA NPs递送和功能的作用。我们使用了源自经基因工程改造以过表达VEGF的细胞的三阴性MDA-MB-231人乳腺癌异种移植瘤,来了解VEGF和血管生成在NP递送和功能中的作用。我们使用聚乙二醇(PEG)共轭聚乙烯亚胺(PEI)纳米颗粒来递送siRNA,该siRNA可下调胆碱激酶α(Chkα),这是一种与恶性转化和肿瘤进展相关的酶。由于Chkα将胆碱转化为磷酸胆碱,Chkα siRNA纳米颗粒的有效递送导致了磷酸胆碱和总胆碱显著减少的功能变化,这可通过氢磁共振波谱(MRS)检测到。我们观察到在VEGF过表达的异种移植瘤中,NP递送显著增加,Chkα和磷酸胆碱显著减少。我们的结果证明了肿瘤血管生成在实现有效的siRNA递送、下调靶基因Chkα及其功能方面的重要性。

https://cdn.ncbi.nlm.nih.gov/pmc/blobs/9ad5/9229257/69a514a4292a/pharmaceutics-14-01260-g001.jpg

文献AI研究员

20分钟写一篇综述,助力文献阅读效率提升50倍。

立即体验

用中文搜PubMed

大模型驱动的PubMed中文搜索引擎

马上搜索

文档翻译

学术文献翻译模型,支持多种主流文档格式。

立即体验