Suppr超能文献

钠通道β1亚基裂解后的细胞内结构域的亚细胞动力学及功能活性

Subcellular dynamics and functional activity of the cleaved intracellular domain of the Na channel β1 subunit.

作者信息

Haworth Alexander S, Hodges Samantha L, Capatina Alina L, Isom Lori L, Baumann Christoph G, Brackenbury William J

机构信息

Department of Biology, University of York, Heslington, York, United Kingdom; York Biomedical Research Institute, University of York, Heslington, York, United Kingdom.

Department of Pharmacology, University of Michigan Medical School, Ann Arbor, Michigan, USA.

出版信息

J Biol Chem. 2022 Aug;298(8):102174. doi: 10.1016/j.jbc.2022.102174. Epub 2022 Jun 22.

Abstract

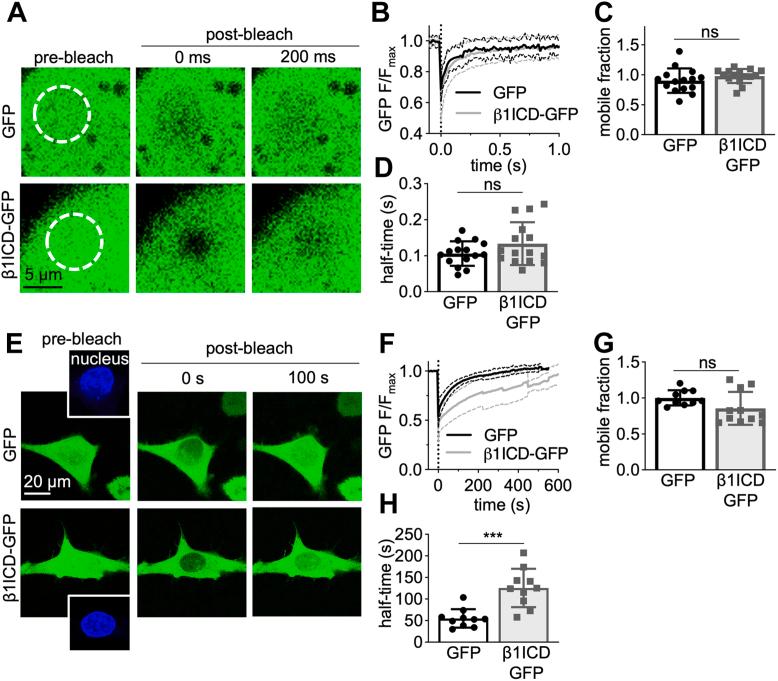
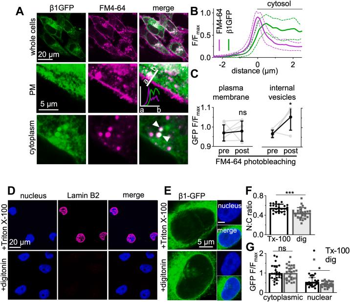
The voltage-gated Na channel β1 subunit, encoded by SCN1B, regulates cell surface expression and gating of α subunits and participates in cell adhesion. β1 is cleaved by α/β and γ-secretases, releasing an extracellular domain and intracellular domain (ICD), respectively. Abnormal SCN1B expression/function is linked to pathologies including epilepsy, cardiac arrhythmia, and cancer. In this study, we sought to determine the effect of secretase cleavage on β1 function in breast cancer cells. Using a series of GFP-tagged β1 constructs, we show that β1-GFP is mainly retained intracellularly, particularly in the endoplasmic reticulum and endolysosomal pathway, and accumulates in the nucleus. Reduction in endosomal β1-GFP levels occurred following γ-secretase inhibition, implicating endosomes and/or the preceding plasma membrane as important sites for secretase processing. Using live-cell imaging, we also report β1ICD-GFP accumulation in the nucleus. Furthermore, β1-GFP and β1ICD-GFP both increased Na current, whereas β1STOP-GFP, which lacks the ICD, did not, thus highlighting that the β1-ICD is necessary and sufficient to increase Na current measured at the plasma membrane. Importantly, although the endogenous Na current expressed in MDA-MB-231 cells is tetrodotoxin (TTX)-resistant (carried by Na1.5), the Na current increased by β1-GFP or β1ICD-GFP was TTX-sensitive. Finally, we found β1-GFP increased mRNA levels of the TTX-sensitive α subunits SCN1A/Na1.1 and SCN9A/Na1.7. Taken together, this work suggests that the β1-ICD is a critical regulator of α subunit function in cancer cells. Our data further highlight that γ-secretase may play a key role in regulating β1 function in breast cancer.

摘要

由SCN1B编码的电压门控钠通道β1亚基,可调节α亚基的细胞表面表达和门控,并参与细胞黏附。β1可被α/β和γ分泌酶切割,分别释放出一个细胞外结构域和一个细胞内结构域(ICD)。SCN1B的异常表达/功能与包括癫痫、心律失常和癌症在内的多种疾病相关。在本研究中,我们试图确定分泌酶切割对乳腺癌细胞中β1功能的影响。通过使用一系列绿色荧光蛋白(GFP)标记的β1构建体,我们发现β1-GFP主要保留在细胞内,特别是在内质网和内溶酶体途径中,并在细胞核中积累。γ分泌酶抑制后,内体β1-GFP水平降低,这表明内体和/或之前的质膜是分泌酶加工的重要位点。通过活细胞成像,我们还观察到β1ICD-GFP在细胞核中积累。此外,β1-GFP和β1ICD-GFP均增加了钠电流,而缺乏ICD的β1STOP-GFP则没有,这突出表明β1-ICD对于增加质膜处测量的钠电流是必要且充分的。重要的是,尽管MDA-MB-231细胞中表达的内源性钠电流对河豚毒素(TTX)具有抗性(由Na1.5携带),但β1-GFP或β1ICD-GFP增加的钠电流对TTX敏感。最后,我们发现β1-GFP增加了TTX敏感的α亚基SCN1A/Na1.1和SCN9A/Na1.7的mRNA水平。综上所述,这项工作表明β1-ICD是癌细胞中α亚基功能的关键调节因子。我们的数据进一步强调,γ分泌酶可能在调节乳腺癌中β1功能方面发挥关键作用。

https://cdn.ncbi.nlm.nih.gov/pmc/blobs/c37c/9304784/296dd6f0b195/gr1.jpg

文献AI研究员

20分钟写一篇综述,助力文献阅读效率提升50倍。

立即体验

用中文搜PubMed

大模型驱动的PubMed中文搜索引擎

马上搜索

文档翻译

学术文献翻译模型,支持多种主流文档格式。

立即体验