Suppr超能文献

钠通道β3亚基通过自噬调节在内皮细胞排列中的新功能。

A Novel Function of Na Channel β3 Subunit in Endothelial Cell Alignment Through Autophagy Modulation.

作者信息

Réthoré Léa, Guihot Anne-Laure, Grimaud Linda, Proux Coralyne, Barré Benjamin, Guillonneau François, Guette Catherine, Boissard Alice, Henry Cécile, Cayon Jérôme, Perrot Rodolphe, Henrion Daniel, Legros Christian, Legendre Claire

机构信息

INSERM, CNRS, MITOVASC, Equipe CarME, SFR ICAT, Univ Angers, Angers, France.

Univ Angers, Angers, France.

出版信息

FASEB J. 2025 Jun 15;39(11):e70663. doi: 10.1096/fj.202401558RR.

Abstract

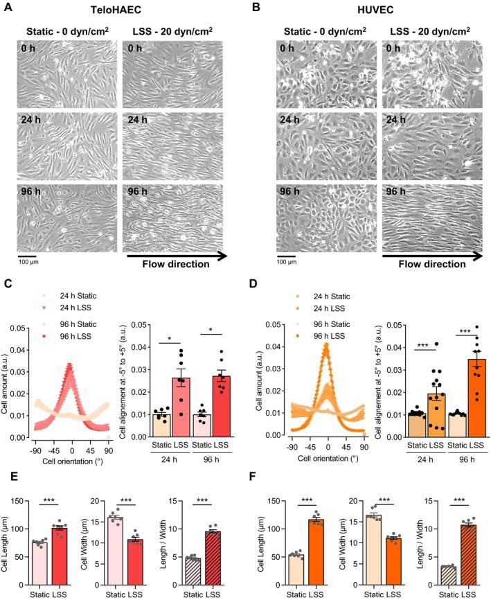
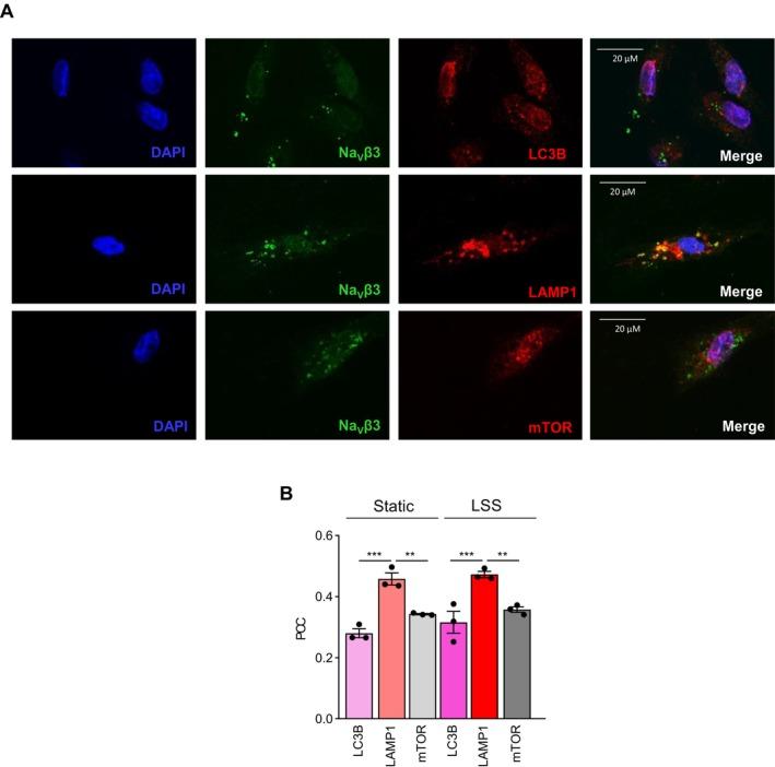
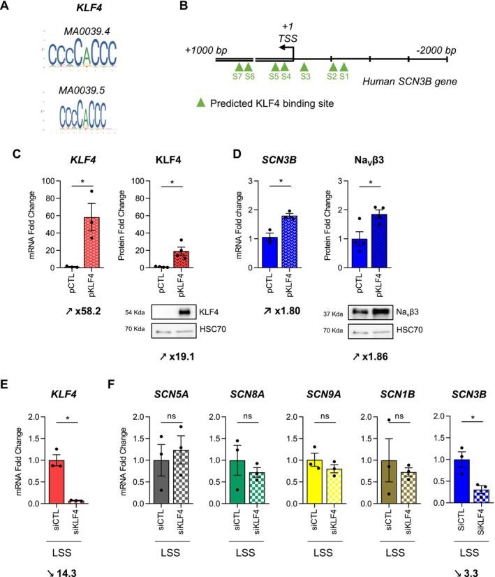
Endothelial cells (EC) play a pivotal role in vascular homeostasis. By sensing shear stress generated by blood flow, EC endorse vasculoprotection through mechanotransduction signaling pathways. Various ion channels are involved in mechanosignaling, and here, we investigated the endothelial voltage-gated Na channels (Na channels), since their mechanosensitivity has been previously demonstrated in cardiomyocytes. First, we showed that EC from aorta (TeloHAEC) behave as EC from umbilical vein (HUVEC) under laminar shear stress (LSS). For both EC models, cell alignment and elongation occurred with the activation of the KLF2/KLF4 atheroprotective signaling pathways. We found that LSS decreased the expression of SCN5A, encoding Na1.5, while LSS increased that of SCN3B, encoding Naβ3. We demonstrated that the KLF4 transcription factor is involved in SCN3B expression under both static and LSS conditions. Interestingly, SCN3B silencing impaired EC alignment induced by LSS. The characterization of Naβ3 interactome by coimmunoprecipitation and proteomic analysis revealed that mTOR, implicated in autophagy, binds to Naβ3. This result was evidenced by the colocalization between Naβ3 and mTOR inside cells. Moreover, we showed that SCN3B silencing led to the decrease in LC3B expression and the number of LC3B positive autophagosomes. Furthermore, we showed that Naβ3 is retained within the cell and colocalized with LAMP1 and LC3B. Finally, we found that resveratrol, a stimulating-autophagy and vasculoprotective molecule, induced KLF4 together with Naβ3 expression. Altogether, our findings highlight a novel role of Naβ3 in endothelial function and cell alignment as an actor in shear stress vasculoprotective intracellular pathway through autophagy modulation.

摘要

内皮细胞(EC)在血管稳态中起关键作用。通过感知血流产生的剪切应力,内皮细胞通过机械转导信号通路实现血管保护作用。多种离子通道参与机械信号传导,在此,我们研究了内皮电压门控钠通道(钠通道),因为其机械敏感性先前已在心肌细胞中得到证实。首先,我们表明,在层流剪切应力(LSS)作用下,主动脉内皮细胞(TeloHAEC)的行为与脐静脉内皮细胞(HUVEC)相似。对于这两种内皮细胞模型,细胞排列和伸长伴随着KLF2/KLF4抗动脉粥样硬化信号通路的激活而发生。我们发现,LSS降低了编码Na1.5的SCN5A的表达,而LSS增加了编码Naβ3的SCN3B的表达。我们证明,KLF4转录因子在静态和LSS条件下均参与SCN3B的表达。有趣的是,SCN3B沉默会损害LSS诱导的内皮细胞排列。通过免疫共沉淀和蛋白质组学分析对Naβ3相互作用组的表征揭示,参与自噬的mTOR与Naβ3结合。细胞内Naβ3与mTOR之间的共定位证明了这一结果。此外,我们表明SCN3B沉默导致LC3B表达减少和LC3B阳性自噬体数量减少。此外,我们表明Naβ3保留在细胞内,并与LAMP1和LC3B共定位。最后,我们发现白藜芦醇,一种刺激自噬和具有血管保护作用的分子,可诱导KLF4以及Naβ3的表达。总之,我们的研究结果突出了Naβ3在内皮功能和细胞排列中的新作用,它作为剪切应力血管保护细胞内通路中的一个参与者,通过自噬调节发挥作用。

https://cdn.ncbi.nlm.nih.gov/pmc/blobs/20ad/12124425/3062cff5e580/FSB2-39-e70663-g008.jpg

文献AI研究员

20分钟写一篇综述,助力文献阅读效率提升50倍。

立即体验

用中文搜PubMed

大模型驱动的PubMed中文搜索引擎

马上搜索

文档翻译

学术文献翻译模型,支持多种主流文档格式。

立即体验