Suppr超能文献

适用于层流实验的蠕动泵增强了血管细胞行为的体外模拟。

Peristaltic pumps adapted for laminar flow experiments enhance in vitro modeling of vascular cell behavior.

机构信息

Department of Cell Biology and Physiology, Washington University in St Louis School of Medicine, St Louis, Missouri, USA.

Department of Biomedical Engineering, Texas A&M University, College Station, Texas, USA.

出版信息

J Biol Chem. 2022 Oct;298(10):102404. doi: 10.1016/j.jbc.2022.102404. Epub 2022 Aug 19.

Abstract

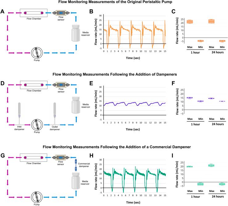
Endothelial cells (ECs) are the primary cellular constituent of blood vessels that are in direct contact with hemodynamic forces over their lifetime. Throughout the body, vessels experience different blood flow patterns and rates that alter vascular architecture and cellular behavior. Because of the complexities of studying blood flow in an intact organism, particularly during development, the field has increasingly relied on in vitro modeling of blood flow as a powerful technique for studying hemodynamic-dependent signaling mechanisms in ECs. While commercial flow systems that recirculate fluids exist, many commercially available pumps are peristaltic and best model pulsatile flow conditions. However, there are many important situations in which ECs experience laminar flow conditions in vivo, such as along long straight stretches of the vasculature. To understand EC function under these contexts, it is important to be able to reproducibly model laminar flow conditions in vitro. Here, we outline a method to reliably adapt commercially available peristaltic pumps to study laminar flow conditions. Our proof-of-concept study focuses on 2D models but could be further adapted to 3D environments to better model in vivo scenarios, such as organ development. Our studies make significant inroads into solving technical challenges associated with flow modeling and allow us to conduct functional studies toward understanding the mechanistic role of shear forces on vascular architecture, cellular behavior, and remodeling in diverse physiological contexts.

摘要

内皮细胞 (ECs) 是血管的主要细胞成分,它们在其一生中都与血流动力学直接接触。在全身范围内,血管经历不同的血流模式和速度,这些模式和速度改变了血管结构和细胞行为。由于在完整生物体中研究血流的复杂性,特别是在发育过程中,该领域越来越依赖于血流的体外模拟,这是研究 ECs 中依赖血流的信号机制的有力技术。虽然存在循环流体的商业流动系统,但许多市售的泵都是蠕动的,最能模拟脉动流条件。然而,在许多重要情况下,ECs 在体内经历层流条件,例如沿着血管的长直段。为了在这些情况下理解 EC 的功能,重要的是能够在体外重现层流条件。在这里,我们概述了一种可靠地适应市售蠕动泵以研究层流条件的方法。我们的概念验证研究集中在 2D 模型上,但可以进一步适应 3D 环境,以更好地模拟体内场景,例如器官发育。我们的研究在解决与流动建模相关的技术挑战方面取得了重大进展,并使我们能够进行功能研究,以了解切应力对血管结构、细胞行为和重塑在不同生理环境中的机械作用。

https://cdn.ncbi.nlm.nih.gov/pmc/blobs/5367/9508572/ec1e276e38b0/gr1.jpg

文献AI研究员

20分钟写一篇综述,助力文献阅读效率提升50倍。

立即体验

用中文搜PubMed

大模型驱动的PubMed中文搜索引擎

马上搜索

文档翻译

学术文献翻译模型,支持多种主流文档格式。

立即体验