Suppr超能文献

血液动力学调节发育中的 Willis 环时空动脉的肌化。

Hemodynamics regulate spatiotemporal artery muscularization in the developing circle of Willis.

机构信息

Department of Genetics, Yale School of Medicine, New Haven, United States.

Yale Cardiovascular Research Center, Section of Cardiology, Department of Internal Medicine, Yale School of Medicine, New Haven, United States.

出版信息

Elife. 2024 Jul 10;13:RP94094. doi: 10.7554/eLife.94094.

Abstract

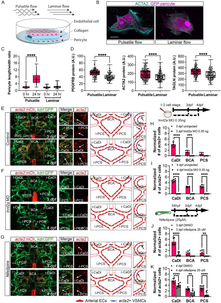
Vascular smooth muscle cells (VSMCs) envelop vertebrate brain arteries and play a crucial role in regulating cerebral blood flow and neurovascular coupling. The dedifferentiation of VSMCs is implicated in cerebrovascular disease and neurodegeneration. Despite its importance, the process of VSMC differentiation on brain arteries during development remains inadequately characterized. Understanding this process could aid in reprogramming and regenerating dedifferentiated VSMCs in cerebrovascular diseases. In this study, we investigated VSMC differentiation on zebrafish circle of Willis (CoW), comprising major arteries that supply blood to the vertebrate brain. We observed that arterial specification of CoW endothelial cells (ECs) occurs after their migration from cranial venous plexus to form CoW arteries. Subsequently, + VSMCs differentiate from + mural cell progenitors after they were recruited to CoW arteries. The progression of VSMC differentiation exhibits a spatiotemporal pattern, advancing from anterior to posterior CoW arteries. Analysis of blood flow suggests that earlier VSMC differentiation in anterior CoW arteries correlates with higher red blood cell velocity and wall shear stress. Furthermore, pulsatile flow induces differentiation of human brain PDGFRB+ mural cells into VSMCs, and blood flow is required for VSMC differentiation on zebrafish CoW arteries. Consistently, flow-responsive transcription factor is activated in ECs of CoW arteries prior to VSMC differentiation, and knockdown delays VSMC differentiation on anterior CoW arteries. In summary, our findings highlight blood flow activation of endothelial as a mechanism regulating initial VSMC differentiation on vertebrate brain arteries.

摘要

血管平滑肌细胞 (VSMCs) 包裹着脊椎动物的脑动脉,在调节脑血流和神经血管耦联方面发挥着关键作用。VSMCs 的去分化与脑血管疾病和神经退行性变有关。尽管其重要性不言而喻,但在发育过程中脑动脉 VSMC 分化的过程仍未得到充分描述。了解这一过程有助于在脑血管疾病中重新编程和再生去分化的 VSMCs。在这项研究中,我们研究了斑马鱼 Willis 环 (CoW) 上的 VSMC 分化,包括为脊椎动物大脑供血的主要动脉。我们观察到,CoW 内皮细胞 (ECs) 的动脉特化发生在它们从颅静脉丛迁移并形成 CoW 动脉之后。随后,+ 平滑肌细胞祖细胞被招募到 CoW 动脉后,从这些祖细胞分化而来。VSMC 分化的进展表现出时空模式,从前向后 CoW 动脉推进。对血流的分析表明,前 CoW 动脉中更早的 VSMC 分化与更高的红细胞速度和壁切应力相关。此外,搏动流诱导人脑中 PDGFRB+ 壁细胞祖细胞分化为 VSMCs,并且血流对于斑马鱼 CoW 动脉上的 VSMC 分化是必需的。一致地,在 VSMC 分化之前,CoW 动脉中的血管生成反应性转录因子 被激活,而 敲低延迟了前 CoW 动脉上的 VSMC 分化。总之,我们的研究结果强调了内皮细胞中血流激活 的作用,它是调节脊椎动物脑动脉初始 VSMC 分化的一种机制。

https://cdn.ncbi.nlm.nih.gov/pmc/blobs/2228/11236418/c42179a6261e/elife-94094-fig1.jpg

文献AI研究员

20分钟写一篇综述,助力文献阅读效率提升50倍。

立即体验

用中文搜PubMed

大模型驱动的PubMed中文搜索引擎

马上搜索

文档翻译

学术文献翻译模型,支持多种主流文档格式。

立即体验