Suppr超能文献

长期造血干细胞作为内脏利什曼病治疗失败时的寄生虫栖息地。

Long-term hematopoietic stem cells as a parasite niche during treatment failure in visceral leishmaniasis.

机构信息

Laboratory of Microbiology, Parasitology, and Hygiene (LMPH), Infla-Med Centre of Excellence, University of Antwerp, Antwerp, Belgium.

Clinical and Epidemiological Virology, Department of Microbiology, Immunology, and Transplantation, Rega Institute of Medical Research, KU Leuven, Leuven, Belgium.

出版信息

Commun Biol. 2022 Jun 25;5(1):626. doi: 10.1038/s42003-022-03591-7.

Abstract

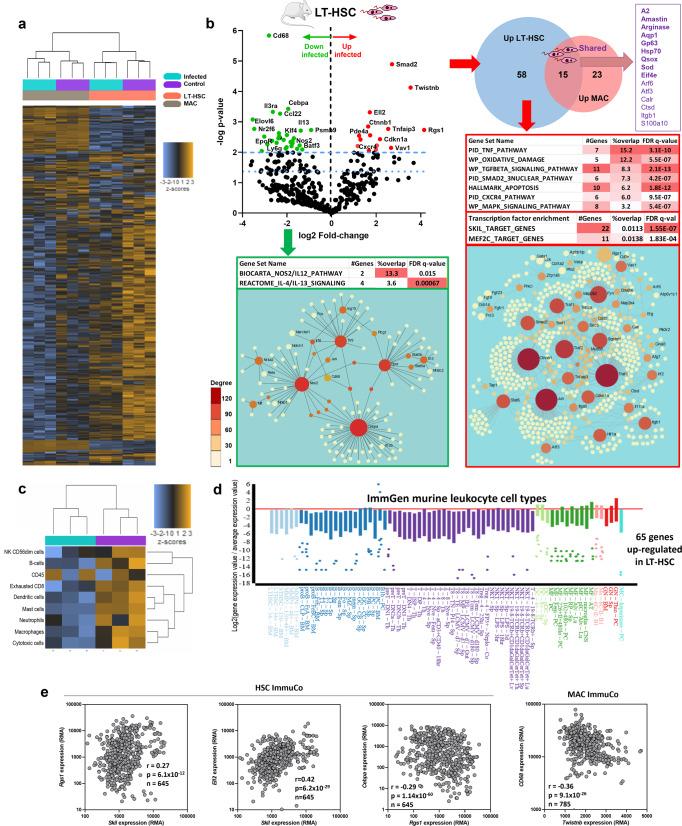
Given the discontinuation of various first-line drugs for visceral leishmaniasis (VL), large-scale in vivo drug screening, establishment of a relapse model in rodents, immunophenotyping, and transcriptomics were combined to study persistent infections and therapeutic failure. Double bioluminescent/fluorescent Leishmania infantum and L. donovani reporter lines enabled the identification of long-term hematopoietic stem cells (LT-HSC) as a niche in the bone marrow with remarkably high parasite burdens, a feature confirmed for human hematopoietic stem cells (hHSPC). LT-HSC are more tolerant to antileishmanial drug action and serve as source of relapse. A unique transcriptional 'StemLeish' signature in these cells was defined by upregulated TNF/NF-κB and RGS1/TGF-β/SMAD/SKIL signaling, and a downregulated oxidative burst. Cross-species analyses demonstrated significant overlap with human VL and HIV co-infected blood transcriptomes. In summary, the identification of LT-HSC as a drug- and oxidative stress-resistant niche, undergoing a conserved transcriptional reprogramming underlying Leishmania persistence and treatment failure, may open therapeutic avenues for leishmaniasis.

摘要

鉴于内脏利什曼病 (VL) 的各种一线药物已被停用,我们将大规模的体内药物筛选、啮齿动物复发模型的建立、免疫表型分析和转录组学相结合,以研究持续性感染和治疗失败。双生物发光/荧光利什曼原虫和利什曼杜氏线虫报告株使我们能够鉴定长期造血干细胞 (LT-HSC) 作为骨髓中的一个龛位,具有极高的寄生虫负荷,这一特征在人类造血干细胞 (hHSPC) 中得到了证实。LT-HSC 对抗利什曼药物的作用更具耐受性,并作为复发的来源。这些细胞中独特的转录“StemLeish”特征是由上调的 TNF/NF-κB 和 RGS1/TGF-β/SMAD/SKIL 信号以及下调的氧化爆发所定义的。种间分析表明,与人类 VL 和 HIV 合并感染的血液转录组有显著重叠。总之,将 LT-HSC 鉴定为一种对药物和氧化应激具有抗性的龛位,经历了保守的转录重编程,这是利什曼原虫持续存在和治疗失败的基础,这可能为利什曼病开辟治疗途径。

https://cdn.ncbi.nlm.nih.gov/pmc/blobs/7f54/9233693/b0a239363d30/42003_2022_3591_Fig1_HTML.jpg

文献AI研究员

20分钟写一篇综述,助力文献阅读效率提升50倍。

立即体验

用中文搜PubMed

大模型驱动的PubMed中文搜索引擎

马上搜索

文档翻译

学术文献翻译模型,支持多种主流文档格式。

立即体验