Suppr超能文献

氧化应激相关长链非编码RNA是预测肺腺癌患者预后和免疫反应的潜在生物标志物。

Oxidative Stress-Related lncRNAs Are Potential Biomarkers for Predicting Prognosis and Immune Responses in Patients With LUAD.

作者信息

Sun Xinti, Huang Xingqi, Sun Xiaojuan, Chen Si, Zhang Zeyang, Yu Yao, Zhang Peng

机构信息

Department of Thoracic Surgery, Tianjin Medical University General Hospital, Tianjin, China.

Department of Neurosurgery, Tianjin Medical University General Hospital, Tianjin, China.

出版信息

Front Genet. 2022 Jun 8;13:909797. doi: 10.3389/fgene.2022.909797. eCollection 2022.

Abstract

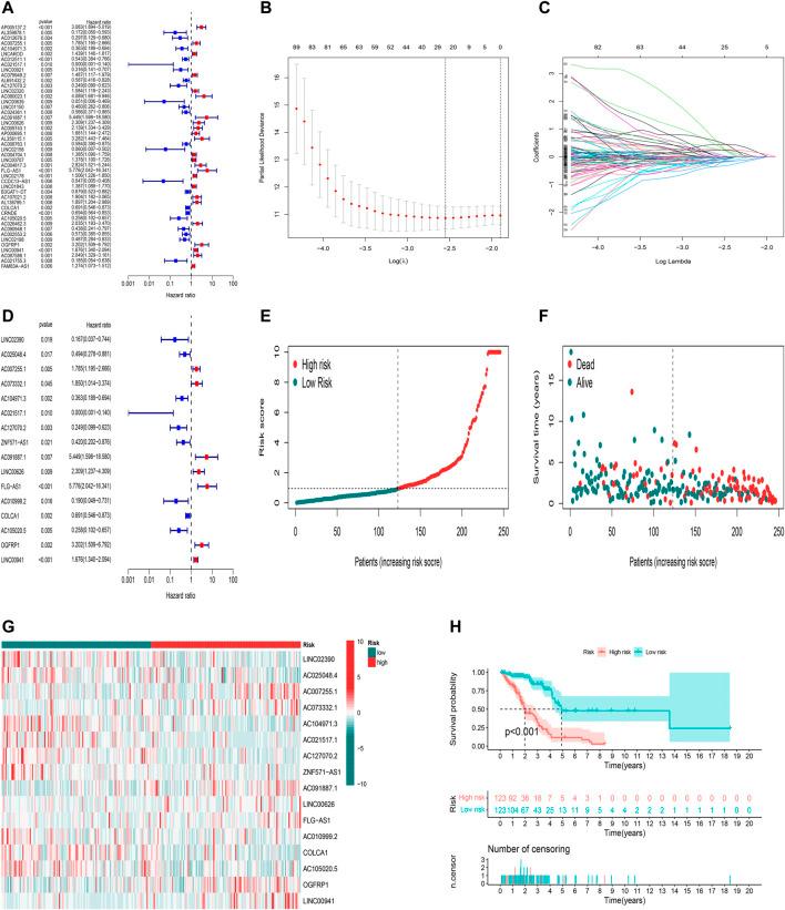
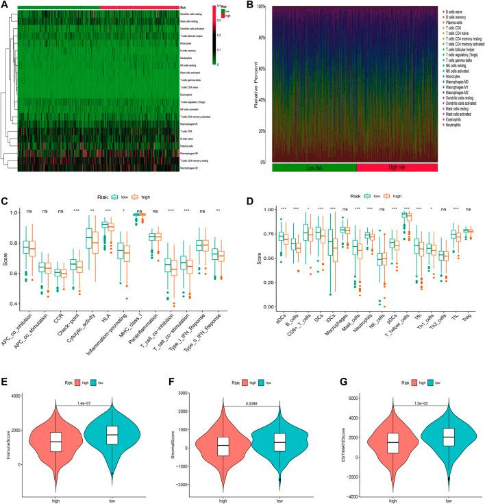
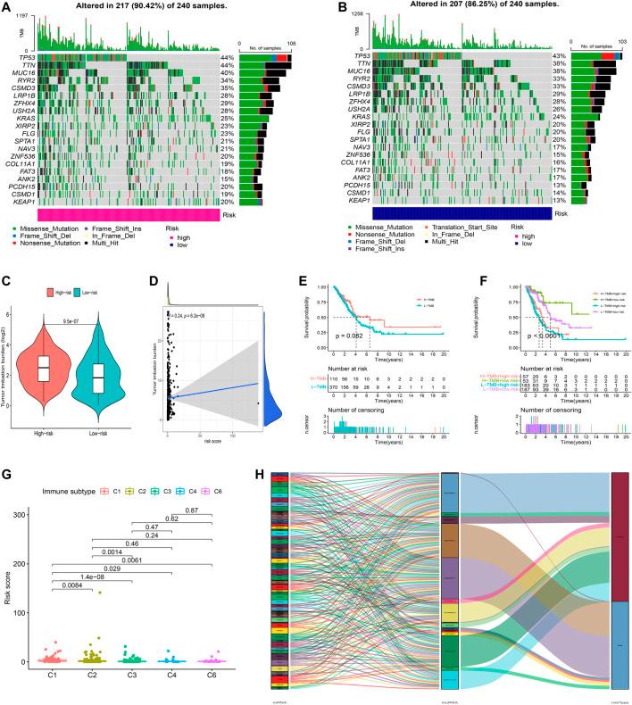
Lung adenocarcinoma is increasingly harmful to society and individuals as cancer with an inferior prognosis and insensitive to chemotherapy. Previous studies have demonstrated that oxidative stress and lncRNAs play a vital role in many biological processes. Therefore, we explored the role of lncRNAs associated with oxidative stress in the prognosis and survival of LUAD patients. We examined the expression profiles of lncRNAs and oxidative stress genes in this study. A prognosis prediction model and a nomogram were built based on oxidative stress-related lncRNAs. Functional and drug sensitivity analyses were also performed depending on oxidative stress-related lncRNA signature. Moreover, we investigated the relationship between immune response and immunotherapy. The results showed that a risk scoring model based on 16 critical oxidative stress lncRNAs was able to distinguish the clinical status of LUAD and better predict the prognosis and survival. Additionally, the model demonstrated a close correlation with the tumor immune system, and these key lncRNAs also revealed the relationship between LUAD and chemotherapeutic drug sensitivity. Our work aims to provide new perspectives and new ideas for the treatment and management of LUAD.

摘要

肺腺癌作为一种预后较差且对化疗不敏感的癌症,对社会和个人的危害日益增大。以往研究表明,氧化应激和长链非编码RNA(lncRNAs)在许多生物学过程中起着至关重要的作用。因此,我们探讨了与氧化应激相关的lncRNAs在肺腺癌患者预后和生存中的作用。在本研究中,我们检测了lncRNAs和氧化应激基因的表达谱。基于与氧化应激相关的lncRNAs构建了预后预测模型和列线图。还根据与氧化应激相关的lncRNA特征进行了功能和药物敏感性分析。此外,我们研究了免疫反应与免疫治疗之间的关系。结果表明,基于16个关键氧化应激lncRNAs的风险评分模型能够区分肺腺癌的临床状态,并更好地预测预后和生存。此外,该模型与肿瘤免疫系统显示出密切相关性,这些关键lncRNAs还揭示了肺腺癌与化疗药物敏感性之间的关系。我们的工作旨在为肺腺癌的治疗和管理提供新的视角和新思路。

https://cdn.ncbi.nlm.nih.gov/pmc/blobs/44e3/9214656/72ed70e42d75/fgene-13-909797-g001.jpg

文献AI研究员

20分钟写一篇综述,助力文献阅读效率提升50倍。

立即体验

用中文搜PubMed

大模型驱动的PubMed中文搜索引擎

马上搜索

文档翻译

学术文献翻译模型,支持多种主流文档格式。

立即体验