Suppr超能文献

手性金纳米颗粒光诱导清除衰老小胶质细胞

Photoinduced elimination of senescent microglia cells by chiral gold nanoparticles.

作者信息

Xu Zhuojia, Qu Aihua, Zhang Hongyu, Wang Weiwei, Hao Changlong, Lu Meiru, Shi Baimei, Xu Liguang, Sun Maozhong, Xu Chuanlai, Kuang Hua

机构信息

International Joint Research Laboratory for Biointerface and Biodetection, State Key Lab of Food Science and Technology, School of Food Science and Technology, Jiangnan University Wuxi Jiangsu 214122 People's Republic of China

出版信息

Chem Sci. 2022 May 16;13(22):6642-6654. doi: 10.1039/d2sc01662a. eCollection 2022 Jun 7.

Abstract

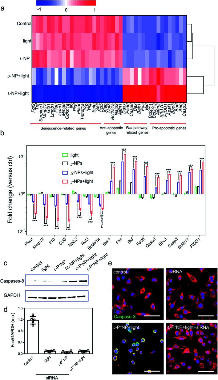
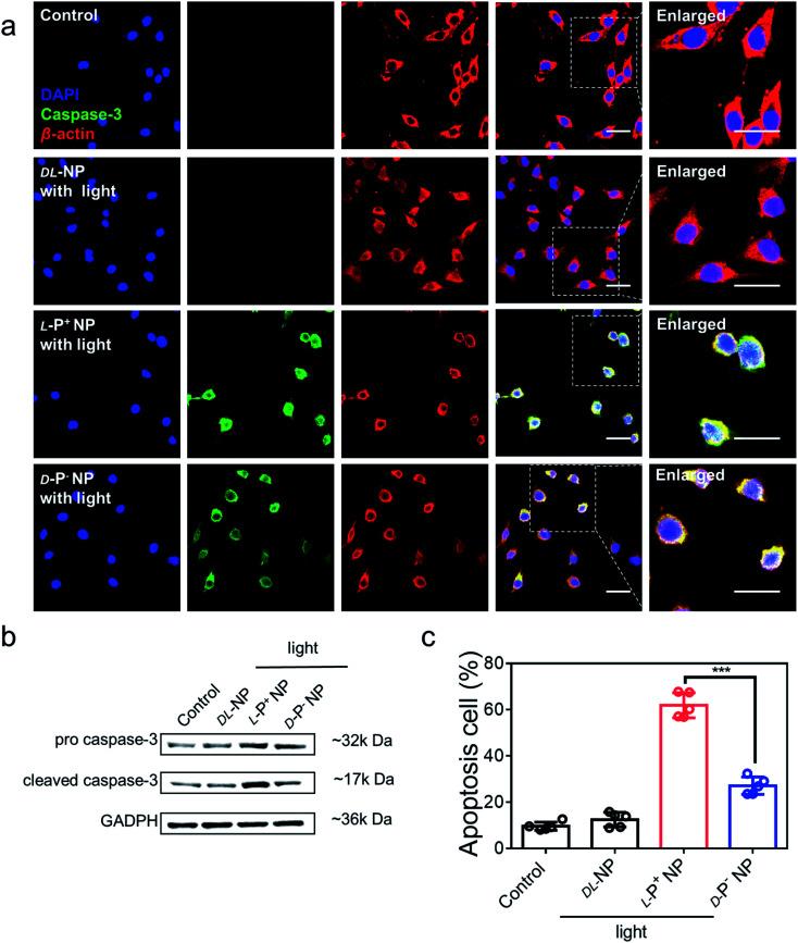
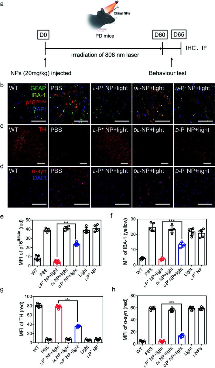
Parkinson's disease (PD) is an age-related neurodegenerative disease, and the removal of senescent cells has been proved to be beneficial for improving age-associated pathologies in neurodegeneration disease. In this study, chiral gold nanoparticles (NPs) with different helical directions were synthesized to selectively induce the apoptosis of senescent cells under light illumination. By modifying anti-B2MG and anti-DCR2 antibodies, senescent microglia cells could be cleared by chiral NPs without damaging the activities of normal cells under illumination. Notably, l-P NPs exhibited about a 2-fold higher elimination efficiency than d-P NPs for senescent microglia cells. Mechanistic studies revealed that the clearance of senescent cells was mediated by the activation of the Fas signaling pathway. The injection of chiral NPs successfully confirmed that the elimination of senescent microglia cells in the brain could further alleviate the symptoms of PD mice in which the alpha-synuclein (α-syn) in cerebrospinal fluid (CFS) decreased from 83.83 ± 4.76 ng mL to 8.66 ± 1.79 ng mL after two months of treatment. Our findings suggest a potential strategy to selectively eliminate senescent cells using chiral nanomaterials and offer a promising strategy for alleviating PD.

摘要

帕金森病(PD)是一种与年龄相关的神经退行性疾病,事实证明,清除衰老细胞有利于改善神经退行性疾病中与年龄相关的病理状况。在本研究中,合成了具有不同螺旋方向的手性金纳米颗粒(NPs),以在光照下选择性诱导衰老细胞凋亡。通过修饰抗B2MG和抗DCR2抗体,手性NPs可以在光照下清除衰老的小胶质细胞,而不损害正常细胞的活性。值得注意的是,对于衰老的小胶质细胞,l-P NPs的清除效率比d-P NPs高约2倍。机制研究表明,衰老细胞的清除是由Fas信号通路的激活介导的。手性NPs的注射成功证实,清除脑中衰老的小胶质细胞可进一步缓解PD小鼠的症状,治疗两个月后,脑脊液(CFS)中的α-突触核蛋白(α-syn)从83.83±4.76 ng/mL降至8.66±1.79 ng/mL。我们的研究结果提出了一种使用手性纳米材料选择性清除衰老细胞的潜在策略,并为缓解PD提供了一种有前景的策略。

https://cdn.ncbi.nlm.nih.gov/pmc/blobs/2382/9172567/c6b60fbba047/d2sc01662a-f1.jpg

文献AI研究员

20分钟写一篇综述,助力文献阅读效率提升50倍。

立即体验

用中文搜PubMed

大模型驱动的PubMed中文搜索引擎

马上搜索

文档翻译

学术文献翻译模型,支持多种主流文档格式。

立即体验