Suppr超能文献

一种与线粒体DNA耗竭综合征相关的新型突变。

A novel mutation associated with mitochondrial DNA depletion syndrome.

作者信息

Fumagalli Monica, Ronchi Dario, Bedeschi Maria Francesca, Manini Arianna, Cristofori Gloria, Mosca Fabio, Dilena Robertino, Sciacco Monica, Zanotti Simona, Piga Daniela, Ardissino Gianluigi, Triulzi Fabio, Corti Stefania, Comi Giacomo P, Salviati Leonardo

机构信息

Fondazione IRCCS Cà Granda Ospedale Maggiore Policlinico, Neonatal Intensive Care Unit, Milan, Italy.

University of Milan, Department of Clinical Sciences and Community Health, Milan, Italy.

出版信息

Mol Genet Metab Rep. 2022 Jun 18;32:100887. doi: 10.1016/j.ymgmr.2022.100887. eCollection 2022 Sep.

Abstract

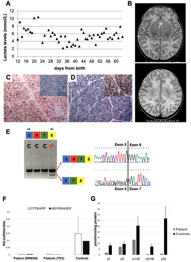
Mitochondrial DNA (mtDNA) depletion syndromes are disorders characterized by infantile-onset, severe progression, and the drastic loss of mtDNA content in affected tissues. In a patient who showed severe hypotonia, proximal tubulopathy and sensorineural hearing loss after birth, we observed severe mtDNA depletion and impaired respiratory chain activity in muscle due to heterozygous variants c.686G > T and c.551-2A > G in encoding the p53R2 subunit of the ribonucleotide reductase.

摘要

线粒体DNA(mtDNA)耗竭综合征是一类以婴儿期发病、病情严重进展以及受累组织中mtDNA含量急剧减少为特征的疾病。在一名出生后出现严重肌张力减退、近端肾小管病和感音神经性听力损失的患者中,我们观察到由于核糖核苷酸还原酶p53R2亚基编码基因中的杂合变异c.686G>T和c.551-2A>G,导致其肌肉中出现严重的mtDNA耗竭以及呼吸链活性受损。

https://cdn.ncbi.nlm.nih.gov/pmc/blobs/abd2/9218228/5803747d5e2b/gr1.jpg

文献AI研究员

20分钟写一篇综述,助力文献阅读效率提升50倍。

立即体验

用中文搜PubMed

大模型驱动的PubMed中文搜索引擎

马上搜索

文档翻译

学术文献翻译模型,支持多种主流文档格式。

立即体验