Suppr超能文献

RRM2 促进鸡成肌细胞的增殖,抑制其分化和肌肉再生。

RRM2 promotes the proliferation of chicken myoblasts, inhibits their differentiation and muscle regeneration.

机构信息

College of Animal Science and Technology, Henan Agricultural University, Zhengzhou 450046, China.

College of Animal Science and Technology, Henan Agricultural University, Zhengzhou 450046, China; Henan Key Laboratory for Innovation and Utilization of Chicken Germplasm Resources, Zhengzhou 450046, China.

出版信息

Poult Sci. 2024 Mar;103(3):103407. doi: 10.1016/j.psj.2023.103407. Epub 2023 Dec 27.

Abstract

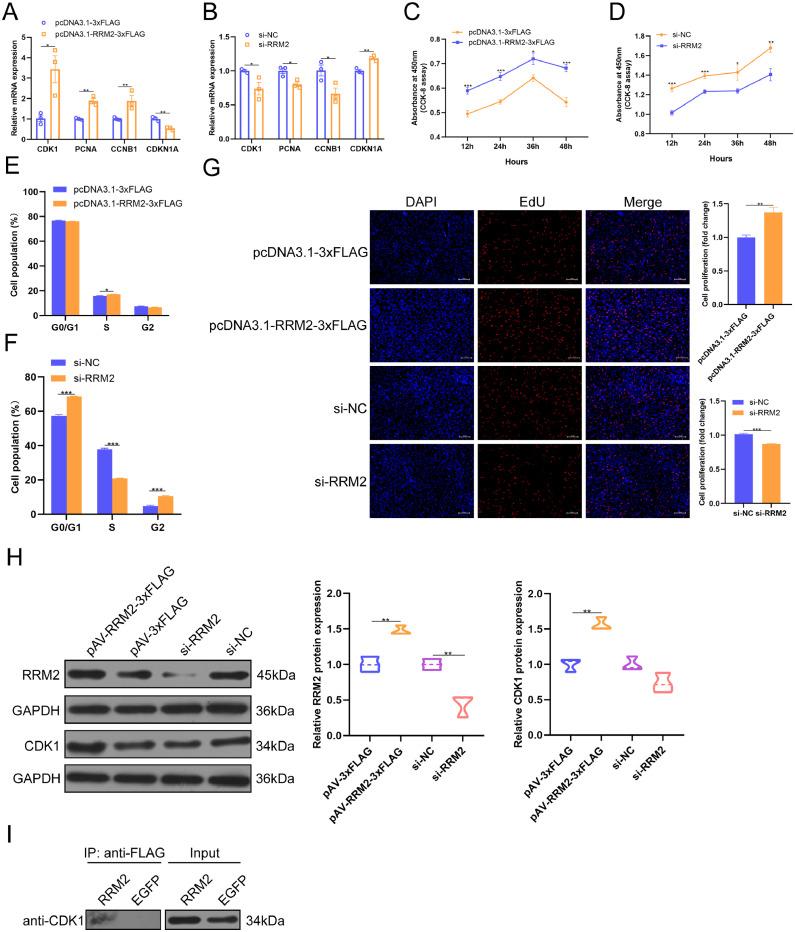
During myogenesis and regeneration, the proliferation and differentiation of myoblasts play key regulatory roles and may be regulated by many genes. In this study, we analyzed the transcriptomic data of chicken primary myoblasts at different periods of proliferation and differentiation with protein‒protein interaction network, and the results indicated that there was an interaction between cyclin-dependent kinase 1 (CDK1) and ribonucleotide reductase regulatory subunit M2 (RRM2). Previous studies in mammals have a role for RRM2 in skeletal muscle development as well as cell growth, but the role of RRM2 in chicken is unclear. In this study, we investigated the effects of RRM2 on skeletal muscle development and regeneration in chickens in vitro and in vivo. The interaction between RRM2 and CDK1 was initially identified by co-immunoprecipitation and mass spectrometry. Through a dual luciferase reporter assay and quantitative real-time PCR, we identified the core promoter region of RRM2, which is regulated by the SP1 transcription factor. In this study, through cell counting kit-8 assays, 5-ethynyl-2'-deoxyuridine incorporation assays, flow cytometry, immunofluorescence staining, and Western blot analysis, we demonstrated that RRM2 promoted the proliferation and inhibited the differentiation of myoblasts. In vivo studies showed that RRM2 reduced the diameter of muscle fibers and slowed skeletal muscle regeneration. In conclusion, these data provide preliminary insights into the biological functions of RRM2 in chicken muscle development and skeletal muscle regeneration.

摘要

在肌发生和再生过程中,成肌细胞的增殖和分化起着关键的调节作用,可能受到许多基因的调控。在这项研究中,我们通过蛋白质-蛋白质相互作用网络分析了鸡原代成肌细胞在不同增殖和分化时期的转录组数据,结果表明细胞周期蛋白依赖性激酶 1 (CDK1) 和核糖核苷酸还原酶调节亚基 M2 (RRM2) 之间存在相互作用。以前的哺乳动物研究表明,RRM2 在骨骼肌发育和细胞生长中起作用,但在鸡中 RRM2 的作用尚不清楚。在这项研究中,我们研究了 RRM2 在鸡体外和体内骨骼肌发育和再生中的作用。通过共免疫沉淀和质谱分析首次鉴定了 RRM2 和 CDK1 之间的相互作用。通过双荧光素酶报告基因检测和定量实时 PCR,我们确定了 RRM2 的核心启动子区域,该区域受 SP1 转录因子的调控。在这项研究中,通过细胞计数试剂盒-8 检测、5-乙炔基-2'-脱氧尿苷掺入检测、流式细胞术、免疫荧光染色和 Western blot 分析,我们证明了 RRM2 促进了成肌细胞的增殖并抑制了其分化。体内研究表明,RRM2 减小了肌纤维的直径并减缓了骨骼肌的再生。总之,这些数据为 RRM2 在鸡肌肉发育和骨骼肌再生中的生物学功能提供了初步的见解。

https://cdn.ncbi.nlm.nih.gov/pmc/blobs/6919/10825555/de437a6653cc/gr1.jpg

文献AI研究员

20分钟写一篇综述,助力文献阅读效率提升50倍。

立即体验

用中文搜PubMed

大模型驱动的PubMed中文搜索引擎

马上搜索

文档翻译

学术文献翻译模型,支持多种主流文档格式。

立即体验