Suppr超能文献

开发一种通用、低成本的电化学系统,以研究微米尺度下生物膜的氧化还原活性。

Development of a Versatile, Low-Cost Electrochemical System to Study Biofilm Redox Activity at the Micron Scale.

机构信息

School of Biological Sciences, Center for Microbial Dynamics and Infection, Georgia Institute of Technology, Atlanta, Georgia, USA.

Emory-Children's Cystic Fibrosis Center, Atlanta, Georgia, USA.

出版信息

Appl Environ Microbiol. 2022 Jul 26;88(14):e0043422. doi: 10.1128/aem.00434-22. Epub 2022 Jun 27.

Abstract

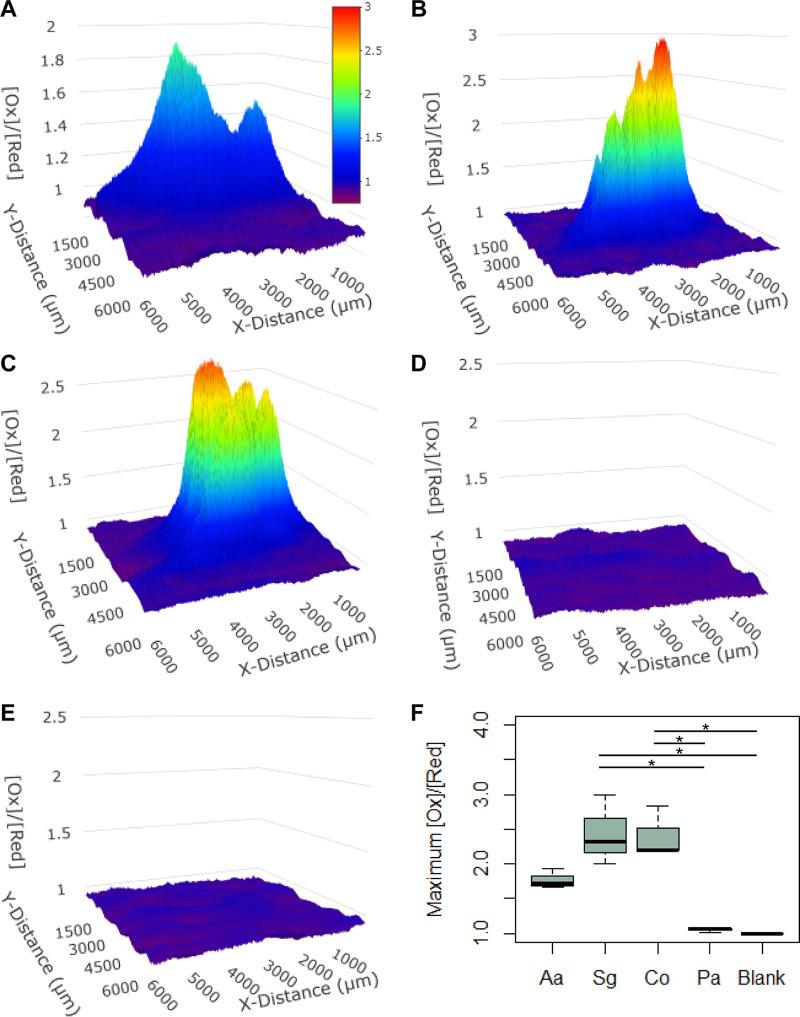
Spatially resolving chemical landscapes surrounding microbial communities can provide insight into chemical interactions that dictate cellular physiology. Electrochemical techniques provide an attractive option for studying these interactions due to their robustness and high sensitivity. Unfortunately, commercial electrochemical platforms that are capable of measuring chemical activity on the micron scale are often expensive and do not easily perform multiple scanning techniques. Here, we report development of an inexpensive electrochemical system that features a combined micromanipulator and potentiostat component capable of scanning surfaces while measuring molecular concentrations or redox profiles. We validate this experimental platform for biological use with a two-species biofilm model composed of the oral bacterial pathogen Aggregatibacter actinomycetemcomitans and the oral commensal Streptococcus gordonii. We measure consumption of HO by A. actinomycetemcomitans biofilms temporally and spatially, providing new insights into how A. actinomycetemcomitans responds to this S. gordonii-produced metabolite. We advance our platform to spatially measure redox activity above biofilms. Our analysis supports that redox activity surrounding biofilms is species specific, and the region immediately above an S. gordonii biofilm is highly oxidized compared to that above an A. actinomycetemcomitans biofilm. This work provides description and validation of a versatile, quantitative framework for studying bacterial redox-mediated physiology in an integrated and easily adaptable experimental platform. Scanning electrochemical probe microscopy methods can provide information of the chemical environment along a spatial surface with micron-scale resolution. These methods often require expensive instruments that perform optimized and highly sensitive niche techniques. Here, we describe a novel system that combines a micromanipulator that scans micron-sized electrodes across the surface of bacterial biofilms and a potentiostat, which performs various electrochemical techniques. This platform allows for spatial measurement of chemical gradients above live bacteria in real time, and as proof of concept, we utilize this setup to map HO detoxification above an oral pathogen biofilm. We increased the versatility of this platform further by mapping redox potentials of biofilms in real time on the micron scale. Together, this system provides a technical framework for studying chemical interactions among microbes.

摘要

解析微生物群落周围化学景观可深入了解决定细胞生理学的化学相互作用。由于电化学技术具有稳健性和高灵敏度,因此是研究这些相互作用的一种有吸引力的选择。不幸的是,能够在微米尺度上测量化学活性的商业电化学平台通常价格昂贵,并且不易执行多种扫描技术。在这里,我们报告了一种廉价的电化学系统的开发,该系统具有组合的微操作器和电位计组件,能够在扫描表面的同时测量分子浓度或氧化还原曲线。我们使用由口腔细菌病原体伴放线放线杆菌和口腔共生菌链球菌组成的两种生物膜模型验证了该实验平台的生物学用途。我们在时间和空间上测量 A. actinomycetemcomitans 生物膜对 HO 的消耗,从而提供了有关 A. actinomycetemcomitans 如何响应这种 S. gordonii 产生的代谢物的新见解。我们将平台推进到可空间测量生物膜上方的氧化还原活性。我们的分析表明,生物膜周围的氧化还原活性具有物种特异性,并且与 A. actinomycetemcomitans 生物膜上方相比,S. gordonii 生物膜上方的区域高度氧化。这项工作提供了一种通用的,定量的框架的描述和验证,用于在一个集成和易于适应的实验平台中研究细菌氧化还原介导的生理学。扫描电化学探针显微镜方法可以提供具有微米级分辨率的沿空间表面的化学环境信息。这些方法通常需要昂贵的仪器来执行优化和高度敏感的利基技术。在这里,我们描述了一种新颖的系统,该系统结合了可在细菌生物膜表面上扫描微米级电极的微操作器和执行各种电化学技术的电位计。该平台允许实时对活细菌上方的化学梯度进行空间测量,作为概念验证,我们利用该设置来绘制口腔病原体生物膜上方 HO 的解毒图。我们通过实时在微米尺度上绘制生物膜的氧化还原电位进一步提高了该平台的多功能性。总的来说,该系统为研究微生物之间的化学相互作用提供了技术框架。

https://cdn.ncbi.nlm.nih.gov/pmc/blobs/dddd/9328185/579030862fba/aem.00434-22-f001.jpg

文献AI研究员

20分钟写一篇综述,助力文献阅读效率提升50倍。

立即体验

用中文搜PubMed

大模型驱动的PubMed中文搜索引擎

马上搜索

文档翻译

学术文献翻译模型,支持多种主流文档格式。

立即体验