Suppr超能文献

片段筛选得到一种稳定 14-3-3 二聚体的小分子化合物,该化合物可调节客户蛋白相互作用。

Fragment Screening Yields a Small-Molecule Stabilizer of 14-3-3 Dimers That Modulates Client Protein Interactions.

机构信息

Division of Medicinal Chemistry, Faculty of Sciences, Amsterdam Institute for Molecular and Life Sciences (AIMMS), De Boelelaan 1108, 1081 HZ, Amsterdam (The, Netherlands.

出版信息

Chembiochem. 2022 Sep 5;23(17):e202200178. doi: 10.1002/cbic.202200178. Epub 2022 Jul 19.

Abstract

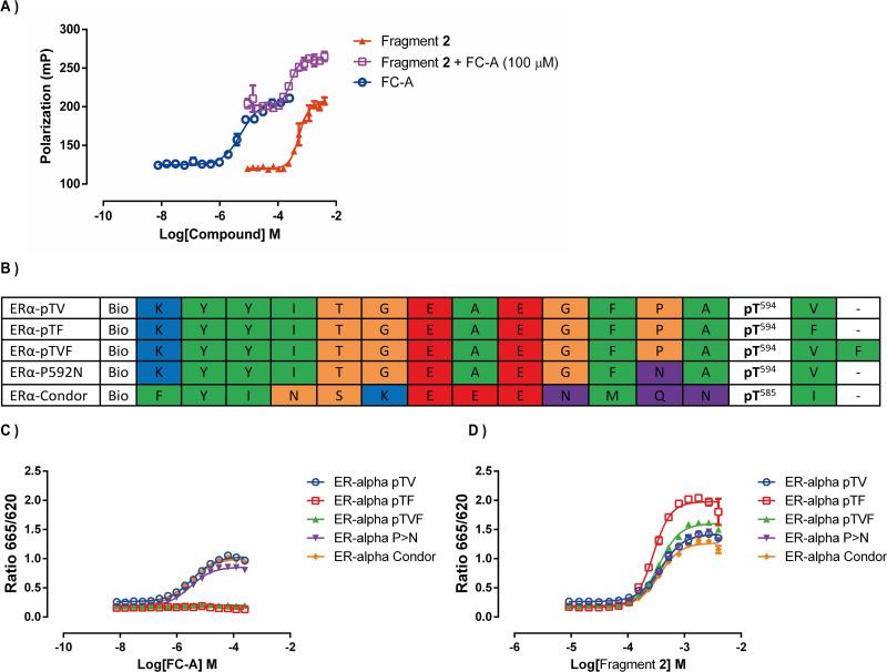
The development of protein-protein interaction (PPI) inhibitors has been a successful strategy in drug development. However, the identification of PPI stabilizers has proven much more challenging. Here we report a fragment-based drug screening approach using the regulatory hub-protein 14-3-3 as a platform for identifying PPI stabilizers. A homogenous time-resolved FRET assay was used to monitor stabilization of 14-3-3/peptide binding using the known interaction partner estrogen receptor alpha. Screening of an in-house fragment library identified fragment 2 (VUF15640) as a putative PPI stabilizer capable of cooperatively stabilizing 14-3-3 PPIs in a cooperative fashion with Fusicoccin-A. Mechanistically, fragment 2 appears to enhance 14-3-3 dimerization leading to increased client-protein binding. Functionally, fragment 2 enhanced potency of 14-3-3 in a cell-free system inhibiting the enzyme activity of the nitrate reductase. In conclusion, we identified a general PPI stabilizer targeting 14-3-3, which could be used as a tool compound for investigating 14-3-3 client protein interactions.

摘要

蛋白质-蛋白质相互作用(PPI)抑制剂的开发是药物开发的一个成功策略。然而,鉴定 PPI 稳定剂证明更加具有挑战性。在这里,我们报告了一种基于片段的药物筛选方法,使用调节枢纽蛋白 14-3-3 作为平台来鉴定 PPI 稳定剂。使用已知的相互作用伙伴雌激素受体 alpha,使用均相时间分辨荧光共振能量转移(FRET)测定法来监测 14-3-3/肽结合的稳定。对内部片段文库进行筛选,鉴定出片段 2(VUF15640)作为一种假定的 PPI 稳定剂,能够以协同的方式与 Fusicoccin-A 协同稳定 14-3-3 PPI。在机制上,片段 2 似乎增强了 14-3-3 的二聚化,从而增加了客户蛋白的结合。在功能上,片段 2 在无细胞系统中增强了 14-3-3 的效力,抑制了硝酸还原酶的酶活性。总之,我们鉴定了一种针对 14-3-3 的通用 PPI 稳定剂,可作为研究 14-3-3 客户蛋白相互作用的工具化合物。

https://cdn.ncbi.nlm.nih.gov/pmc/blobs/9328/9543038/b9540ce6932b/CBIC-23-0-g007.jpg

文献AI研究员

20分钟写一篇综述,助力文献阅读效率提升50倍。

立即体验

用中文搜PubMed

大模型驱动的PubMed中文搜索引擎

马上搜索

文档翻译

学术文献翻译模型,支持多种主流文档格式。

立即体验