Suppr超能文献

参与抗病毒木脂素糖苷生物合成的UDP-糖基转移酶的功能表征 。 需注意,原文中“in.”后面似乎缺少具体内容。

Functional Characterization of UDP-Glycosyltransferases Involved in Anti-viral Lignan Glycosides Biosynthesis in .

作者信息

Tan Yuping, Yang Jian, Jiang Yinyin, Wang Jian, Liu Yahui, Zhao Yujun, Jin Baolong, Wang Xing, Chen Tong, Kang Liping, Guo Juan, Cui Guanghong, Tang Jinfu, Huang Luqi

机构信息

School of Traditional Chinese Medicine, Shenyang Pharmaceutical University, Shenyang, China.

State Key Laboratory of Dao-di Herbs, National Resource Center for Chinese Materia Medica, China Academy of Chinese Medical Sciences, Beijing, China.

出版信息

Front Plant Sci. 2022 Jun 14;13:921815. doi: 10.3389/fpls.2022.921815. eCollection 2022.

Abstract

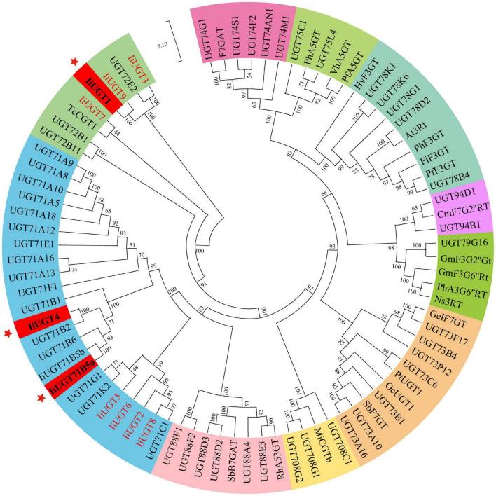
is a popular herbal medicine with its noticeable antiviral properties, which are primarily due to its lignan glycosides such as lariciresinol-4--β-D-glucoside and lariciresinol-4,4'-bis--β-D-glucosides (also called clemastanin B). UDP-glucose-dependent glycosyltransferases are the key enzymes involved in the biosynthesis of these antiviral metabolites. In this study, we systematically characterized the UGT72 family gene IiUGT1 and two UGT71B family genes, IiUGT4 and IiUGT71B5a, with similar enzymatic functions. Kinetic analysis showed that IiUGT4 was more efficient than IiUGT1 or IiUGT71B5a for the glycosylation of lariciresinol. Further knock-down and overexpression of these in hairy roots indicates that they play different roles : primarily participates in the biosynthesis of coniferin not pinoresinol diglucoside, and primarily participates in the biosynthesis of pinoresinol diglucoside, while is responsible for the glycosylation of lariciresinol and plays a dominant role in the biosynthesis of lariciresinol glycosides in . Analysis of the molecular docking and site-mutagenesis of IiUGT4 have found that key residues for its catalytic activity are H373, W376, E397, and that F151 could be associated with substrate preference. This study elucidates the biosynthetic route of anti-viral lignan glycosides in , and provides the foundation for the production of anti-viral lignan glycosides synthetic biology under the heterologous model.

摘要

是一种具有显著抗病毒特性的流行草药,其抗病毒特性主要归因于其木脂素糖苷,如落叶松脂醇 - 4 - β - D - 葡萄糖苷和落叶松脂醇 - 4,4'-双 - β - D - 葡萄糖苷(也称为clemastanin B)。UDP - 葡萄糖依赖性糖基转移酶是参与这些抗病毒代谢物生物合成的关键酶。在本研究中,我们系统地表征了UGT72家族基因IiUGT1和两个具有相似酶功能的UGT71B家族基因IiUGT4和IiUGT71B5a。动力学分析表明,IiUGT4在落叶松脂醇糖基化方面比IiUGT1或IiUGT71B5a更有效。在毛状根中对这些基因进行进一步的敲低和过表达表明它们发挥不同的作用:主要参与松柏苷而非松脂醇双葡萄糖苷的生物合成,主要参与松脂醇双葡萄糖苷的生物合成,而负责落叶松脂醇的糖基化并在中落叶松脂醇糖苷的生物合成中起主导作用。对IiUGT4的分子对接和位点诱变分析发现,其催化活性的关键残基是H373、W376、E397,并且F151可能与底物偏好有关。本研究阐明了中抗病毒木脂素糖苷的生物合成途径,并为在异源模型下通过合成生物学生产抗病毒木脂素糖苷提供了基础。

https://cdn.ncbi.nlm.nih.gov/pmc/blobs/e06a/9237620/f87c42e370df/fpls-13-921815-g001.jpg

文献AI研究员

20分钟写一篇综述,助力文献阅读效率提升50倍。

立即体验

用中文搜PubMed

大模型驱动的PubMed中文搜索引擎

马上搜索

文档翻译

学术文献翻译模型,支持多种主流文档格式。

立即体验