Suppr超能文献

利用多酶模块在大肠杆菌中构建木脂素糖苷生物合成网络。

Construction of lignan glycosides biosynthetic network in Escherichia coli using mutltienzyme modules.

机构信息

Research and Development Center of Chinese Medicine Resources and Biotechnology, The Ministry of Education (MOE) Key Laboratory for Standardization of Chinese Medicines, Institute of Chinese Materia Medica, Shanghai University of Traditional Chinese Medicine, Shanghai, 201203, China.

School of Traditional Chinese Medicine, Shanghai University of Traditional Chinese Medicine, Shanghai, 201203, China.

出版信息

Microb Cell Fact. 2024 Jul 5;23(1):193. doi: 10.1186/s12934-024-02467-1.

Abstract

BACKGROUND

Due to the complexity of the metabolic pathway network of active ingredients, precise targeted synthesis of any active ingredient on a synthetic network is a huge challenge. Based on a complete analysis of the active ingredient pathway in a species, this goal can be achieved by elucidating the functional differences of each enzyme in the pathway and achieving this goal through different combinations. Lignans are a class of phytoestrogens that are present abundantly in plants and play a role in various physiological activities of plants due to their structural diversity. In addition, lignans offer various medicinal benefits to humans. Despite their value, the low concentration of lignans in plants limits their extraction and utilization. Recently, synthetic biology approaches have been explored for lignan production, but achieving the synthesis of most lignans, especially the more valuable lignan glycosides, across the entire synthetic network remains incomplete.

RESULTS

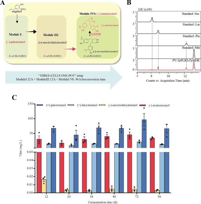
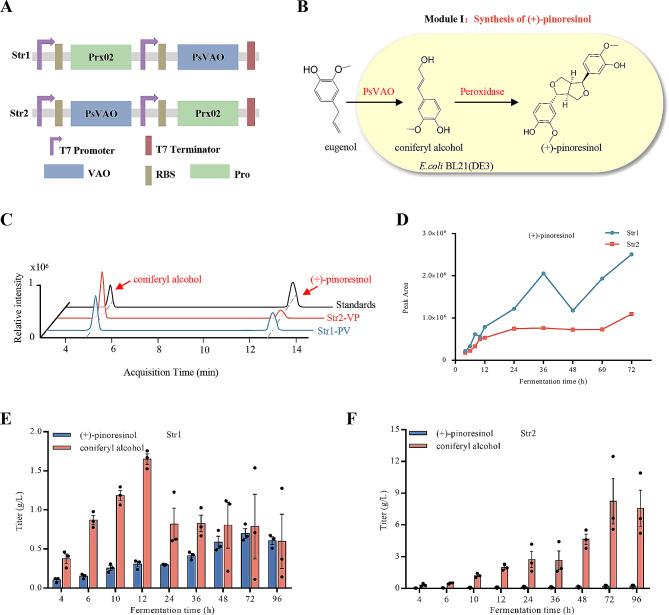
By evaluating various gene construction methods and sequences, we determined that the pCDF-Duet-Prx02-PsVAO gene construction was the most effective for the production of (+)-pinoresinol, yielding up to 698.9 mg/L after shake-flask fermentation. Based on the stable production of (+)-pinoresinol, we synthesized downstream metabolites in vivo. By comparing different fermentation methods, including "one-cell, one-pot" and "multicellular one-pot", we determined that the "multicellular one-pot" method was more effective for producing (+)-lariciresinol, (-)-secoisolariciresinol, (-)-matairesinol, and their glycoside products. The "multicellular one-pot" fermentation yielded 434.08 mg/L of (+)-lariciresinol, 96.81 mg/L of (-)-secoisolariciresinol, and 45.14 mg/L of (-)-matairesinol. Subsequently, ultilizing the strict substrate recognition pecificities of UDP-glycosyltransferase (UGT) incorporating the native uridine diphosphate glucose (UDPG) Module for in vivo synthesis of glycoside products resulted in the following yields: (+)-pinoresinol glucoside: 1.71 mg/L, (+)-lariciresinol-4-O-D-glucopyranoside: 1.3 mg/L, (+)-lariciresinol-4'-O-D-glucopyranoside: 836 µg/L, (-)-secoisolariciresinol monoglucoside: 103.77 µg/L, (-)-matairesinol-4-O-D-glucopyranoside: 86.79 µg/L, and (-)-matairesinol-4'-O-D-glucopyranoside: 74.5 µg/L.

CONCLUSIONS

By using various construction and fermentation methods, we successfully synthesized 10 products of the lignan pathway in Isatis indigotica Fort in Escherichia coli, with eugenol as substrate. Additionally, we obtained a diverse range of lignan products by combining different modules, setting a foundation for future high-yield lignan production.

摘要

背景

由于活性成分代谢途径网络的复杂性,在合成网络上精确靶向合成任何活性成分都是一项巨大的挑战。基于对物种中活性成分途径的完整分析,可以通过阐明途径中每个酶的功能差异,并通过不同的组合来实现这一目标。木脂素是一类植物雌激素,在植物中含量丰富,由于其结构多样性,在植物的各种生理活动中发挥作用。此外,木脂素还为人类提供了各种药用益处。尽管它们具有价值,但植物中木脂素的浓度较低限制了其提取和利用。最近,人们探索了利用合成生物学方法来生产木脂素,但要在整个合成网络中完成大多数木脂素的合成,特别是更有价值的木脂素糖苷的合成,仍然是不完整的。

结果

通过评估各种基因构建方法和序列,我们确定 pCDF-Duet-Prx02-PsVAO 基因构建是 (+)-松脂醇生产最有效的方法,摇瓶发酵后产量高达 698.9mg/L。基于 (+)-松脂醇的稳定生产,我们在体内合成了下游代谢产物。通过比较包括“单细胞,一锅法”和“多细胞一锅法”在内的不同发酵方法,我们确定“多细胞一锅法”更有利于 (+)-松脂素、(-)-橄榄树脂素、(-)-芝麻脂素及其糖苷产物的生产。“多细胞一锅法”发酵得到 434.08mg/L 的 (+)-松脂素、96.81mg/L 的 (-)-橄榄树脂素和 45.14mg/L 的 (-)-芝麻脂素。随后,利用 UDP-糖基转移酶 (UGT) 的严格底物识别特异性,将天然尿苷二磷酸葡萄糖 (UDPG) 模块整合到体内合成糖苷产物中,得到以下产量:(+)-松脂醇葡萄糖苷:1.71mg/L,(+)-松脂醇-4-O-D-吡喃葡萄糖苷:1.3mg/L,(+)-松脂醇-4'-O-D-吡喃葡萄糖苷:836μg/L,(-)-橄榄树脂素单葡萄糖苷:103.77μg/L,(-)-芝麻脂素-4-O-D-吡喃葡萄糖苷:86.79μg/L,(-)-芝麻脂素-4'-O-D-吡喃葡萄糖苷:74.5μg/L。

结论

通过使用各种构建和发酵方法,我们成功地在大肠杆菌中合成了菘蓝中木脂素途径的 10 种产物,以丁香酚为底物。此外,通过组合不同的模块,我们获得了多种木脂素产物,为未来高产木脂素的生产奠定了基础。

https://cdn.ncbi.nlm.nih.gov/pmc/blobs/9c65/11225284/0f48e160c948/12934_2024_2467_Fig1_HTML.jpg

文献AI研究员

20分钟写一篇综述,助力文献阅读效率提升50倍。

立即体验

用中文搜PubMed

大模型驱动的PubMed中文搜索引擎

马上搜索

文档翻译

学术文献翻译模型,支持多种主流文档格式。

立即体验