Suppr超能文献

通过维奈托克介导的BCL-2抑制作用有效消除KMT2A重排的急性B淋巴细胞白血病中的肿瘤细胞。

Effective tumor cell abrogation via Venetoclax-mediated BCL-2 inhibition in KMT2A-rearranged acute B-lymphoblastic leukemia.

作者信息

Richter Anna, Lange Sandra, Holz Clemens, Brock Luisa, Freitag Thomas, Sekora Anett, Knuebel Gudrun, Krohn Saskia, Schwarz Rico, Hinz Burkhard, Murua Escobar Hugo, Junghanss Christian

机构信息

Department of Medicine, Clinic III - Hematology, Oncology, Palliative Medicine, Rostock University Medical Center, Ernst-Heydemann-Str. 6, 18057, Rostock, Germany.

Institute of Pharmacology and Toxicology, Rostock University Medical Center, Schillingallee 70, 18057, Rostock, Germany.

出版信息

Cell Death Discov. 2022 Jul 1;8(1):302. doi: 10.1038/s41420-022-01093-3.

Abstract

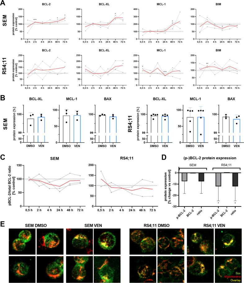
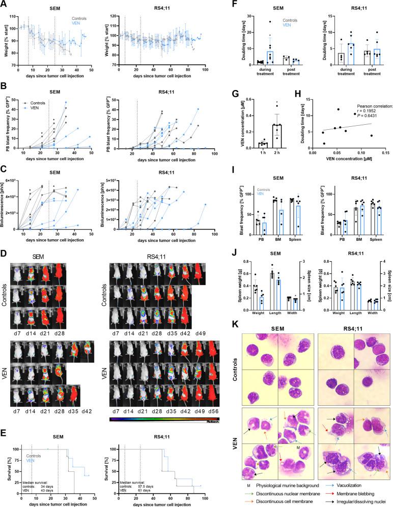
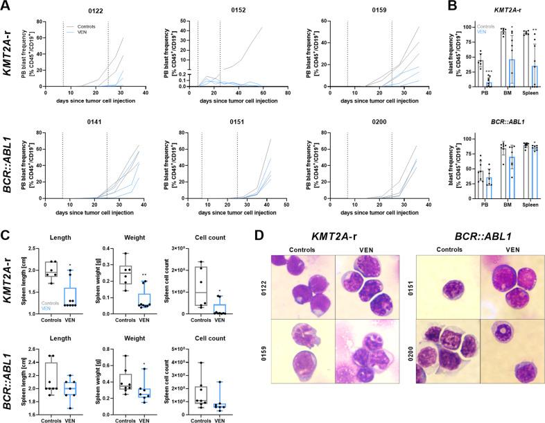
Dysregulation of the intrinsic BCL-2 pathway-mediated apoptosis cascade is a common feature of hematological malignancies including acute B-lymphoblastic leukemia (B-ALL). The KMT2A-rearranged high-risk cytogenetic subtype is characterized by high expression of antiapoptotic protein BCL-2, likely due to the direct activating binding of KMT2A fusion proteins to the BCL2 gene. The BCL-2 inhibitor venetoclax (VEN) has proven great clinical value in other blood cancers, however, data on B-ALL is sparse and past studies have not so far described the effects of VEN on gene and protein expression profiles. Using cell lines and patient-derived in vivo xenograft models, we show BCL-2 pathway-mediated apoptosis induction and decelerated tumor cell counts in KMT2A-rearranged B-ALL but not in other cytogenetic subtypes. VEN treatment of cell line- and patient-derived xenografts reduced blast frequencies in blood, bone marrow, and spleen, and tumor cell doubling times were increased. Growth rates are further correlated with VEN concentrations in blood. In vitro incubation with VEN resulted in BCL-2 dephosphorylation and targeted panel RNA sequencing revealed reduced gene expression of antiapoptotic pathway members BCL2, MCL1, and BCL2L1 (BCL-XL). Reinforced translocation of BAX proteins towards mitochondria induced caspase activation and cell death commitment. Prolonged VEN application led to upregulation of antiapoptotic proteins BCL-2, MCL-1, and BCL-XL. Interestingly, the extrinsic apoptosis pathway was strongly modulated in SEM cells in response to VEN. Gene expression of members of the tumor necrosis factor signaling cascade was increased, resulting in canonical NF-kB signaling. This possibly suggests a previously undescribed mechanism of BCL-2-independent and NF-kB-mediated upregulation of MCL-1 and BCL-XL. In summary, we herein prove that VEN is a potent option to suppress tumor cells in KMT2A-rearranged B-ALL in vitro and in vivo. Possible evasion mechanisms, however, must be considered in subsequent studies.

摘要

内在BCL-2通路介导的凋亡级联反应失调是包括急性B淋巴细胞白血病(B-ALL)在内的血液系统恶性肿瘤的一个共同特征。KMT2A重排的高危细胞遗传学亚型的特征是抗凋亡蛋白BCL-2高表达,这可能是由于KMT2A融合蛋白与BCL2基因的直接激活结合所致。BCL-2抑制剂维奈托克(VEN)已在其他血液癌症中证明具有巨大的临床价值,然而,关于B-ALL的数据很少,过去的研究至今尚未描述VEN对基因和蛋白质表达谱的影响。使用细胞系和患者来源的体内异种移植模型,我们显示在KMT2A重排的B-ALL中,BCL-2通路介导的凋亡诱导和肿瘤细胞计数减速,但在其他细胞遗传学亚型中则不然。VEN对细胞系和患者来源的异种移植物的治疗降低了血液、骨髓和脾脏中的原始细胞频率,并增加了肿瘤细胞的倍增时间。生长速率与血液中的VEN浓度进一步相关。与VEN的体外孵育导致BCL-2去磷酸化,靶向基因panel RNA测序显示抗凋亡通路成员BCL2、MCL1和BCL2L1(BCL-XL)的基因表达降低。BAX蛋白向线粒体的增强易位诱导了半胱天冬酶激活和细胞死亡。长期应用VEN导致抗凋亡蛋白BCL-2、MCL-1和BCL-XL上调。有趣的是,在SEM细胞中,外源性凋亡通路对VEN有强烈的调节作用。肿瘤坏死因子信号级联成员的基因表达增加,导致经典的NF-κB信号传导。这可能提示了一种以前未描述的不依赖BCL-2和NF-κB介导的MCL-1和BCL-XL上调机制。总之,我们在此证明VEN是在体外和体内抑制KMT2A重排的B-ALL肿瘤细胞的有效选择。然而,在后续研究中必须考虑可能的逃避机制。

https://cdn.ncbi.nlm.nih.gov/pmc/blobs/3c5e/9249764/29a0e97f7680/41420_2022_1093_Fig1_HTML.jpg

文献AI研究员

20分钟写一篇综述,助力文献阅读效率提升50倍。

立即体验

用中文搜PubMed

大模型驱动的PubMed中文搜索引擎

马上搜索

文档翻译

学术文献翻译模型,支持多种主流文档格式。

立即体验