Suppr超能文献

胍那苄改善进行性白色物质脑白质营养不良症小鼠的疾病,与 sephin1 相反。

Guanabenz ameliorates disease in vanishing white matter mice in contrast to sephin1.

机构信息

Child Neurology, Emma Children's Hospital, Amsterdam Leukodystrophy Center, Amsterdam University Medical Centers, Vrije Universiteit and Amsterdam Neuroscience, Amsterdam, The Netherlands.

Department of Integrative Neurophysiology, Center for Neurogenomics and Cognitive Research, VU University, Amsterdam, The Netherlands.

出版信息

Ann Clin Transl Neurol. 2022 Aug;9(8):1147-1162. doi: 10.1002/acn3.51611. Epub 2022 Jul 1.

Abstract

OBJECTIVE

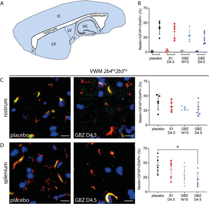
Vanishing white matter (VWM) is a leukodystrophy, characterized by stress-sensitive neurological deterioration and premature death. It is currently without curative treatment. It is caused by bi-allelic pathogenic variants in the genes encoding eukaryotic initiation factor 2B (eIF2B). eIF2B is essential for the regulation of the integrated stress response (ISR), a physiological response to cellular stress. Preclinical studies on VWM mouse models revealed that deregulated ISR is key in the pathophysiology of VWM and an effective treatment target. Guanabenz, an α2-adrenergic agonist, attenuates the ISR and has beneficial effects on VWM neuropathology. The current study aimed at elucidating guanabenz's disease-modifying potential and mechanism of action in VWM mice. Sephin1, an ISR-modulating guanabenz analog without α2-adrenergic agonistic properties, was included to separate effects on the ISR from α2-adrenergic effects.

METHODS

Wild-type and VWM mice were subjected to placebo, guanabenz or sephin1 treatments. Effects on clinical signs, neuropathology, and ISR deregulation were determined. Guanabenz's and sephin1's ISR-modifying effects were tested in cultured cells that expressed or lacked the α2-adrenergic receptor.

RESULTS

Guanabenz improved clinical signs, neuropathological hallmarks, and ISR regulation in VWM mice, but sephin1 did not. Guanabenz's effects on the ISR in VWM mice were not replicated in cell cultures and the contribution of α2-adrenergic effects on the deregulated ISR could therefore not be assessed.

INTERPRETATION

Guanabenz proved itself as a viable treatment option for VWM. The exact mechanism through which guanabenz exerts its ameliorating impact on VWM requires further studies. Sephin1 is not simply a guanabenz replacement without α2-adrenergic effects.

摘要

目的

脑白质消融症(VWM)是一种脑白质营养不良,其特征为应激敏感的神经功能恶化和早逝。目前尚无治愈方法。它是由编码真核起始因子 2B(eIF2B)的基因中的双等位致病性变异引起的。eIF2B 对于整合应激反应(ISR)的调节至关重要,ISR 是细胞应激的生理反应。VWM 小鼠模型的临床前研究表明,失调的 ISR 是 VWM 病理生理学的关键,也是有效的治疗靶点。胍那苄,一种α2-肾上腺素能激动剂,可减轻 ISR,并对 VWM 神经病理学有有益影响。本研究旨在阐明胍那苄在 VWM 小鼠中的疾病修饰潜力及其作用机制。Sephin1 是一种具有 ISR 调节作用而无α2-肾上腺素能激动特性的胍那苄类似物,它被纳入以将 ISR 的作用与α2-肾上腺素能作用分开。

方法

野生型和 VWM 小鼠接受安慰剂、胍那苄或 Sephin1 治疗。确定对临床症状、神经病理学和 ISR 失调的影响。在表达或缺乏α2-肾上腺素能受体的培养细胞中测试胍那苄和 Sephin1 的 ISR 调节作用。

结果

胍那苄改善了 VWM 小鼠的临床症状、神经病理学特征和 ISR 调节,但 Sephin1 没有。胍那苄在 VWM 小鼠中的 ISR 作用在细胞培养中没有得到复制,因此无法评估α2-肾上腺素能作用对失调的 ISR 的贡献。

解释

胍那苄被证明是 VWM 的可行治疗选择。胍那苄发挥其改善 VWM 作用的确切机制需要进一步研究。Sephin1 并不是简单地没有α2-肾上腺素能作用的胍那苄替代品。

https://cdn.ncbi.nlm.nih.gov/pmc/blobs/7c22/9380178/f7725f2f2a9b/ACN3-9-1147-g005.jpg

文献AI研究员

20分钟写一篇综述,助力文献阅读效率提升50倍。

立即体验

用中文搜PubMed

大模型驱动的PubMed中文搜索引擎

马上搜索

文档翻译

学术文献翻译模型,支持多种主流文档格式。

立即体验