Suppr超能文献

将DAP10整合到嵌合抗原受体T细胞(CAR-T细胞)中,通过利用内源性自然杀伤细胞2D型受体(NKG2D)增强对异质性肿瘤的杀伤作用。

DAP10 integration in CAR-T cells enhances the killing of heterogeneous tumors by harnessing endogenous NKG2D.

作者信息

Li Shanglin, Zhao Ruocong, Zheng Diwei, Qin Le, Cui Yuanbin, Li Yao, Jiang Zhiwu, Zhong Mengjun, Shi Jingxuan, Li Ming, Wang Xindong, Tang Zhaoyang, Wu Qiting, Long Youguo, Hu Duo, Wang Suna, Yao Yao, Liu Shuang, Yang Li-Hua, Zhang Zhenfeng, Tang Qiannan, Liu Pentao, Li Yangqiu, Li Peng

机构信息

China-New Zealand Joint Laboratory of Biomedicine and Health, State Key Laboratory of Respiratory Disease, Guangdong Provincial Key Laboratory of Stem Cell and Regenerative Medicine, Key Laboratory of Stem Cell and Regenerative Medicine, Guangzhou Institutes of Biomedicine and Health, Chinese Academy of Sciences, Guangzhou, China.

University of Chinese Academy of Sciences, Beijing, China.

出版信息

Mol Ther Oncolytics. 2022 Jun 6;26:15-26. doi: 10.1016/j.omto.2022.06.003. eCollection 2022 Sep 15.

Abstract

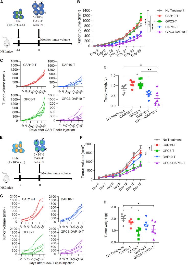
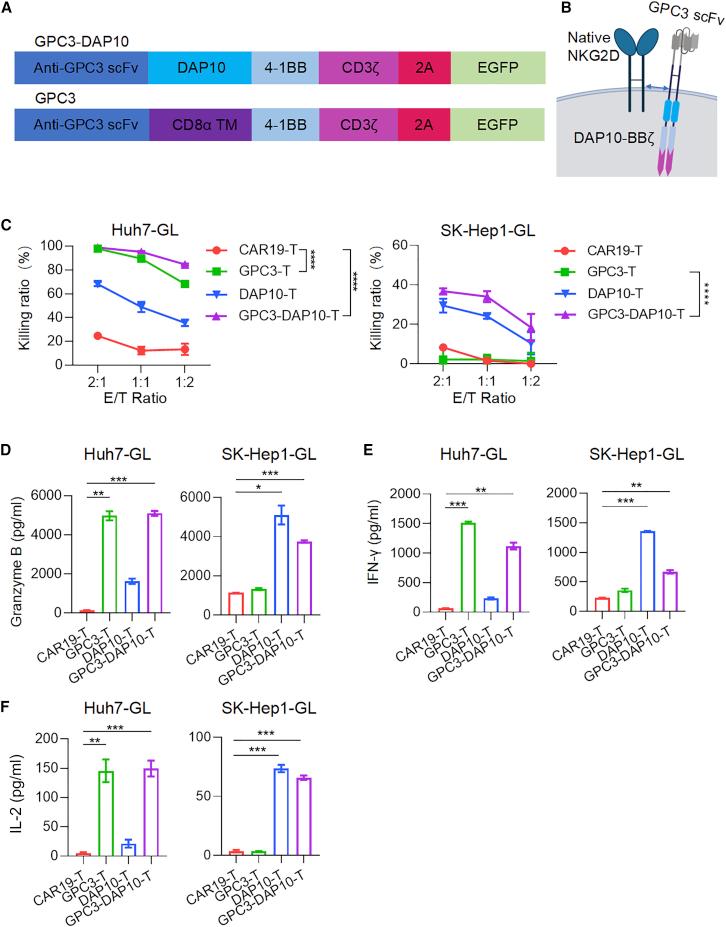
Although chimeric antigen receptor T (CAR-T) cells have achieved remarkable successes in hematological malignancies, the efficacies of CAR-T cells against solid tumors remains unsatisfactory. Heterogeneous antigen expression is one of the obstacles on its effective elimination of solid cancer cells. DNAX-activating protein 10 (DAP10) interacts with natural killer group 2D (NKG2D), acting as an adaptor that targets various malignant cells for surveillance. Here, we designed a DAP10 chimeric receptor that utilized native NKG2D on T cells to target NKG2D ligand-expressing cancer cells. We then tandemly incorporated it with anti-glypican 3 (GPC3) single-chain variable fragment (scFv) to construct a dual-antigen-targeting system. T cells expressing DAP10 chimeric receptor (DAP10-T cells) displayed with an enhancement on both cytotoxicity and cytokine secretion against solid cancer cell lines, and its tandem connection with anti-GPC3 scFv (CAR GPC3-DAP10-T cells) exhibited a dual-antigen-targeting capacity on eliminating heterogeneous cancer cells and suppressing the growth of heterogeneous cancer Thus, this novel dual-targeting system enabled a high efficacy on killing cancer cells and extended the recognition profile of CAR-T cells toward tumors, which providing a potential strategy on treatment of solid cancer clinically.

摘要

尽管嵌合抗原受体T(CAR-T)细胞在血液系统恶性肿瘤中取得了显著成功,但其对实体瘤的疗效仍不尽人意。异质性抗原表达是其有效清除实体癌细胞的障碍之一。DNAX激活蛋白10(DAP10)与自然杀伤细胞2D(NKG2D)相互作用,作为一种衔接蛋白靶向各种恶性细胞进行监测。在此,我们设计了一种DAP10嵌合受体,利用T细胞上天然的NKG2D靶向表达NKG2D配体的癌细胞。然后我们将其与抗磷脂酰肌醇蛋白聚糖3(GPC3)单链可变片段(scFv)串联整合,构建了一个双抗原靶向系统。表达DAP10嵌合受体的T细胞(DAP10-T细胞)对实体癌细胞系的细胞毒性和细胞因子分泌均有所增强,并且其与抗GPC3 scFv的串联连接(CAR GPC3-DAP10-T细胞)在消除异质性癌细胞和抑制异质性肿瘤生长方面表现出双抗原靶向能力。因此,这种新型双靶向系统在杀伤癌细胞方面具有高效性,并扩展了CAR-T细胞对肿瘤的识别谱,为临床治疗实体癌提供了一种潜在策略。

https://cdn.ncbi.nlm.nih.gov/pmc/blobs/7a64/9218287/f8129a78af59/fx1.jpg

文献AI研究员

20分钟写一篇综述,助力文献阅读效率提升50倍。

立即体验

用中文搜PubMed

大模型驱动的PubMed中文搜索引擎

马上搜索

文档翻译

学术文献翻译模型,支持多种主流文档格式。

立即体验