Suppr超能文献

非侵入性检测 CD8+T 细胞效应功能以监测免疫治疗对早期肿瘤的反应。

Noninvasive interrogation of CD8+ T cell effector function for monitoring early tumor responses to immunotherapy.

机构信息

Medical Isotopes Research Center and Department of Radiation Medicine, School of Basic Medical Sciences, Peking University Health Science Center, Beijing, China.

Department of Nuclear Medicine, |Peking University First Hospital, Beijing, China.

出版信息

J Clin Invest. 2022 Aug 15;132(16). doi: 10.1172/JCI161065.

Abstract

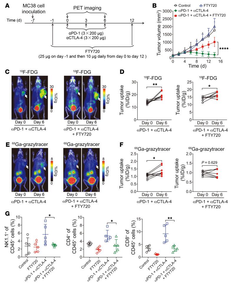
Accurately identifying patients who respond to immunotherapy remains clinically challenging. A noninvasive method that can longitudinally capture information about immune cell function and assist in the early assessment of tumor responses is highly desirable for precision immunotherapy. Here, we show that PET imaging using a granzyme B-targeted radiotracer named 68Ga-grazytracer, could noninvasively and effectively predict tumor responses to immune checkpoint inhibitors and adoptive T cell transfer therapy in multiple tumor models. 68Ga-grazytracer was designed and selected from several radiotracers based on non-aldehyde peptidomimetics, and exhibited excellent in vivo metabolic stability and favorable targeting efficiency to granzyme B secreted by effector CD8+ T cells during immune responses. 68Ga-grazytracer permitted more sensitive discrimination of responders and nonresponders than did 18F-fluorodeoxyglucose, distinguishing between tumor pseudoprogression and true progression upon immune checkpoint blockade therapy in mouse models with varying immunogenicity. In a preliminary clinical trial with 5 patients, no adverse events were observed after 68Ga-grazytracer injection, and clinical responses in cancer patients undergoing immunotherapy were favorably correlated with 68Ga-grazytracer PET results. These results highlight the potential of 68Ga-grazytracer PET to enhance the clinical effectiveness of granzyme B secretion-related immunotherapies by supporting early response assessment and precise patient stratification in a noninvasive and longitudinal manner.

摘要

准确识别对免疫疗法有反应的患者在临床上仍然具有挑战性。一种能够纵向捕获免疫细胞功能信息并有助于早期评估肿瘤反应的非侵入性方法,对于精准免疫疗法来说是非常需要的。在这里,我们展示了使用一种名为 68Ga-grazytracer 的颗粒酶 B 靶向放射性示踪剂进行 PET 成像,可以无创有效地预测免疫检查点抑制剂和过继性 T 细胞转移疗法在多种肿瘤模型中的肿瘤反应。68Ga-grazytracer 是基于非醛肽模拟物从几种放射性示踪剂中设计和选择出来的,表现出优异的体内代谢稳定性和对效应性 CD8+T 细胞在免疫反应中分泌的颗粒酶 B 的良好靶向效率。与 18F-氟脱氧葡萄糖相比,68Ga-grazytracer 能够更敏感地区分应答者和无应答者,在具有不同免疫原性的小鼠模型中,区分免疫检查点阻断治疗后的肿瘤假性进展和真正进展。在一项有 5 名患者参与的初步临床试验中,注射 68Ga-grazytracer 后没有观察到不良反应,接受免疫治疗的癌症患者的临床反应与 68Ga-grazytracer PET 结果呈正相关。这些结果突出了 68Ga-grazytracer PET 的潜力,通过以非侵入性和纵向的方式支持早期反应评估和精确的患者分层,增强与颗粒酶 B 分泌相关的免疫疗法的临床效果。

https://cdn.ncbi.nlm.nih.gov/pmc/blobs/41d9/9374377/1cc9f84f53ae/jci-132-161065-g017.jpg

文献AI研究员

20分钟写一篇综述,助力文献阅读效率提升50倍。

立即体验

用中文搜PubMed

大模型驱动的PubMed中文搜索引擎

马上搜索

文档翻译

学术文献翻译模型,支持多种主流文档格式。

立即体验