Suppr超能文献

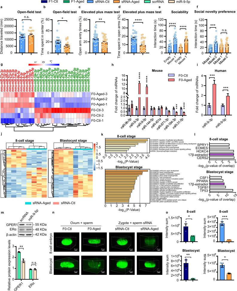
microRNAs in aged sperm confer psychiatric symptoms to offspring through causing the dysfunction of estradiol signaling in early embryos.

作者信息

Liang Gaoli, Zhu Xiaoju, Zhang Zixuan, Chen Li, Feng Huijin, Zhan Shoubin, Hu Huanhuan, Yu Ranran, Zhang Chen-Yu, Feng Zhichun, Yao Bing, Wang Yanbo, Chen Xi

机构信息

Nanjing Drum Tower Hospital Center of Molecular Diagnostic and Therapy, State Key Laboratory of Pharmaceutical Biotechnology, Jiangsu Engineering Research Center for MicroRNA Biology and Biotechnology, NJU Advanced Institute of Life Sciences (NAILS), School of Life Sciences, Nanjing University, Nanjing, Jiangsu, China.

Center of Reproductive Medicine, Jinling Hospital, Clinical School of Medical College, Nanjing University, Nanjing, Jiangsu, China.

出版信息

Cell Discov. 2022 Jul 5;8(1):63. doi: 10.1038/s41421-022-00414-1.

Abstract
摘要
https://cdn.ncbi.nlm.nih.gov/pmc/blobs/f992/9256735/560be7d7efcf/41421_2022_414_Fig1_HTML.jpg

文献AI研究员

20分钟写一篇综述,助力文献阅读效率提升50倍。

立即体验

用中文搜PubMed

大模型驱动的PubMed中文搜索引擎

马上搜索

文档翻译

学术文献翻译模型,支持多种主流文档格式。

立即体验