Department of Pharmacology, School of Basic Medical Sciences, Wuhan University, Wuhan, 430071, China.
Hubei Provincial Key Laboratory of Developmentally Originated Disease, Wuhan, 430071, China.
Adv Sci (Weinh). 2024 Nov;11(42):e2405592. doi: 10.1002/advs.202405592. Epub 2024 Sep 18.
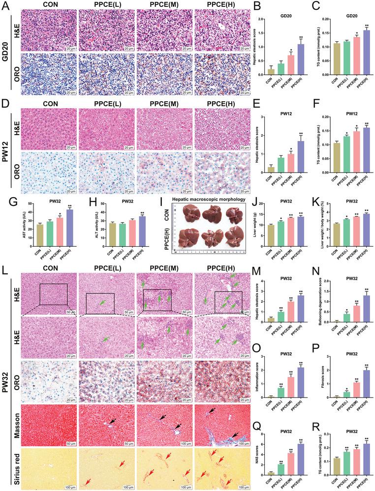
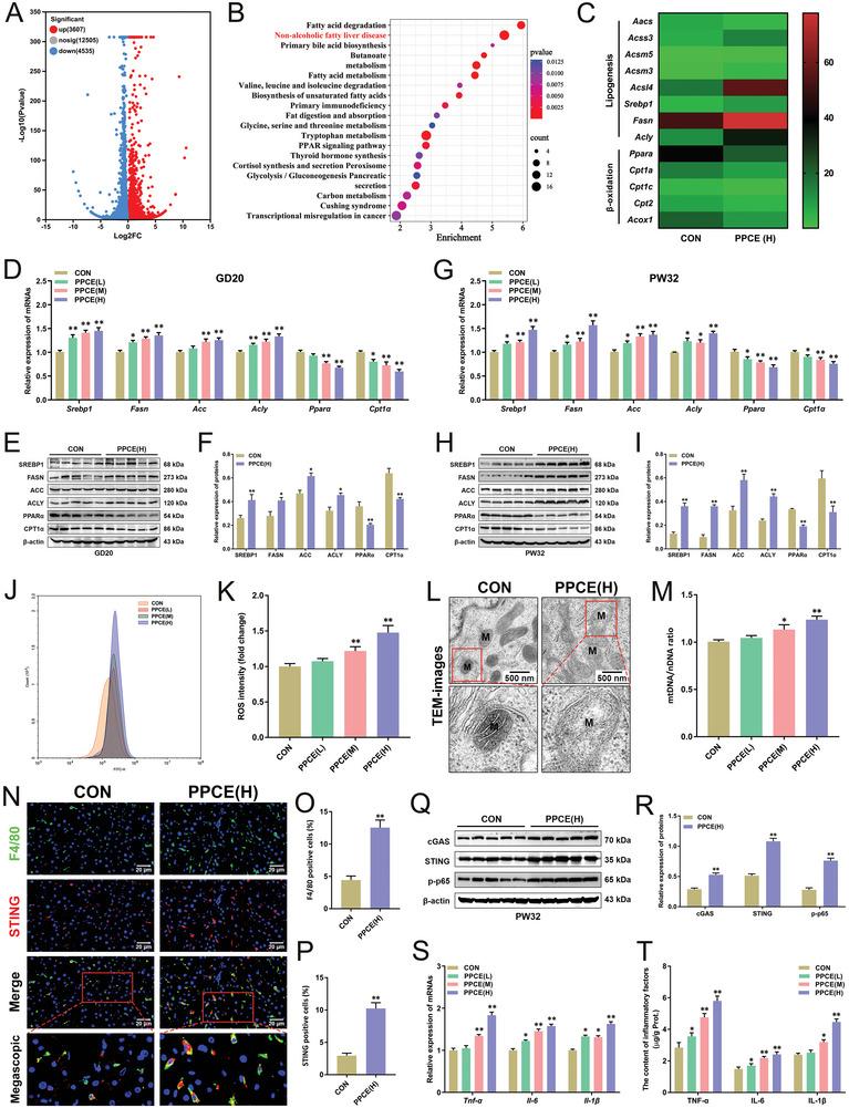
Numerous studies have suggested a strong association between paternal adverse environmental exposure and increased disease susceptibility in offspring. However, the impact of paternal pre-pregnant caffeine exposure (PPCE) on offspring health remains unexplored. This study elucidates the sperm reprogramming mechanism and potential intervention targets for PPCE-induced non-alcoholic steatohepatitis (NASH) in offspring. Here, male rats are administrated caffeine (15-60 mg kg/d) by gavage for 8 weeks and then mated with females to produce offspring. This study finds that NASH with transgenerational inheritance occurred in PPCE adult offspring. Mechanistically, a reduction of miR-142-3p is implicated in the occurrence of NASH, characterized by hepatic lipid metabolism dysfunction and chronic inflammation through an increase in ACSL4. Conversely, overexpression of miR-142-3p mitigated these manifestations. The origin of reduced miR-142-3p levels is traced to hypermethylation in the miR-142-3p promoter region of parental sperm, induced by elevated corticosterone levels rather than by caffeine per se. Similar outcomes are confirmed in offspring conceived via in vitro fertilization using miR-142-3p sperm. Overall, this study provides the first evidence of transgenerational inheritance of NASH in PPCE offspring and identifies miR-142-3p as a potential therapeutic target for NASH induced by paternal environmental adversities.
许多研究表明,父亲不良环境暴露与后代疾病易感性增加之间存在很强的关联。然而,父亲孕前咖啡因暴露 (PPCE) 对后代健康的影响仍未得到探索。本研究阐明了 PPCE 诱导的非酒精性脂肪性肝炎 (NASH) 中精子重编程的机制和潜在干预靶点。在此,雄性大鼠通过灌胃给予咖啡因 (15-60mg/kg/d) 8 周,然后与雌性大鼠交配产生后代。本研究发现,PPCE 成年后代发生了具有跨代遗传的 NASH。从机制上讲,miR-142-3p 的减少与 NASH 的发生有关,其特征是肝脂质代谢功能障碍和慢性炎症通过 ACSL4 的增加。相反,miR-142-3p 的过表达减轻了这些表现。miR-142-3p 水平降低的起源可追溯到由于皮质酮水平升高而导致的亲代精子中 miR-142-3p 启动子区域的高甲基化,而不是咖啡因本身。通过使用 miR-142-3p 精子进行体外受精确认了类似的结果。总体而言,本研究首次提供了 PPCE 后代 NASH 跨代遗传的证据,并确定了 miR-142-3p 是由父亲环境逆境引起的 NASH 的潜在治疗靶点。