Suppr超能文献

针对非小细胞肺癌中 BMI1 和 MCL1 介导的癌症干细胞特性的治疗策略。

Targeting cancer stemness mediated by BMI1 and MCL1 for non-small cell lung cancer treatment.

机构信息

Institute of Biomedical Sciences, Academia Sinica, Taipei, Taiwan.

Institute of Microbiology and Immunology, National Yang Ming Chiao Tung University, Taipei, Taiwan.

出版信息

J Cell Mol Med. 2022 Aug;26(15):4305-4321. doi: 10.1111/jcmm.17453. Epub 2022 Jul 6.

Abstract

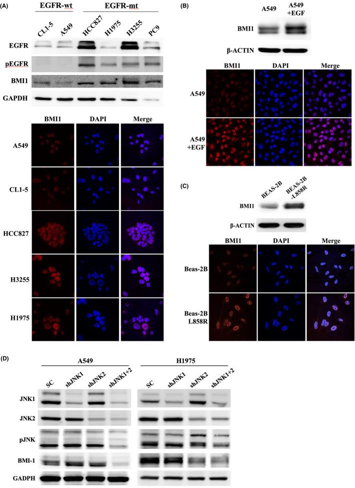
Lung cancer is the leading cause of cancer-associated death, with a global 5-year survival rate <20%. Early metastasis and recurrence remain major challenges for lung cancer treatment. The stemness property of cancer cells has been suggested to play a key role in cancer plasticity, metastasis and drug-resistance, and is a potential target for drug development. In this study, we found that in non-small cell lung cancer (NSCLC), BMI1 and MCL1 play crucial roles of cancer stemness including invasion, chemo-resistance and tumour initiation. JNK signalling serves as a link between oncogenic pathway or genotoxicity to cancer stemness. The activation of JNK, either by mutant EGFR or chemotherapy agent, stabilized BMI1 and MCL1 proteins through suppressing the expression of E3-ubiquitin ligase HUWE1. In lung cancer patient samples, high level of BMI1 is correlated with poor survival, and the expression of BMI1 is positively correlated with MCL1. A novel small-molecule, BI-44, was developed, which effectively suppressed BMI1/MCL1 expressions and inhibited tumour formation and progression in preclinical models. Targeting cancer stemness mediated by BMI1/MCL1 with BI-44 provides the basis for a new therapeutic approach in NSCLC treatment.

摘要

肺癌是癌症相关死亡的主要原因,全球 5 年生存率<20%。早期转移和复发仍然是肺癌治疗的主要挑战。癌细胞的干性特性被认为在癌症可塑性、转移和耐药性中发挥关键作用,是药物开发的潜在靶点。在本研究中,我们发现在非小细胞肺癌(NSCLC)中,BMI1 和 MCL1 发挥关键作用的癌症干性,包括侵袭、化疗耐药和肿瘤起始。JNK 信号通路作为致癌通路或遗传毒性与癌症干性之间的联系。JNK 的激活,无论是由突变型 EGFR 还是化疗药物引起的,通过抑制 E3 泛素连接酶 HUWE1 的表达来稳定 BMI1 和 MCL1 蛋白。在肺癌患者样本中,BMI1 水平高与预后不良相关,BMI1 的表达与 MCL1 呈正相关。开发了一种新型小分子 BI-44,它能有效抑制 BMI1/MCL1 的表达,并在临床前模型中抑制肿瘤的形成和进展。针对 BMI1/MCL1 介导的癌症干性的 BI-44 为 NSCLC 治疗提供了一种新的治疗方法的基础。

https://cdn.ncbi.nlm.nih.gov/pmc/blobs/9d39/9401641/0d902a43283d/JCMM-26-4305-g001.jpg

文献AI研究员

20分钟写一篇综述,助力文献阅读效率提升50倍。

立即体验

用中文搜PubMed

大模型驱动的PubMed中文搜索引擎

马上搜索

文档翻译

学术文献翻译模型,支持多种主流文档格式。

立即体验