Suppr超能文献

二乙基己基邻苯二甲酸酯诱导的小鼠精子 DNA 碎片化的武威扶正益精方修复机制。

Repair mechanism of Wuwei Fuzheng Yijing formula in di-2-ethylhexyl phthalate-induced sperm DNA fragmentation in mice.

机构信息

The Second Clinical Medical School, Henan University of Chinese Medicine, Zhengzhou, China.

The First Affiliated Hospital of Henan University of Chinese Medicine, Zhengzhou, China.

出版信息

Pharm Biol. 2022 Dec;60(1):1286-1302. doi: 10.1080/13880209.2022.2089694.

Abstract

CONTEXT

Di-2-ethylhexyl phthalate (DEHP), a known persistent organic pollutant, can increase the sperm DNA fragmentation index (DFI).

OBJECTIVE

To investigate the mechanism underlying the repair of DEHP-induced sperm DNA damage in mice by Wuwei Fuzheng Yijing (WFY) formula.

MATERIALS AND METHODS

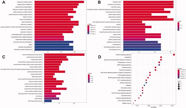
The potential targets of WFY and sperm DNA fragment (SDF) were obtained from the TCMSP, BATMAN-TCM, OMIM and GeneCards. The protein-protein interaction (PPI) network, GO and KEGG pathway analyses of WFY-SDF were constructed. An animal model of DEHP-induced sperm DNA damage was replicated by gavage of SPF ICR (CD1) mice DEHP at 1 g/kg/d and treated with WFY at 8.92, 17.84 and 35.67 g/kg, respectively, for 60 d. Sperm DFI of each group was detected and compared. The target genes of WFY identified by transcriptomic and proteomic analyses were validated by qRT-PCR and Western blotting.

RESULTS

Network pharmacology pathway analysis indicated that PI3K/Akt was the potential target of WFY on SDF. The DFI of the DEHP group (25.48%) was significantly higher than that of the control group (4.02%). The high-dose WFY group (19.05%) exhibited the most significant repairing effect. The related pathways were PI3K/Akt and metabolic. Aass, Aldh1a7, GSTA3, betaine homocysteine -methyltransferase (Bhmt), Mug2 and Svs1 were screened and Bhmt was validated.

DISCUSSION AND CONCLUSIONS

WFY can repair sperm DNA damage caused by DEHP, and the mechanism may be related to PI3K/Akt and metabolic pathways, and Bhmt. This provides a new direction for using traditional Chinese medicine to prevent and repair reproductive system injury caused by pollutants.

摘要

背景

邻苯二甲酸二(2-乙基)己酯(DEHP)是一种已知的持久性有机污染物,可增加精子 DNA 碎片化指数(DFI)。

目的

研究五味扶正益精方(WFY)对 DEHP 致小鼠精子 DNA 损伤的修复机制。

材料与方法

从 TCMSP、BATMAN-TCM、OMIM 和 GeneCards 中获取 WFY 和精子 DNA 片段(SDF)的潜在靶点。构建 WFY-SDF 的蛋白质-蛋白质相互作用(PPI)网络、GO 和 KEGG 通路分析。采用灌胃方式给予 SPF ICR(CD1)小鼠 DEHP(1g/kg/d),复制 DEHP 致精子 DNA 损伤的动物模型,同时分别给予 WFY 8.92、17.84 和 35.67g/kg,连续给药 60d。检测各组精子 DFI 并进行比较。采用转录组学和蛋白质组学分析鉴定 WFY 的靶基因,并通过 qRT-PCR 和 Western blot 进行验证。

结果

网络药理学通路分析表明,PI3K/Akt 是 WFY 作用于 SDF 的潜在靶点。DEHP 组(25.48%)的 DFI 明显高于对照组(4.02%),高剂量 WFY 组(19.05%)修复效果最显著。相关通路为 PI3K/Akt 和代谢。筛选出 Aass、Aldh1a7、GSTA3、betaine homocysteine-methyltransferase(Bhmt)、Mug2 和 Svs1,并验证了 Bhmt。

讨论与结论

WFY 能修复 DEHP 所致的精子 DNA 损伤,其机制可能与 PI3K/Akt 和代谢通路及 Bhmt 有关。这为利用中药预防和修复污染物引起的生殖系统损伤提供了新方向。

https://cdn.ncbi.nlm.nih.gov/pmc/blobs/5451/9272935/2892c080df05/IPHB_A_2089694_F0001_C.jpg

文献AI研究员

20分钟写一篇综述,助力文献阅读效率提升50倍。

立即体验

用中文搜PubMed

大模型驱动的PubMed中文搜索引擎

马上搜索

文档翻译

学术文献翻译模型,支持多种主流文档格式。

立即体验