Suppr超能文献

口腔鳞状细胞癌预后不良与 ITGA6 相关。

Poor Prognosis of Oral Squamous Cell Carcinoma Correlates With ITGA6.

机构信息

Department of Stomatology, The First Affiliated Hospital of Xiamen University, School of Medicine, Xiamen University, China.

出版信息

Int Dent J. 2023 Apr;73(2):178-185. doi: 10.1016/j.identj.2022.05.010. Epub 2022 Jul 9.

Abstract

OBJECTIVES

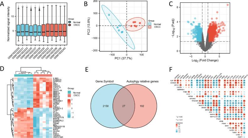
Oral cancer is the ninth most common cancer worldwide and a leading cause of cancer-related death. Oral squamous cell carcinoma (OSCC) accounts for 90% of all oral cancers. Autophagy is a conserved essential catabolic process related to OSCC. The aim of this study was to elucidate diagnostic and prognostic autophagy-related biomarkers in OSCC.

METHODS

The OSCC gene expression data set was obtained from the Gene Expression Omnibus (GEO) database. Differentially expressed genes (DEGs) between the OSCC samples and adjacent healthy tissues were identified by R software. The Human Autophagy Database was screened, which revealed 222 autophagy-related genes. The autophagy-related DEGs were identified. Gene Ontology (GO) and Kyoto Encyclopedia of Genes and Genomes (KEGG) pathway analyses were applied. Protein-protein interaction network analysis was performed in the STRING database. cytoHubba in the Cytoscape software was applied to determine the top 10 hub genes. The data set of patients with OSCC from The Cancer Genome Atlas (TCGA) was used to evaluate the prognostic value of the 10 hub genes. The association between prognosis-related hub genes and immune infiltrates was explored.

RESULTS

Twenty-seven autophagy-related DEGs were identified. The top 10 hub genes were CCL2, CDKN2A, CTSB, CTSD, CXCR4, ITGA6, MAP1LC3A, MAPK3, PARP1, and RAB11A. ITGA6 was identified as the most efficient biomarker. Receiver operating characteristic curve analysis indicated that ITGA6 had the highest diagnostic accuracy for OSCC (area under the curve = 0.925). ITGA6 expression was significantly related to immune infiltrates.

CONCLUSIONS

The autophagy-related gene ITGA6 might be an efficient diagnostic and prognostic biomarker in OSCC.

摘要

目的

口腔癌是全球第九大常见癌症,也是癌症相关死亡的主要原因。口腔鳞状细胞癌(OSCC)占所有口腔癌的 90%。自噬是与 OSCC 相关的一种保守的必需代谢过程。本研究旨在阐明 OSCC 中的诊断和预后相关自噬生物标志物。

方法

从基因表达综合数据库(GEO)数据库中获取 OSCC 基因表达数据集。使用 R 软件鉴定 OSCC 样本与相邻正常组织之间的差异表达基因(DEGs)。筛选人类自噬数据库,揭示了 222 个自噬相关基因。鉴定自噬相关 DEGs。进行基因本体论(GO)和京都基因与基因组百科全书(KEGG)通路分析。在 STRING 数据库中进行蛋白质-蛋白质相互作用网络分析。在 Cytoscape 软件中的 cytoHubba 应用程序确定前 10 个枢纽基因。使用来自癌症基因组图谱(TCGA)的 OSCC 患者数据集评估 10 个枢纽基因的预后价值。探讨预后相关枢纽基因与免疫浸润之间的关系。

结果

鉴定出 27 个自噬相关 DEGs。前 10 个枢纽基因是 CCL2、CDKN2A、CTSB、CTSD、CXCR4、ITGA6、MAP1LC3A、MAPK3、PARP1 和 RAB11A。ITGA6 被确定为最有效的生物标志物。受试者工作特征曲线分析表明,ITGA6 对 OSCC 的诊断准确性最高(曲线下面积=0.925)。ITGA6 表达与免疫浸润显著相关。

结论

自噬相关基因 ITGA6 可能是 OSCC 中一种有效的诊断和预后生物标志物。

https://cdn.ncbi.nlm.nih.gov/pmc/blobs/2905/10023534/c9362d41fdbe/gr1.jpg

文献AI研究员

20分钟写一篇综述,助力文献阅读效率提升50倍。

立即体验

用中文搜PubMed

大模型驱动的PubMed中文搜索引擎

马上搜索

文档翻译

学术文献翻译模型,支持多种主流文档格式。

立即体验