Suppr超能文献

基于可穿戴设备运动数据的生物年龄预测确定了促进健康衰老的营养和药物干预措施。

Biological Age Prediction From Wearable Device Movement Data Identifies Nutritional and Pharmacological Interventions for Healthy Aging.

作者信息

McIntyre Rebecca L, Rahman Mizanur, Vanapalli Siva A, Houtkooper Riekelt H, Janssens Georges E

机构信息

Laboratory Genetic Metabolic Diseases, Amsterdam Gastroenterology, Endocrinology, and Metabolism, Amsterdam Cardiovascular Sciences, Amsterdam UMC, University of Amsterdam, Amsterdam, Netherlands.

Department of Chemical Engineering, Texas Tech University, Lubbock, TX, United States.

出版信息

Front Aging. 2021 Jul 15;2:708680. doi: 10.3389/fragi.2021.708680. eCollection 2021.

Abstract

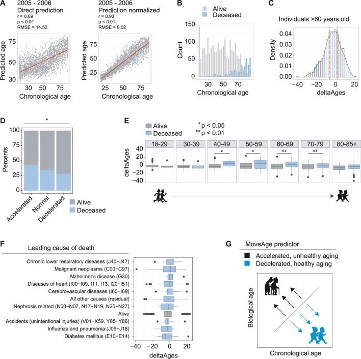
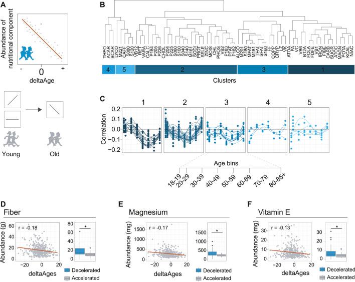
Intervening in aging processes is hypothesized to extend healthy years of life and treat age-related disease, thereby providing great benefit to society. However, the ability to measure the biological aging process in individuals, which is necessary to test for efficacy of these interventions, remains largely inaccessible to the general public. Here we used NHANES physical activity accelerometer data from a wearable device and machine-learning algorithms to derive biological age predictions for individuals based on their movement patterns. We found that accelerated biological aging from our "MoveAge" predictor is associated with higher all-cause mortality. We further searched for nutritional or pharmacological compounds that associate with decelerated aging according to our model. A number of nutritional components peak in their association to decelerated aging later in life, including fiber, magnesium, and vitamin E. We additionally identified one FDA-approved drug associated with decelerated biological aging: the alpha-blocker doxazosin. We show that doxazosin extends healthspan and lifespan in . Our work demonstrates how a biological aging score based on relative mobility can be accessible to the wider public and can potentially be used to identify and determine efficacy of geroprotective interventions.

摘要

据推测,干预衰老过程可延长健康寿命并治疗与年龄相关的疾病,从而为社会带来巨大益处。然而,对于普通大众来说,测量个体生物衰老过程的能力在很大程度上仍然难以实现,而这对于测试这些干预措施的效果是必不可少的。在这里,我们使用了来自可穿戴设备的美国国家健康与营养检查调查(NHANES)身体活动加速计数据以及机器学习算法,根据个体的运动模式得出其生物年龄预测。我们发现,我们的“运动年龄”预测器所显示的生物衰老加速与全因死亡率升高有关。我们进一步根据我们的模型寻找与衰老减缓相关的营养或药物化合物。许多营养成分在生命后期与衰老减缓的关联达到峰值,包括纤维、镁和维生素E。我们还确定了一种美国食品药品监督管理局(FDA)批准的与生物衰老减缓相关的药物:α受体阻滞剂多沙唑嗪。我们表明,多沙唑嗪可延长健康寿命和寿命。我们的工作展示了基于相对运动能力的生物衰老评分如何能为更广泛的公众所用,并有可能用于识别和确定老年保护干预措施的效果。

https://cdn.ncbi.nlm.nih.gov/pmc/blobs/975f/9261299/b1f9a81e8a74/fragi-02-708680-g001.jpg

文献AI研究员

20分钟写一篇综述,助力文献阅读效率提升50倍。

立即体验

用中文搜PubMed

大模型驱动的PubMed中文搜索引擎

马上搜索

文档翻译

学术文献翻译模型,支持多种主流文档格式。

立即体验