Suppr超能文献

TOP2B 对于维持肾上腺素能神经元表型和 ATRA 诱导的 SH-SY5Y 神经母细胞瘤细胞分化是必需的。

TOP2B Is Required to Maintain the Adrenergic Neural Phenotype and for ATRA-Induced Differentiation of SH-SY5Y Neuroblastoma Cells.

机构信息

The Faculty of Medical Sciences, Biosciences Institute, Newcastle University, Newcastle upon Tyne, NE2 4HH, UK.

National Center of Hematology, Mustansiriyah University, Baghdad, Iraq.

出版信息

Mol Neurobiol. 2022 Oct;59(10):5987-6008. doi: 10.1007/s12035-022-02949-6. Epub 2022 Jul 13.

Abstract

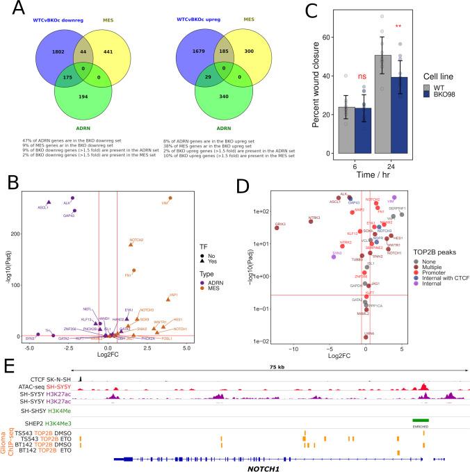
The neuroblastoma cell line SH-SY5Y is widely used to study retinoic acid (RA)-induced gene expression and differentiation and as a tool to study neurodegenerative disorders. SH-SY5Y cells predominantly exhibit adrenergic neuronal properties, but they can also exist in an epigenetically interconvertible alternative state with more mesenchymal characteristics; as a result, these cells can be used to study gene regulation circuitry controlling neuroblastoma phenotype. Using a combination of pharmacological inhibition and targeted gene inactivation, we have probed the requirement for DNA topoisomerase IIB (TOP2B) in RA-induced gene expression and differentiation and in the balance between adrenergic neuronal versus mesenchymal transcription programmes. We found that expression of many, but not all genes that are rapidly induced by ATRA in SH-SY5Y cells was significantly reduced in the TOP2B null cells; these genes include BCL2, CYP26A1, CRABP2, and NTRK2. Comparing gene expression profiles in wild-type versus TOP2B null cells, we found that long genes and genes expressed at a high level in WT SH-SY5Y cells were disproportionately dependent on TOP2B. Notably, TOP2B null SH-SY5Y cells upregulated mesenchymal markers vimentin (VIM) and fibronectin (FN1) and components of the NOTCH signalling pathway. Enrichment analysis and comparison with the transcription profiles of other neuroblastoma-derived cell lines supported the conclusion that TOP2B is required to fully maintain the adrenergic neural-like transcriptional signature of SH-SY5Y cells and to suppress the alternative mesenchymal epithelial-like epigenetic state.

摘要

神经母细胞瘤细胞系 SH-SY5Y 广泛用于研究视黄酸(RA)诱导的基因表达和分化,以及作为研究神经退行性疾病的工具。SH-SY5Y 细胞主要表现出肾上腺素能神经元特性,但它们也可以存在于具有更多间充质特征的表观遗传可转换替代状态中;因此,这些细胞可用于研究控制神经母细胞瘤表型的基因调控电路。我们使用药理学抑制和靶向基因失活的组合,研究了 DNA 拓扑异构酶 IIB(TOP2B)在 RA 诱导的基因表达和分化以及肾上腺素能神经元与间充质转录程序之间的平衡中的需求。我们发现,在 SH-SY5Y 细胞中,许多(但不是全部)被 ATRA 快速诱导的基因的表达在 TOP2B 缺失细胞中显著降低;这些基因包括 BCL2、CYP26A1、CRABP2 和 NTRK2。比较野生型与 TOP2B 缺失细胞的基因表达谱,我们发现长基因和在 WT SH-SY5Y 细胞中高表达的基因高度依赖于 TOP2B。值得注意的是,TOP2B 缺失的 SH-SY5Y 细胞上调了间充质标志物波形蛋白(VIM)和纤维连接蛋白(FN1)以及 NOTCH 信号通路的组成部分。富集分析和与其他神经母细胞瘤衍生细胞系的转录谱比较支持以下结论:TOP2B 是维持 SH-SY5Y 细胞肾上腺素能神经样转录特征和抑制替代间充质上皮样表观遗传状态所必需的。

https://cdn.ncbi.nlm.nih.gov/pmc/blobs/39b3/9463316/20f5e913c2c3/12035_2022_2949_Fig1_HTML.jpg

文献AI研究员

20分钟写一篇综述,助力文献阅读效率提升50倍。

立即体验

用中文搜PubMed

大模型驱动的PubMed中文搜索引擎

马上搜索

文档翻译

学术文献翻译模型,支持多种主流文档格式。

立即体验