Suppr超能文献

相互排斥的团队样模式的基因调控表型沿着去甲肾上腺素能-间充质轴在神经母细胞瘤中的异质性。

Mutually exclusive teams-like patterns of gene regulation characterize phenotypic heterogeneity along the noradrenergic-mesenchymal axis in neuroblastoma.

机构信息

Department of Bioengineering, Indian Institute of Science, Bangalore, India.

Max Planck School Matter to Life, University of Göttingen, Göttingen, Germany.

出版信息

Cancer Biol Ther. 2024 Dec 31;25(1):2301802. doi: 10.1080/15384047.2024.2301802. Epub 2024 Jan 17.

Abstract

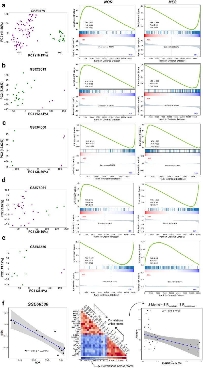
Neuroblastoma is the most frequent extracranial pediatric tumor and leads to 15% of all cancer-related deaths in children. Tumor relapse and therapy resistance in neuroblastoma are driven by phenotypic plasticity and heterogeneity between noradrenergic (NOR) and mesenchymal (MES) cell states. Despite the importance of this phenotypic plasticity, the dynamics and molecular patterns associated with these bidirectional cell-state transitions remain relatively poorly understood. Here, we analyze multiple RNA-seq datasets at both bulk and single-cell resolution, to understand the association between NOR- and MES-specific factors. We observed that NOR-specific and MES-specific expression patterns are largely mutually exclusive, exhibiting a "teams-like" behavior among the genes involved, reminiscent of our earlier observations in lung cancer and melanoma. This antagonism between NOR and MES phenotypes was also associated with metabolic reprogramming and with immunotherapy targets PD-L1 and GD2 as well as with experimental perturbations driving the NOR-MES and/or MES-NOR transition. Further, these "teams-like" patterns were seen only among the NOR- and MES-specific genes, but not in housekeeping genes, possibly highlighting a hallmark of network topology enabling cancer cell plasticity.

摘要

神经母细胞瘤是最常见的儿童颅外肿瘤,导致 15%的儿童癌症相关死亡。神经母细胞瘤的肿瘤复发和治疗耐药性是由去甲肾上腺素能(NOR)和间质(MES)细胞状态之间的表型可塑性和异质性驱动的。尽管这种表型可塑性很重要,但与这些双向细胞状态转变相关的动力学和分子模式仍知之甚少。在这里,我们分析了批量和单细胞分辨率的多个 RNA-seq 数据集,以了解 NOR 和 MES 特异性因子之间的关联。我们观察到,NOR 特异性和 MES 特异性表达模式在很大程度上是相互排斥的,参与的基因表现出类似于我们之前在肺癌和黑色素瘤中观察到的“团队样”行为。NOR 和 MES 表型之间的这种拮抗作用也与代谢重编程以及免疫治疗靶点 PD-L1 和 GD2 以及驱动 NOR-MES 和/或 MES-NOR 转变的实验干扰有关。此外,这些“团队样”模式仅见于 NOR 和 MES 特异性基因中,而不在管家基因中,这可能突出了一种网络拓扑学的标志,使癌细胞具有可塑性。

https://cdn.ncbi.nlm.nih.gov/pmc/blobs/7ddd/10795782/cb9bed03320a/KCBT_A_2301802_F0001_OC.jpg

文献AI研究员

20分钟写一篇综述,助力文献阅读效率提升50倍。

立即体验

用中文搜PubMed

大模型驱动的PubMed中文搜索引擎

马上搜索

文档翻译

学术文献翻译模型,支持多种主流文档格式。

立即体验