Suppr超能文献

神经母细胞瘤细胞身份的可塑性定义了一种去甲肾上腺素能向间充质的转变(NMT)。

Plasticity in Neuroblastoma Cell Identity Defines a Noradrenergic-to-Mesenchymal Transition (NMT).

作者信息

Gautier Margot, Thirant Cécile, Delattre Olivier, Janoueix-Lerosey Isabelle

机构信息

Institut Curie, PSL Research University, Inserm U830, Equipe Labellisée Ligue Contre le Cancer, 75005 Paris, France.

SIREDO: Care, Innovation and Research for Children, Adolescents and Young Adults with Cancer, Institut Curie, 75005 Paris, France.

出版信息

Cancers (Basel). 2021 Jun 10;13(12):2904. doi: 10.3390/cancers13122904.

Abstract

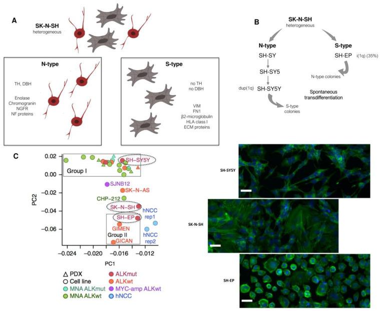
Neuroblastoma, a pediatric cancer of the peripheral sympathetic nervous system, is characterized by an important clinical heterogeneity, and high-risk tumors are associated with a poor overall survival. Neuroblastoma cells may present with diverse morphological and biochemical properties in vitro, and seminal observations suggested that interconversion between two phenotypes called N-type and S-type may occur. In 2017, two main studies provided novel insights into these subtypes through the characterization of the transcriptomic and epigenetic landscapes of a panel of neuroblastoma cell lines. In this review, we focus on the available data that define neuroblastoma cell identity and propose to use the term noradrenergic (NOR) and mesenchymal (MES) to refer to these identities. We also address the question of transdifferentiation between both states and suggest that the plasticity between the NOR identity and the MES identity defines a noradrenergic-to-mesenchymal transition, reminiscent of but different from the well-established epithelial-to-mesenchymal transition.

摘要

神经母细胞瘤是一种起源于外周交感神经系统的儿童癌症,具有显著的临床异质性,高危肿瘤患者的总体生存率较低。神经母细胞瘤细胞在体外可能表现出多种形态和生化特性,早期研究表明,可能存在两种称为N型和S型的表型之间的相互转换。2017年,两项主要研究通过对一组神经母细胞瘤细胞系的转录组和表观遗传图谱进行表征,为这些亚型提供了新的见解。在这篇综述中,我们重点关注了定义神经母细胞瘤细胞特征的现有数据,并建议使用去甲肾上腺素能(NOR)和间充质(MES)这两个术语来指代这些特征。我们还讨论了两种状态之间的转分化问题,并认为NOR特征和MES特征之间的可塑性定义了一种去甲肾上腺素能向间充质的转变,这与已确立的上皮向间充质转变相似但又有所不同。

https://cdn.ncbi.nlm.nih.gov/pmc/blobs/dfdf/8230375/ea961721c40b/cancers-13-02904-g001.jpg

文献AI研究员

20分钟写一篇综述,助力文献阅读效率提升50倍。

立即体验

用中文搜PubMed

大模型驱动的PubMed中文搜索引擎

马上搜索

文档翻译

学术文献翻译模型,支持多种主流文档格式。

立即体验