Suppr超能文献

通过全面分析和验证揭示与癌症免疫和预后相关的免疫和干性相关基因及其在肺腺癌中的列线图。

Immune- and Stemness-Related Genes Revealed by Comprehensive Analysis and Validation for Cancer Immunity and Prognosis and Its Nomogram in Lung Adenocarcinoma.

机构信息

Department of Respiratory and Critical Care Medicine, the Affiliated Hospital of Southwest Medical University, Luzhou, China.

Department of Stem Cell and Regenerative Medicine, State Key Laboratory of Trauma, Burn and Combined Injury, Daping Hospital, Army Medical University, Chongqing, China.

出版信息

Front Immunol. 2022 Jun 27;13:829057. doi: 10.3389/fimmu.2022.829057. eCollection 2022.

Abstract

OBJECTIVE

Lung adenocarcinoma (LUAD) is a familiar lung cancer with a very poor prognosis. This study investigated the immune- and stemness-related genes to develop model related with cancer immunity and prognosis in LUAD.

METHOD

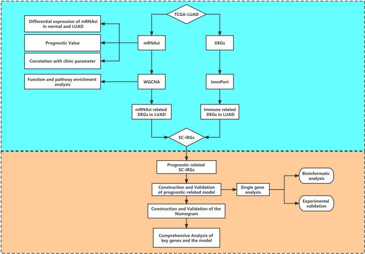
The Cancer Genome Atlas (TCGA) was utilized for obtaining original transcriptome data and clinical information. Differential expression, prognostic value, and correlation with clinic parameter of mRNA stemness index (mRNAsi) were conducted in LUAD. Significant mRNAsi-related module and hub genes were screened using weighted gene coexpression network analysis (WGCNA). Meanwhile, immune-related differential genes (IRGs) were screened in LUAD. Stem cell index and immune-related differential genes (SC-IRGs) were screened and further developed to construct prognosis-related model and nomogram. Comprehensive analysis of hub genes and subgroups, involving enrichment in the subgroup [gene set enrichment analysis (GSEA)], gene mutation, genetic correlation, gene expression, immune, tumor mutation burden (TMB), and drug sensitivity, used bioinformatics and reverse transcription polymerase chain reaction (RT-PCR) for verification.

RESULTS

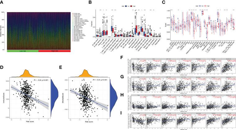
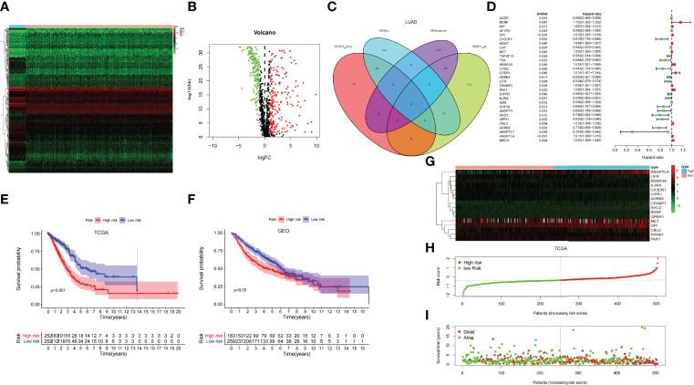
Through difference analysis, mRNAsi of LUAD group was markedly higher than that of normal group. Clinical parameters (age, gender, and T staging) were ascertained to be highly relevant to mRNAsi. MEturquoise and MEblue were found to be the most significant modules (including positive and negative correlations) related to mRNAsi WGCNA. The functions and pathways of the two mRNAsi-related modules were mainly enriched in tumorigenesis, development, and metastasis. Combining stem cell index-related differential genes and immune-related differential genes, 30 prognosis-related SC-IRGs were screened Cox regression analysis. Then, 16 prognosis-related SC-IRGs were screened to construct a LASSO regression model at last. In addition, the model was successfully validated by using TCGA-LUAD and GSE68465, whereas c-index and the calibration curves were utilized to demonstrate the clinical value of our nomogram. Following the validation of the model, GSEA, immune cell correlation, TMB, clinical relevance, etc., have found significant difference in high- and low-risk groups, and 16-gene expression of the SC-IRG model also was tested by RT-PCR. , , , , , and were found markedly different expression between the tumor and normal group.

CONCLUSION

The SC-IRG model and the prognostic nomogram could accurately predict LUAD survival. Our study used mRNAsi combined with immunity that may lay a foundation for the future research studies in LUAD.

摘要

目的

肺腺癌(LUAD)是一种常见的肺癌,预后极差。本研究旨在探讨与癌症免疫和 LUAD 预后相关的免疫和干性相关基因,建立与癌症免疫和预后相关的模型。

方法

利用癌症基因组图谱(TCGA)获取原始转录组数据和临床信息。在 LUAD 中进行差异表达、预后价值和与临床参数的相关性分析。采用加权基因共表达网络分析(WGCNA)筛选与 mRNAsi 相关的显著模块和枢纽基因。同时,筛选 LUAD 中的免疫相关差异基因(IRGs)。筛选干性相关差异基因和免疫相关差异基因(SC-IRGs),并进一步构建预后相关模型和列线图。利用生物信息学和逆转录聚合酶链反应(RT-PCR)对枢纽基因和亚组进行综合分析,包括亚组中的富集分析(基因集富集分析(GSEA))、基因突变、遗传相关性、基因表达、免疫、肿瘤突变负荷(TMB)和药物敏感性。

结果

通过差异分析,发现 LUAD 组的 mRNAsi 明显高于正常组。临床参数(年龄、性别和 T 分期)与 mRNAsi 高度相关。WGCNA 发现 MEturquoise 和 MEblue 是与 mRNAsi 最显著的模块(包括正相关和负相关)。两个 mRNAsi 相关模块的功能和途径主要富集在肿瘤发生、发展和转移中。结合干细胞指数相关差异基因和免疫相关差异基因,筛选出 30 个与预后相关的 SC-IRGs。然后,通过 Cox 回归分析筛选出 16 个与预后相关的 SC-IRGs,最后构建 LASSO 回归模型。此外,该模型还通过 TCGA-LUAD 和 GSE68465 进行了验证,通过 C 指数和校准曲线来证明我们的列线图的临床价值。在模型验证后,通过 GSEA、免疫细胞相关性、TMB、临床相关性等方法,在高低风险组中发现了显著差异,并且通过 RT-PCR 验证了 16 个基因表达的 SC-IRG 模型。、、、、、和在肿瘤组织和正常组织之间的表达差异有统计学意义。

结论

SC-IRG 模型和预后列线图可以准确预测 LUAD 患者的生存情况。本研究采用 mRNAsi 结合免疫的方法,可能为 LUAD 的未来研究奠定基础。

https://cdn.ncbi.nlm.nih.gov/pmc/blobs/56ed/9271778/df24bf6bfecc/fimmu-13-829057-g001.jpg

文献AI研究员

20分钟写一篇综述,助力文献阅读效率提升50倍。

立即体验

用中文搜PubMed

大模型驱动的PubMed中文搜索引擎

马上搜索

文档翻译

学术文献翻译模型,支持多种主流文档格式。

立即体验