Suppr超能文献

基于自噬相关基因的三阴性乳腺癌预后风险模型的构建与验证

Construction and Validation of a Prognostic Risk Model for Triple-Negative Breast Cancer Based on Autophagy-Related Genes.

作者信息

Yan Cheng, Liu Qingling, Jia Ruoling

机构信息

School of Pharmacy, Xinxiang University, Xinxiang, China.

Key Laboratory of Nano-Carbon Modified Film Technology of Henan Province, Xinxiang University, Xinxiang, China.

出版信息

Front Oncol. 2022 Feb 4;12:829045. doi: 10.3389/fonc.2022.829045. eCollection 2022.

Abstract

BACKGROUND

Autophagy plays an important role in triple-negative breast cancer (TNBC). However, the prognostic value of autophagy-related genes (ARGs) in TNBC remains unknown. In this study, we established a survival model to evaluate the prognosis of TNBC patients using ARGs signature.

METHODS

A total of 222 autophagy-related genes were downloaded from The Human Autophagy Database. The RNA-sequencing data and corresponding clinical data of TNBC were obtained from The Cancer Genome Atlas (TCGA) database. Differentially expressed autophagy-related genes (DE-ARGs) between normal samples and TNBC samples were determined by the DESeq2 package. Then, univariate Cox, least absolute shrinkage and selection operator (LASSO), and multivariate Cox regression analyses were performed. According to the LASSO regression results based on univariate Cox, we identified a prognostic signature for overall survival (OS), which was further validated by using the Gene Expression Omnibus (GEO) cohort. We also found an independent prognostic marker that can predict the clinicopathological features of TNBC. Furthermore, a nomogram was drawn to predict the survival probability of TNBC patients, which could help in clinical decision for TNBC treatment. Finally, we validated the requirement of an ARG in our model for TNBC cell survival and metastasis.

RESULTS

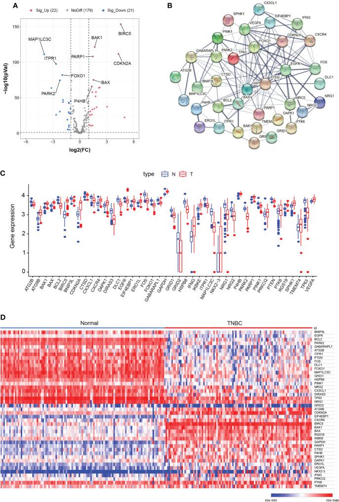
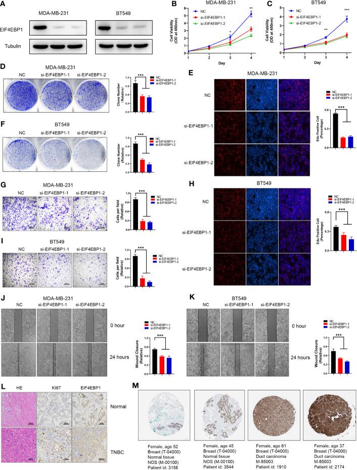
There are 43 DE-ARGs identified between normal and tumor samples. A risk model for OS using CDKN1A, CTSD, CTSL, EIF4EBP1, TMEM74, and VAMP3 was established based on univariate Cox regression and LASSO regression analysis. Overall survival of TNBC patients was significantly shorter in the high-risk group than in the low-risk group for both the training and validation cohorts. Using the Kaplan-Meier curves and receiver operating characteristic (ROC) curves, we demonstrated the accuracy of the prognostic model. Multivariate Cox regression analysis was used to verify risk score as an independent predictor. Subsequently, a nomogram was proposed to predict 1-, 3-, and 5-year survival for TNBC patients. The calibration curves showed great accuracy of the model for survival prediction. Finally, we found that depletion of EIF4EBP1, one of the ARGs in our model, significantly reduced cell proliferation and metastasis of TNBC cells.

CONCLUSION

Based on six ARGs (CDKN1A, CTSD, CTSL, EIF4EBP1, TMEM74, and VAMP3), we developed a risk prediction model that can help clinical doctors effectively predict the survival status of TNBC patients. Our data suggested that EIF4EBP1 might promote the proliferation and migration in TNBC cell lines. These findings provided a novel insight into the vital role of the autophagy-related genes in TNBC and may provide new therapeutic targets for TNBC.

摘要

背景

自噬在三阴性乳腺癌(TNBC)中起重要作用。然而,自噬相关基因(ARGs)在TNBC中的预后价值仍不清楚。在本研究中,我们建立了一个生存模型,使用ARGs特征来评估TNBC患者的预后。

方法

从人类自噬数据库下载了总共222个自噬相关基因。TNBC的RNA测序数据和相应临床数据来自癌症基因组图谱(TCGA)数据库。通过DESeq2软件包确定正常样本和TNBC样本之间差异表达的自噬相关基因(DE-ARGs)。然后,进行单因素Cox、最小绝对收缩和选择算子(LASSO)以及多因素Cox回归分析。根据基于单因素Cox的LASSO回归结果,我们确定了总生存(OS)的预后特征,并通过基因表达综合数据库(GEO)队列进一步验证。我们还发现了一个可以预测TNBC临床病理特征的独立预后标志物。此外,绘制了列线图以预测TNBC患者的生存概率,这有助于TNBC治疗的临床决策。最后,我们验证了我们模型中一个ARGs对TNBC细胞生存和转移的必要性。

结果

在正常和肿瘤样本之间鉴定出43个DE-ARGs。基于单因素Cox回归和LASSO回归分析,建立了一个使用CDKN1A、CTSD、CTSL、EIF4EBP1、TMEM74和VAMP3的OS风险模型。在训练和验证队列中,高危组TNBC患者的总生存期明显短于低危组。使用Kaplan-Meier曲线和受试者工作特征(ROC)曲线,我们证明了预后模型的准确性。多因素Cox回归分析用于验证风险评分作为独立预测因子。随后,提出了一个列线图来预测TNBC患者1年、3年和5年的生存率。校准曲线显示该模型在生存预测方面具有很高的准确性。最后,我们发现我们模型中的一个ARGs即EIF4EBP1的缺失显著降低了TNBC细胞的增殖和转移。

结论

基于六个ARGs(CDKN1A、CTSD、CTSL、EIF4EBP1、TMEM74和VAMP3),我们开发了一个风险预测模型,可帮助临床医生有效预测TNBC患者的生存状况。我们的数据表明EIF4EBP1可能促进TNBC细胞系的增殖和迁移。这些发现为自噬相关基因在TNBC中的重要作用提供了新的见解,并可能为TNBC提供新的治疗靶点。

https://cdn.ncbi.nlm.nih.gov/pmc/blobs/ed4c/8854264/5a007d7a9d31/fonc-12-829045-g001.jpg

文献AI研究员

20分钟写一篇综述,助力文献阅读效率提升50倍。

立即体验

用中文搜PubMed

大模型驱动的PubMed中文搜索引擎

马上搜索

文档翻译

学术文献翻译模型,支持多种主流文档格式。

立即体验