Suppr超能文献

通过三维打印对含镁聚(乳酸-乙醇酸)多孔支架进行急性全身毒性的临床前评估。

Preclinical evaluation of acute systemic toxicity of magnesium incorporated poly(lactic-co-glycolic acid) porous scaffolds by three-dimensional printing.

作者信息

Long Jing, Teng Bin, Zhang Wei, Li Long, Zhang Ming, Chen Yingqi, Yao Zhenyu, Meng Xiangbo, Wang Xinluan, Qin Ling, Lai Yuxiao

机构信息

Centre for Translational Medicine and Research and Development, Institute of Biomedical and Health Engineering, Shenzhen Institute of Advanced Technology, Chinese Academy of Sciences, Shenzhen, Guangdong Province, China.

Centre for Energy Metabolism and Reproduction, Institute of Biomedicine and Biotechnology, Shenzhen Institute of Advanced Technology, Chinese Academy of Sciences, Shenzhen, Guangdong Province, China.

出版信息

Biomater Transl. 2021 Sep 28;2(3):272-284. doi: 10.12336/biomatertransl.2021.03.009. eCollection 2021.

Abstract

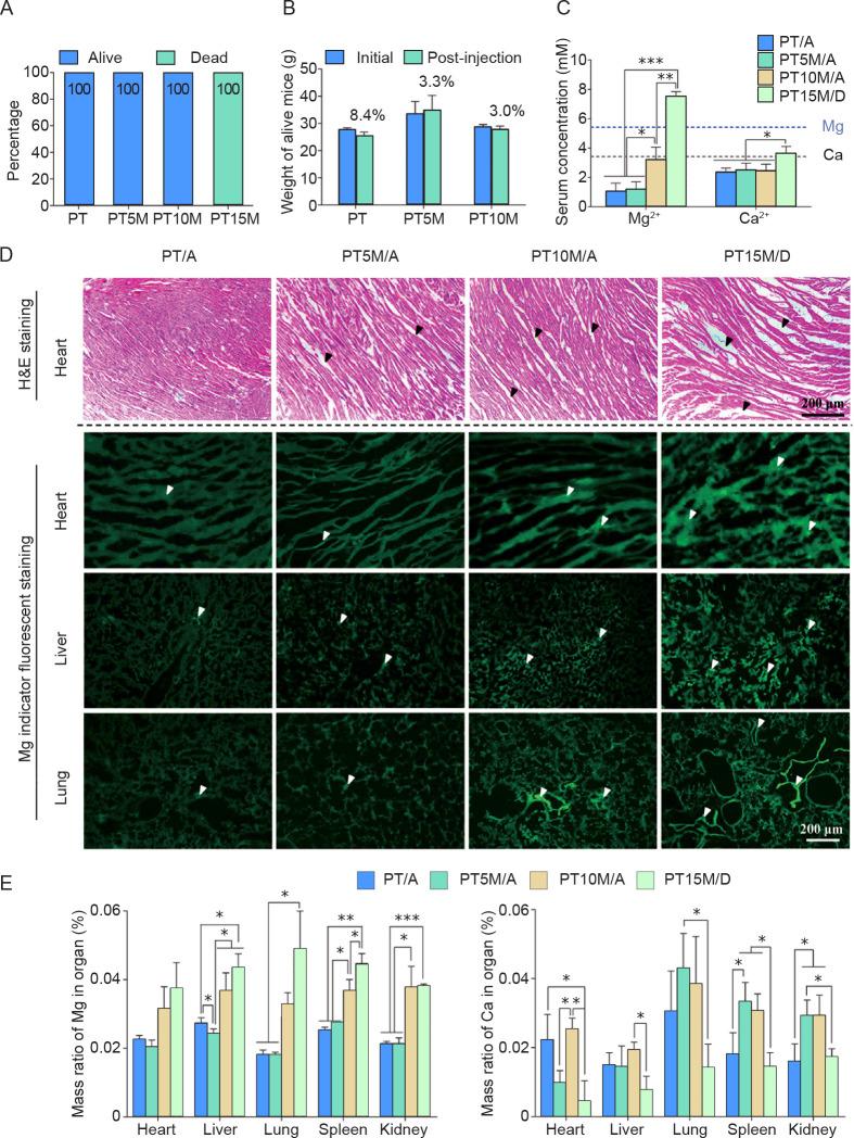
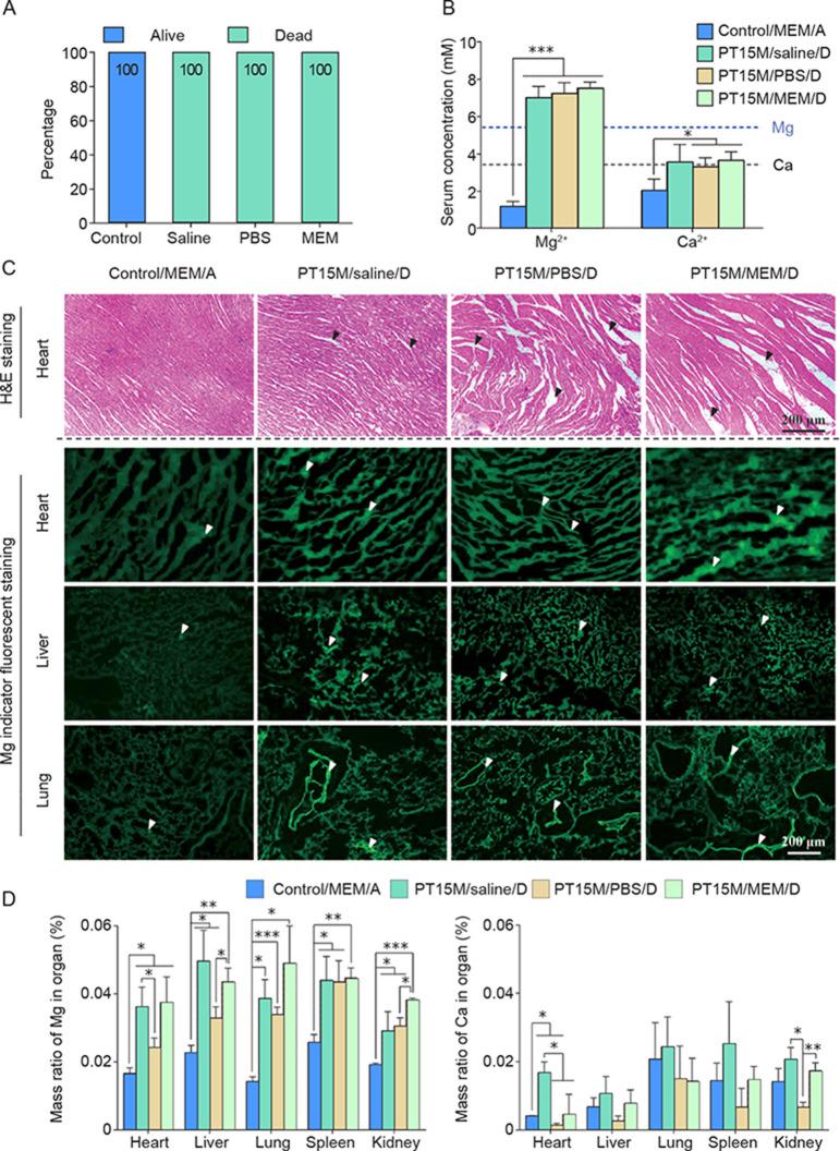
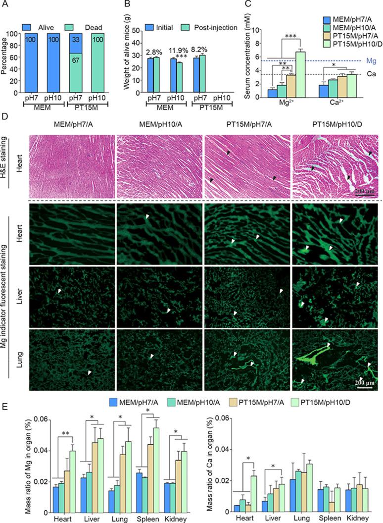
Biodegradable polymer scaffolds combined with bioactive components which accelerate osteogenesis and angiogenesis have promise for use in clinical bone defect repair. The preclinical acute toxicity evaluation is an essential assay of implantable biomaterials to assess the biosafety for accelerating clinical translation. We have successfully developed magnesium (Mg) particles and beta-tricalcium phosphate (β-TCP) for incorporation into poly(lactic-co-glycolic acid) (PLGA) porous composite scaffolds (PTM) using low-temperature rapid prototyping three-dimensional-printing technology. The PTM scaffolds have been fully evaluated and found to exhibit excellent osteogenic capacity for bone defect repair. The preclinical evaluation of acute systemic toxicities is essential and important for development of porous scaffolds to facilitate their clinical translation. In this study, acute systemic toxicity of the PTM scaffolds was evaluated in mice by intraperitoneal injection of the extract solutions of the scaffolds. PTM composite scaffolds with different Mg and β-TCP content (denoted as PT5M, PT10M, and PT15M) were extracted with different tissue culture media, including normal saline, phosphate-buffered saline , and serum-free minimum essential medium , to create the extract solutions. The evaluation was carried out following the National Standard. The acute toxicity was fully evaluated through the collection of extensive data, including serum/organs ion concentration, fluorescence staining, and median lethal dose measurement. Mg in major organs (heart, liver, and lung), and Mg ion concentrations in serum of mice, after intraperitoneal injection of the extract solutions, were measured and showed that the extract solutions of PT15M caused significant elevation of serum Mg ion concentrations, which exceeded the safety threshold and led to the death of the mice. In contrast, the extract solutions of PT5M and PT10M scaffolds did not cause the death of the injected mice. The median lethal dose of Mg ions for mice was determined for the first time in this study to be 110.66 mg/kg, and the safety level of serum magnesium toxicity in mice is 5.4 mM, while the calcium serum safety level is determined as 3.4 mM. The study was approved by the Animal Care and Use Committee of Shenzhen Institute of Advanced Technology, Chinese Academy of Sciences (approval No. SIAT-IRB-170401-YGS-LYX-A0346) on April 5, 2017. All these results showed that the Mg ion concentration of intraperitoneally-injected extract solutions was a determinant of mouse survival, and a high Mg ion concentration (more than 240 mM) was the pivotal factor contributing to the death of the mice, while changes in pH value showed a negligible effect. The comprehensive acute systemic toxicity evaluation for PTM porous composite scaffolds in this study provided a reference to guide the design and optimization of this composite scaffold and the results demonstrated the preclinical safety of the as-fabricated PTM scaffold with appropriate Mg content, strongly supporting the official registration process of the PTM scaffold as a medical device for clinical translation.

摘要

结合了可加速成骨和血管生成的生物活性成分的可生物降解聚合物支架,在临床骨缺损修复中具有应用前景。临床前急性毒性评估是可植入生物材料的一项重要检测,用于评估加速临床转化的生物安全性。我们已成功利用低温快速成型三维打印技术,开发出镁(Mg)颗粒和β-磷酸三钙(β-TCP),并将其纳入聚乳酸-乙醇酸共聚物(PLGA)多孔复合支架(PTM)中。PTM支架已得到充分评估,发现其在骨缺损修复方面具有出色的成骨能力。临床前急性全身毒性评估对于多孔支架的开发以促进其临床转化至关重要。在本研究中,通过腹腔注射支架的提取液,在小鼠中评估了PTM支架的急性全身毒性。用不同的组织培养基,包括生理盐水、磷酸盐缓冲盐水和无血清基本培养基,提取不同Mg和β-TCP含量的PTM复合支架(分别记为PT5M、PT10M和PT15M),以制备提取液。评估按照国家标准进行。通过收集广泛的数据,包括血清/器官离子浓度、荧光染色和半数致死剂量测量,对急性毒性进行了全面评估。腹腔注射提取液后,测量了主要器官(心脏、肝脏和肺)中的Mg以及小鼠血清中的Mg离子浓度,结果显示PT15M的提取液导致血清Mg离子浓度显著升高,超过了安全阈值并导致小鼠死亡。相比之下,PT5M和PT10M支架的提取液未导致注射小鼠死亡。本研究首次确定小鼠Mg离子的半数致死剂量为110.66 mg/kg,小鼠血清镁毒性的安全水平为5.4 mM,而血清钙安全水平确定为3.4 mM。该研究于2017年4月5日获得中国科学院深圳先进技术研究院实验动物管理委员会批准(批准号:SIAT-IRB-170401-YGS-LYX-A0346)。所有这些结果表明,腹腔注射提取液中的Mg离子浓度是小鼠存活的决定因素,高Mg离子浓度(超过240 mM)是导致小鼠死亡的关键因素,而pH值变化的影响可忽略不计。本研究对PTM多孔复合支架进行的综合急性全身毒性评估为指导该复合支架的设计和优化提供了参考,结果表明所制备的具有适当Mg含量的PTM支架在临床前是安全的,有力地支持了PTM支架作为医疗器械进行临床转化的正式注册过程。

https://cdn.ncbi.nlm.nih.gov/pmc/blobs/d688/9255806/321a2762f24c/bt-02-03-272-g001.jpg

文献AI研究员

20分钟写一篇综述,助力文献阅读效率提升50倍。

立即体验

用中文搜PubMed

大模型驱动的PubMed中文搜索引擎

马上搜索

文档翻译

学术文献翻译模型,支持多种主流文档格式。

立即体验