Suppr超能文献

探索β-磷酸三钙表面极化对成骨细胞和破骨细胞活性的生物学影响。

Exploring the Biological Impact of β-TCP Surface Polarization on Osteoblast and Osteoclast Activity.

作者信息

Zheng Jingpu, Nozaki Kosuke, Hashimoto Kazuaki, Yamashita Kimihiro, Wakabayashi Noriyuki

机构信息

Department of Advanced Prosthodontics, Graduate School of Medical and Dental Sciences, Institute of Science Tokyo, Yushima, Tokyo 1138549, Japan.

Department of Applied Chemistry, Faculty of Engineering, Chiba Institute of Technology, Narashino 2750016, Japan.

出版信息

Int J Mol Sci. 2024 Dec 27;26(1):141. doi: 10.3390/ijms26010141.

Abstract

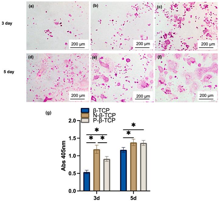
β-tricalcium phosphate (β-TCP) is a widely utilized resorbable bone graft material, whose surface charge can be modified by electrical polarization. However, the specific effects of such a charge modification on osteoblast and osteoclast functions remain insufficiently studied. In this work, electrically polarized β-TCP with a high surface charge density was synthesized and evaluated in vitro in terms of its physicochemical properties and biological activity. Polarization was performed to achieve a high surface charge density, which was quantified using a thermally stimulated depolarization current. The proliferation and differentiation of MC3T3-E1 osteoblast-like cells were assessed via WST-8 and alkaline phosphatase assays. Tartrate-resistant acid phosphatase (TRAP) activity and a resorption pit assay were used to evaluate the impact of surface charge on RAW264.7 osteoclast-like cell activity. Polarized β-TCP exhibited a surface charge of 1.3 mC cm. Electrically polarized surfaces significantly enhanced osteoblast proliferation and differentiation. TRAP activity assays demonstrated effective osteoclast differentiation of RAW264.7 cells, with enhanced activity observed on charged surfaces. Resorption pit assays further revealed improved osteoclast resorption capacity on β-TCP surfaces with a polarized charge. These findings indicate that β-TCP with a highly dense surface charge promotes osteoblast proliferation and differentiation, as well as osteoclast activity and resorption capacity.

摘要

β-磷酸三钙(β-TCP)是一种广泛应用的可吸收骨移植材料,其表面电荷可通过电极化进行修饰。然而,这种电荷修饰对成骨细胞和破骨细胞功能的具体影响仍研究不足。在这项工作中,合成了具有高表面电荷密度的电极化β-TCP,并在体外对其物理化学性质和生物活性进行了评估。通过极化处理以实现高表面电荷密度,并用热刺激去极化电流对其进行量化。通过WST-8和碱性磷酸酶测定评估MC3T3-E1成骨样细胞的增殖和分化。采用抗酒石酸酸性磷酸酶(TRAP)活性和吸收陷窝试验来评估表面电荷对RAW264.7破骨样细胞活性的影响。极化的β-TCP表面电荷为1.3 mC/cm²。电极化表面显著增强了成骨细胞的增殖和分化。TRAP活性测定表明RAW264.7细胞可有效分化为破骨细胞,且在带电表面观察到活性增强。吸收陷窝试验进一步揭示了带极化电荷的β-TCP表面上破骨细胞的吸收能力有所提高。这些发现表明,具有高密度表面电荷的β-TCP可促进成骨细胞的增殖和分化,以及破骨细胞的活性和吸收能力。

https://cdn.ncbi.nlm.nih.gov/pmc/blobs/f675/11719610/6abb86b03f24/ijms-26-00141-g001.jpg

文献AI研究员

20分钟写一篇综述,助力文献阅读效率提升50倍。

立即体验

用中文搜PubMed

大模型驱动的PubMed中文搜索引擎

马上搜索

文档翻译

学术文献翻译模型,支持多种主流文档格式。

立即体验